ZHCSU93B
December 2023 – September 2024
OPA310-Q1
PRODMIX
1
1
特性
2
应用
3
说明
4
引脚配置和功能
5
规格
5.1
绝对最大额定值
5.2
ESD 等级
5.3
建议运行条件
5.4
单通道器件的热性能信息
5.5
双通道器件的热性能信息
5.6
四通道器件的热性能信息
5.7
电气特性
5.8
典型特性
6
详细说明
6.1
概述
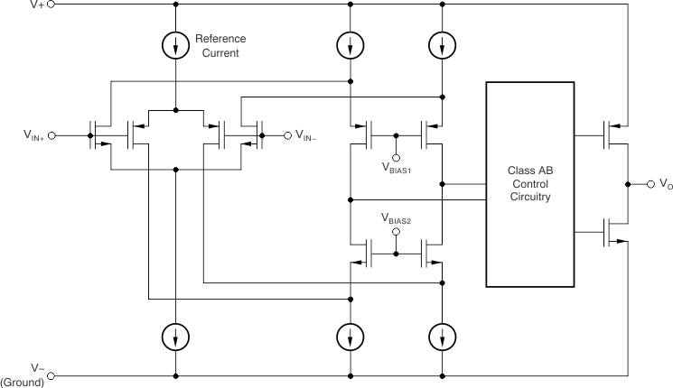
6.2
功能方框图
6.3
特性说明
6.3.1
工作电压
6.3.2
轨到轨输入
6.3.3
轨到轨输出
6.3.4
容性负载和稳定性
6.3.5
过载恢复
6.3.6
EMI 抑制
6.3.7
ESD 和电气过载
6.3.8
输入 ESD 保护
6.3.9
关断功能
6.4
器件功能模式
7
应用和实现
7.1
应用信息
7.2
典型应用
7.2.1
OPAx310-Q1 低侧电流检测应用
7.2.1.1
设计要求
7.2.1.2
详细设计过程
7.2.1.3
应用曲线
7.3
电源相关建议
7.4
布局
7.4.1
布局指南
7.4.2
布局示例
8
器件和文档支持
8.1
文档支持
8.1.1
相关文档
8.2
接收文档更新通知
8.3
支持资源
商标
8.4
静电放电警告
8.5
术语表
9
修订历史记录
10
机械、封装和可订购信息
封装选项
请参考 PDF 数据表获取器件具体的封装图。
机械数据 (封装 | 引脚)
DBV|6
DBV|5
DCK|5
DCK|6
散热焊盘机械数据 (封装 | 引脚)
订购信息
zhcsu93b_oa
6.2
功能方框图