ZHCSOS0C august   2021  – june 2023 MCF8316A

PRODUCTION DATA  

  1.   1
  2. 特性
  3. 应用
  4. Description
  5. Revision History
  6. Pin Configuration and Functions
  7. Specifications
    1. 6.1 Absolute Maximum Ratings
    2. 6.2 ESD Ratings
    3. 6.3 Recommended Operating Conditions
    4. 6.4 Thermal Information
    5. 6.5 Electrical Characteristics
    6. 6.6 Characteristics of the SDA and SCL bus for Standard and Fast mode
    7. 6.7 Typical Characteristics
  8. Detailed Description
    1. 7.1 Overview
    2. 7.2 Functional Block Diagram
    3. 7.3 Feature Description
      1. 7.3.1  Output Stage
      2. 7.3.2  Device Interface Modes
        1. 7.3.2.1 Interface - Control and Monitoring
        2. 7.3.2.2 I2C Interface
      3. 7.3.3  Step-Down Mixed-Mode Buck Regulator
        1. 7.3.3.1 Buck in Inductor Mode
        2. 7.3.3.2 Buck in Resistor mode
        3. 7.3.3.3 Buck Regulator with External LDO
        4. 7.3.3.4 AVDD Power Sequencing from Buck Regulator
        5. 7.3.3.5 Mixed Mode Buck Operation and Control
        6. 7.3.3.6 Buck Undervoltage Protection
        7. 7.3.3.7 Buck Overcurrent Protection
      4. 7.3.4  AVDD Linear Voltage Regulator
      5. 7.3.5  Charge Pump
      6. 7.3.6  Slew Rate Control
      7. 7.3.7  Cross Conduction (Dead Time)
      8. 7.3.8  SPEED Control
        1. 7.3.8.1 Analog-Mode Speed Control
        2. 7.3.8.2 PWM-Mode Speed Control
        3. 7.3.8.3 I2C based Speed Control
        4. 7.3.8.4 Frequency-Mode Speed Control
        5. 7.3.8.5 Speed Profiles
          1. 7.3.8.5.1 Linear Speed Profiles
          2. 7.3.8.5.2 Staircase Speed Profiles
          3. 7.3.8.5.3 Forward-Reverse Speed Profiles
      9. 7.3.9  Starting the Motor Under Different Initial Conditions
        1. 7.3.9.1 Case 1 – Motor is Stationary
        2. 7.3.9.2 Case 2 – Motor is Spinning in the Forward Direction
        3. 7.3.9.3 Case 3 – Motor is Spinning in the Reverse Direction
      10. 7.3.10 Motor Start Sequence (MSS)
        1. 7.3.10.1 Initial Speed Detect (ISD)
        2. 7.3.10.2 Motor Resynchronization
        3. 7.3.10.3 Reverse Drive
          1. 7.3.10.3.1 Reverse Drive Tuning
        4. 7.3.10.4 Motor Start-up
          1. 7.3.10.4.1 Align
          2. 7.3.10.4.2 Double Align
          3. 7.3.10.4.3 Initial Position Detection (IPD)
            1. 7.3.10.4.3.1 IPD Operation
            2. 7.3.10.4.3.2 IPD Release Mode
            3. 7.3.10.4.3.3 IPD Advance Angle
          4. 7.3.10.4.4 Slow First Cycle Startup
          5. 7.3.10.4.5 Open loop
          6. 7.3.10.4.6 Transition from Open to Closed Loop
      11. 7.3.11 Closed Loop Operation
        1. 7.3.11.1 Closed Loop Acceleration/Deceleration Slew Rate
        2. 7.3.11.2 Speed PI Control
        3. 7.3.11.3 Current PI Control
        4. 7.3.11.4 Overmodulation
      12. 7.3.12 Motor Parameters
        1. 7.3.12.1 Motor Resistance
        2. 7.3.12.2 Motor Inductance
        3. 7.3.12.3 Motor Back-EMF constant
      13. 7.3.13 Motor Parameter Extraction Tool (MPET)
      14. 7.3.14 Anti-Voltage Surge (AVS)
      15. 7.3.15 Output PWM Switching Frequency
      16. 7.3.16 Active Braking
      17. 7.3.17 PWM Modulation Schemes
      18. 7.3.18 Dead Time Compensation
      19. 7.3.19 Motor Stop Options
        1. 7.3.19.1 Coast (Hi-Z) Mode
        2. 7.3.19.2 Recirculation Mode
        3. 7.3.19.3 Low-Side Braking
        4. 7.3.19.4 High-Side Braking
        5. 7.3.19.5 Active Spin-Down
        6. 7.3.19.6 Align Braking
      20. 7.3.20 FG Configuration
        1. 7.3.20.1 FG Output Frequency
        2. 7.3.20.2 FG Open-Loop and Lock Behavior
      21. 7.3.21 DC Bus Current Limit
      22. 7.3.22 Protections
        1. 7.3.22.1  VM Supply Undervoltage Lockout
        2. 7.3.22.2  AVDD Undervoltage Lockout (AVDD_UV)
        3. 7.3.22.3  BUCK Undervoltage Lockout (BUCK_UV)
        4. 7.3.22.4  VCP Charge Pump Undervoltage Lockout (CPUV)
        5. 7.3.22.5  Overvoltage Protection (OVP)
        6. 7.3.22.6  Overcurrent Protection (OCP)
          1. 7.3.22.6.1 OCP Latched Shutdown (OCP_MODE = 00b)
          2. 7.3.22.6.2 OCP Automatic Retry (OCP_MODE = 01b)
          3. 7.3.22.6.3 OCP Report Only (OCP_MODE = 10b)
          4. 7.3.22.6.4 OCP Disabled (OCP_MODE = 11b)
        7. 7.3.22.7  Buck Overcurrent Protection
        8. 7.3.22.8  Hardware Lock Detection Current Limit (HW_LOCK_ILIMIT)
          1. 7.3.22.8.1 HW_LOCK_ILIMIT Latched Shutdown (HW_LOCK_ILIMIT_MODE = 00xxb)
          2. 7.3.22.8.2 HW_LOCK_ILIMIT Automatic recovery (HW_LOCK_ILIMIT_MODE = 01xxb)
          3. 7.3.22.8.3 HW_LOCK_ILIMIT Report Only (HW_LOCK_ILIMIT_MODE = 1000b)
          4. 7.3.22.8.4 HW_LOCK_ILIMIT Disabled (HW_LOCK_ILIMIT_MODE= 1xx1b)
        9. 7.3.22.9  Thermal Warning (OTW)
        10. 7.3.22.10 Thermal Shutdown (TSD)
        11. 7.3.22.11 Motor Lock (MTR_LCK)
          1. 7.3.22.11.1 MTR_LCK Latched Shutdown (MTR_LCK_MODE = 00xxb)
          2. 7.3.22.11.2 MTR_LCK Automatic Recovery (MTR_LCK_MODE= 01xxb)
          3. 7.3.22.11.3 MTR_LCK Report Only (MTR_LCK_MODE = 1000b)
          4. 7.3.22.11.4 MTR_LCK Disabled (MTR_LCK_MODE = 1xx1b)
        12. 7.3.22.12 Motor Lock Detection
          1. 7.3.22.12.1 Lock 1: Abnormal Speed (ABN_SPEED)
          2. 7.3.22.12.2 Lock 2: Abnormal BEMF (ABN_BEMF)
          3. 7.3.22.12.3 Lock3: No-Motor Fault (NO_MTR)
        13. 7.3.22.13 MPET Faults
        14. 7.3.22.14 IPD Faults
    4. 7.4 Device Functional Modes
      1. 7.4.1 Functional Modes
        1. 7.4.1.1 Sleep Mode
        2. 7.4.1.2 Standby Mode
        3. 7.4.1.3 Fault Reset (CLR_FLT)
    5. 7.5 External Interface
      1. 7.5.1 DRVOFF Functionality
      2. 7.5.2 SOX Output
      3. 7.5.3 Oscillator Source
        1. 7.5.3.1 External Clock Source
      4. 7.5.4 External Watchdog
    6. 7.6 EEPROM access and I2C interface
      1. 7.6.1 EEPROM Access
        1. 7.6.1.1 EEPROM Write
        2. 7.6.1.2 EEPROM Read
      2. 7.6.2 I2C Serial Interface
        1. 7.6.2.1 I2C Data Word
        2. 7.6.2.2 I2C Write Operation
        3. 7.6.2.3 I2C Read Operation
        4. 7.6.2.4 Examples of MCF8316A I2C Communication Protocol Packets
        5. 7.6.2.5 Internal Buffers
        6. 7.6.2.6 CRC Byte Calculation
    7. 7.7 EEPROM (Non-Volatile) Register Map
      1. 7.7.1 Algorithm_Configuration Registers
      2. 7.7.2 Fault_Configuration Registers
      3. 7.7.3 Hardware_Configuration Registers
      4. 7.7.4 Internal_Algorithm_Configuration Registers
    8. 7.8 RAM (Volatile) Register Map
      1. 7.8.1 Fault_Status Registers
      2. 7.8.2 System_Status Registers
      3. 7.8.3 Device_Control Registers
      4. 7.8.4 Algorithm_Control Registers
      5. 7.8.5 Algorithm_Variables Registers
  9. Application and Implementation
    1. 8.1 Application Information
    2. 8.2 Typical Applications
      1. 8.2.1 Application Curves
        1. 8.2.1.1 Motor startup
        2. 8.2.1.2 MPET
        3. 8.2.1.3 Dead time compensation
        4. 8.2.1.4 Auto handoff
        5. 8.2.1.5 Motor stop – recirculation mode
        6. 8.2.1.6 Anti voltage surge (AVS)
  10. Power Supply Recommendations
    1. 9.1 Bulk Capacitance
  11. 10Layout
    1. 10.1 Layout Guidelines
    2. 10.2 Layout Example
    3. 10.3 Thermal Considerations
      1. 10.3.1 Power Dissipation
  12. 11Device and Documentation Support
    1. 11.1 支持资源
    2. 11.2 Trademarks
    3. 11.3 静电放电警告
    4. 11.4 术语表
  13. 12Mechanical, Packaging, and Orderable Information

封装选项

机械数据 (封装 | 引脚)
散热焊盘机械数据 (封装 | 引脚)
订购信息

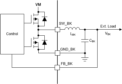
Buck in Inductor Mode

The buck regulator in MCF8316A is primarily designed to support low inductance of 47-µH and 22-µH. A 47-µH inductor allows the buck regulator to operate up to 170-mA load current support, whereas applications requiring current up to 20-mA can use a 22-µH inductor which saves component size.

Figure 7-2 shows the connection of buck regulator in inductor mode.

GUID-73279DD3-33B1-4073-B9AE-4B9AB788F116-low.gifFigure 7-2 Buck (Inductor Mode)