ZHCSYG0D March   2004  – June 2025 LMV242 , LMV2421

PRODUCTION DATA  

  1.   1
  2. 特性
  3. 应用
  4. 说明
  5. 引脚配置和功能
  6. 规格
    1. 5.1 绝对最大额定值
    2. 5.2 建议运行条件
    3. 5.3 2.6V 时的电气特性
    4. 5.4 5V 时的电气特性
    5. 5.5 时序图
    6. 5.6 典型特性
  7. 详细说明
    1. 6.1 功能方框图
  8. 应用和实施
    1. 7.1 应用信息
      1. 7.1.1 电源控制原则
      2. 7.1.2 功率放大器受控环路
        1. 7.1.2.1 总体概述
        2. 7.1.2.2 典型的 PA 闭环控制设置
          1. 7.1.2.2.1 宽动态范围内的功率控制
      3. 7.1.3 耦合器和 LMV242x 检测器之间的衰减
      4. 7.1.4 LMV242x 的控制
        1. 7.1.4.1 VRAMP 信号
        2. 7.1.4.2 发送使能
        3. 7.1.4.3 频带选择(仅限 LMV242)
        4. 7.1.4.4 模拟输出
      5. 7.1.5 频率补偿
    2. 7.2 典型应用
  9. 器件和文档支持
    1. 8.1 接收文档更新通知
    2. 8.2 支持资源
    3. 8.3 商标
    4. 8.4 静电放电警告
    5. 8.5 术语表
  10. 修订历史记录
  11. 10机械、封装和可订购信息

封装选项

请参考 PDF 数据表获取器件具体的封装图。

机械数据 (封装 | 引脚)
  • NGY|10
散热焊盘机械数据 (封装 | 引脚)
订购信息

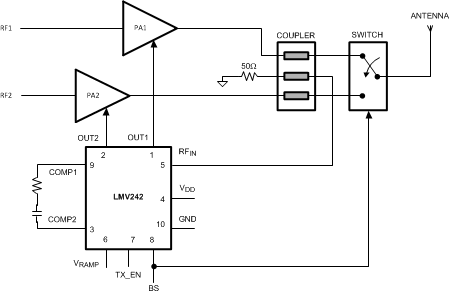
典型应用

LMV242 LMV2421 LMV242 的典型应用图 7-5 LMV242 的典型应用