ZHCSYG0D March   2004  – June 2025 LMV242 , LMV2421

PRODUCTION DATA  

  1.   1
  2. 特性
  3. 应用
  4. 说明
  5. 引脚配置和功能
  6. 规格
    1. 5.1 绝对最大额定值
    2. 5.2 建议运行条件
    3. 5.3 2.6V 时的电气特性
    4. 5.4 5V 时的电气特性
    5. 5.5 时序图
    6. 5.6 典型特性
  7. 详细说明
    1. 6.1 功能方框图
  8. 应用和实施
    1. 7.1 应用信息
      1. 7.1.1 电源控制原则
      2. 7.1.2 功率放大器受控环路
        1. 7.1.2.1 总体概述
        2. 7.1.2.2 典型的 PA 闭环控制设置
          1. 7.1.2.2.1 宽动态范围内的功率控制
      3. 7.1.3 耦合器和 LMV242x 检测器之间的衰减
      4. 7.1.4 LMV242x 的控制
        1. 7.1.4.1 VRAMP 信号
        2. 7.1.4.2 发送使能
        3. 7.1.4.3 频带选择(仅限 LMV242)
        4. 7.1.4.4 模拟输出
      5. 7.1.5 频率补偿
    2. 7.2 典型应用
  9. 器件和文档支持
    1. 8.1 接收文档更新通知
    2. 8.2 支持资源
    3. 8.3 商标
    4. 8.4 静电放电警告
    5. 8.5 术语表
  10. 修订历史记录
  11. 10机械、封装和可订购信息

封装选项

请参考 PDF 数据表获取器件具体的封装图。

机械数据 (封装 | 引脚)
  • NGY|10
散热焊盘机械数据 (封装 | 引脚)
订购信息

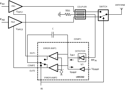
典型的 PA 闭环控制设置

图 7-1 显示了功率放大器 (PA) 控制环路的典型设置。从 PA 的输出端开始,该输入通常通过方向耦合器输入到检测器。检测器输出电流 IDET 和斜坡电流 IRAMP 之间的误差(表示所选的功率设置)驱动配置为积分器的运算放大器的反相输入。基准电压驱动运算放大器的同相输入。最后,积分器运算放大器的输出驱动功率放大器的增益控制输入,该输入设置输出功率。当 IDET 等于 IRAMP 时,环路稳定。

LMV242 LMV2421 PA 控制环路图 7-1 PA 控制环路

最初假设 PA 的输出处于某个低电平,并且 VRAMP 电压为 1V。V/I 转换器将 VRAMP 电压转换为灌电流 IRAMP。该电流只能来自积分器电容器 C。从该方向流出的电流会增大积分器的输出电压。输出电压驱动 PA 的 VAPC,增大增益(假定 PA 增益控制输入具有正感测;即增大电压将增加增益)。增益增加,从而增大放大器输出电平,直至检测器输出电流等于斜坡电流 IRAMP。此时,通过电容器的电流降至零,积分器输出保持不变,从而使环路稳定。如果电容器电荷随着时间的推移而丢失,输出电压会降低。不过,检测器中的额外电流可以快速纠正这种泄漏。此环路稳定至 IDET = IRAMP,从而在 VRAMP 设定电压和 PA 输出功率间建立一个直接关系,此关系与 PA VAPC-POUT 特性无关。