ZHCS523K January   2007  – November 2025 LM5576

PRODUCTION DATA  

  1.   1
  2. 特性
  3. 应用
  4. 说明
  5. 引脚配置和功能
  6. 规格
    1. 5.1 绝对最大额定值
    2. 5.2 ESD 等级
    3. 5.3 建议运行条件
    4. 5.4 热性能信息
    5. 5.5 电气特性
    6. 5.6 典型特性
  7. 详细说明
    1. 6.1 概述
    2. 6.2 功能方框图
    3. 6.3 特性说明
      1. 6.3.1 关断/待机
      2. 6.3.2 软启动
      3. 6.3.3 热保护
    4. 6.4 器件功能模式
      1. 6.4.1 高压启动稳压器
      2. 6.4.2 振荡器和同步功能
      3. 6.4.3 误差放大器和 PWM 比较器
      4. 6.4.4 斜坡发生器
      5. 6.4.5 最大占空比/输入压降电压
      6. 6.4.6 升压引脚
      7. 6.4.7 电流限值
  8. 应用和实施
    1. 7.1 应用信息
      1. 7.1.1 降低偏置功率耗散
    2. 7.2 典型应用
      1. 7.2.1 设计要求
      2. 7.2.2 详细设计过程
        1. 7.2.2.1  使用 WEBENCH® 工具创建定制设计方案
        2. 7.2.2.2  外部组件
        3. 7.2.2.3  R3 (R)T
        4. 7.2.2.4  L1
        5. 7.2.2.5  C3 (CRAMP)
        6. 7.2.2.6  C9、C10
        7. 7.2.2.7  D1
        8. 7.2.2.8  C1, C2
        9. 7.2.2.9  C8
        10. 7.2.2.10 C7
        11. 7.2.2.11 C4
        12. 7.2.2.12 R5、R6
        13. 7.2.2.13 R1、R2、C12
        14. 7.2.2.14 R7、C11
        15. 7.2.2.15 R4、C5、C6
      3. 7.2.3 应用曲线
    3. 7.3 电源相关建议
    4. 7.4 布局
      1. 7.4.1 布局指南
      2. 7.4.2 布局示例
      3. 7.4.3 功率耗散
      4. 7.4.4 散热注意事项
  9. 器件和文档支持
    1. 8.1 器件支持
      1. 8.1.1 开发支持
        1. 8.1.1.1 使用 WEBENCH® 工具创建定制设计方案
    2. 8.2 接收文档更新通知
    3. 8.3 支持资源
    4. 8.4 商标
    5. 8.5 静电放电警告
    6. 8.6 术语表
  10. 修订历史记录
  11. 10机械、封装和可订购信息

封装选项

机械数据 (封装 | 引脚)
散热焊盘机械数据 (封装 | 引脚)
订购信息

降低偏置功率耗散

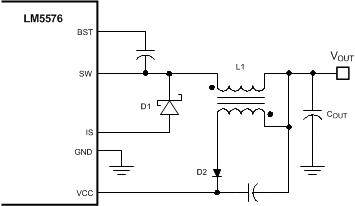
以高输入电压运行的降压稳压器会对 IC 的偏置消耗可观的功率。VCC 稳压器必须将输入电压 V IN 降至 7V 的标称 VCC 电平。VCC 稳压器两端的大压降会转化成稳压器内的大功率耗散。有几种技术可以显著降低这种偏置稳压器的功率耗散。图 7-1 和 VCC 图 7-2 描述了从输出电压偏置 IC 的两种方法。在每种情况下,内部 VCC 稳压器用于初始偏置 VCC 引脚。输出电压建立后,VCC 引脚电势将升高到标称 7V 调节电平以上,这会有效地禁用内部 VCC 稳压器。施加到 VCC 引脚的电压绝不能超过 14V。VCC 电压绝不能大于电压 VIN

LM5576 8V < VOUT < 14V 时来自 VOUT 的 VCC 偏置图 7-1 8V < VOUT < 14V 时来自 VOUT 的 VCC 偏置
LM5576 输出电感器上带有额外绕组的 VCC 偏置图 7-2 输出电感器上带有额外绕组的 VCC 偏置