ZHCS547K January   2010  – February 2018 LM27402

PRODUCTION DATA.  

  1. 特性
  2. 应用
  3. 说明
    1.     Device Images
      1.      典型应用电路
  4. 修订历史记录
  5. Pin Configuration and Functions
    1.     Pin Functions
  6. Specifications
    1. 6.1 Absolute Maximum Ratings
    2. 6.2 ESD Ratings
    3. 6.3 Recommended Operating Conditions
    4. 6.4 Thermal Information
    5. 6.5 Electrical Characteristics
    6. 6.6 Timing Requirements
    7. 6.7 Switching Characteristics
    8. 6.8 Typical Performance Characteristics
  7. Detailed Description
    1. 7.1 Overview
    2. 7.2 Functional Block Diagram
    3. 7.3 Feature Description
      1. 7.3.1  Wide Input Voltage Range
      2. 7.3.2  UVLO
      3. 7.3.3  Precision Enable
      4. 7.3.4  Soft-Start and Voltage Tracking
      5. 7.3.5  Output Voltage Setpoint and Accuracy
      6. 7.3.6  Voltage-Mode Control
      7. 7.3.7  Power Good
      8. 7.3.8  Inductor-DCR-Based Overcurrent Protection
      9. 7.3.9  Current Sensing
      10. 7.3.10 Power MOSFET Gate Drivers
      11. 7.3.11 Pre-Bias Start-up
    4. 7.4 Device Functional Modes
      1. 7.4.1 Fault Conditions
        1. 7.4.1.1 Thermal Protection
        2. 7.4.1.2 Current Limit
        3. 7.4.1.3 Negative Current Limit
        4. 7.4.1.4 Undervoltage Threshold (UVT)
        5. 7.4.1.5 Overvoltage Threshold (OVT)
  8. Application and Implementation
    1. 8.1 Application Information
      1. 8.1.1  Converter Design
      2. 8.1.2  Inductor Selection (L)
      3. 8.1.3  Output Capacitor Selection (COUT)
      4. 8.1.4  Input Capacitor Selection (CIN)
      5. 8.1.5  Using Precision Enable
      6. 8.1.6  Setting the Soft-Start Time
      7. 8.1.7  Tracking
      8. 8.1.8  Setting the Switching Frequency
      9. 8.1.9  Setting the Current Limit Threshold
      10. 8.1.10 Control Loop Compensation
      11. 8.1.11 MOSFET Gate Drivers
      12. 8.1.12 Power Loss and Efficiency Calculations
        1. 8.1.12.1 Power MOSFETs
        2. 8.1.12.2 High-Side Power MOSFET
        3. 8.1.12.3 Low-Side Power MOSFET
        4. 8.1.12.4 Gate-Charge Loss
        5. 8.1.12.5 Input and Output Capacitor ESR Losses
        6. 8.1.12.6 Inductor Losses
        7. 8.1.12.7 Controller Losses
        8. 8.1.12.8 Overall Efficiency
    2. 8.2 Typical Applications
      1. 8.2.1 Example Circuit 1
        1. 8.2.1.1 Design Requirements
        2. 8.2.1.2 Detailed Design Procedure
          1. 8.2.1.2.1 Custom Design With WEBENCH® Tools
        3. 8.2.1.3 Application Curves
      2. 8.2.2 Example Circuit 2
      3. 8.2.3 Example Circuit 3
  9. Power Supply Recommendations
  10. 10Layout
    1. 10.1 Layout Guidelines
      1. 10.1.1 Power Stage Layout
      2. 10.1.2 Gate Drive Layout
      3. 10.1.3 Controller Layout
      4. 10.1.4 Thermal Design and Layout
    2. 10.2 Layout Example
  11. 11器件和文档支持
    1. 11.1 器件支持
      1. 11.1.1 第三方产品免责声明
      2. 11.1.2 开发支持
        1. 11.1.2.1 使用 WEBENCH® 工具创建定制设计
    2. 11.2 文档支持
      1. 11.2.1 相关文档
    3. 11.3 接收文档更新通知
    4. 11.4 社区资源
    5. 11.5 商标
    6. 11.6 静电放电警告
    7. 11.7 Glossary
  12. 12机械、封装和可订购信息

封装选项

机械数据 (封装 | 引脚)
散热焊盘机械数据 (封装 | 引脚)
订购信息

Converter Design

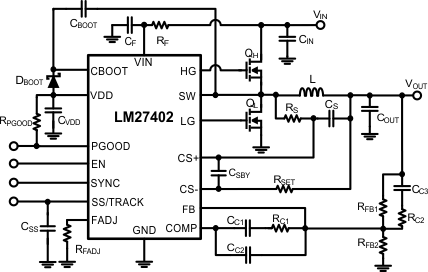
As with any DC/Dc converter, numerous tradeoffs are required to optimize the design for efficiency, size, or performance. Such tradeoffs are highlighted throughout the following discussion. To facilitate component selection, the circuit shown in Figure 26 may be used as a reference. Unless otherwise indicated, all formulae assume units of Amps (A) for current, Farads (F) for capacitance, Henries (H) for inductance and Volts (V) for voltage.

Figure 26 shows RF and CF acting as an RC filter to the VIN pin of the LM27402. The filter is used to attenuate voltage ripple that may exist on the input rail particularly during high output currents. The recommended values of RF and CF are 2.2 Ω and 1 µF, respectively. There is a practical limit to the size of RF as it can cause a large voltage drop if large operating bias currents are present. The VIN pin of the LM27402 must not exceed 150 mV difference from the input voltage rail (VIN).

Equation 1 is used to calculate for any buck converter is duty ratio:

Equation 1. LM27402 30092668.gif

Due to the resistive powertrain losses, the duty ratio will increase based on the overall efficiency, η. Calculation of η can be found in the Power Loss and Efficiency Calculationssection of this data sheet.

LM27402 30092601.gifFigure 26. Typical Application Circuit