ZHCSDD4I December 2014 – February 2023 DRV5013-Q1
PRODUCTION DATA
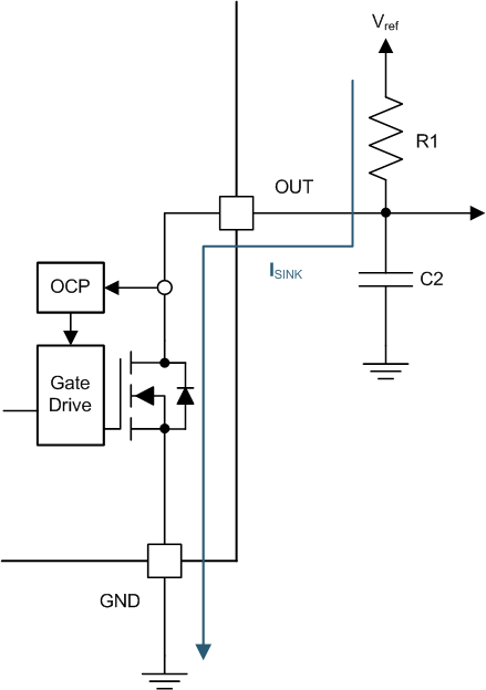
图 7-7 显示了 DRV5013-Q1 开漏 NMOS 输出结构,其额定灌电流高达 30mA。为确保正常运行,请使用Equation1 来计算上拉电阻器 R1 的阻值。

R1 的大小是 OUT 上升时间与 OUT 被拉至低电平时的电流之间权衡的结果。较低的电流通常更好,但更快的转换和带宽需要较小的电阻器以实现更快的开关。
此外,应确保 R1 的值大于 500Ω,以便输出驱动器可以将 OUT 引脚拉至接近 GND。
Vref 不限于 VCC。Topic Link Label6.1 中指定了该引脚的允许电压范围。
图 7-7 NMOS 开漏输出根据Equation2 所示的系统带宽规格为 C2 选择合适的值。

大多数应用不需要该 C2 滤波电容器。