ZHCSM61C November 2014 – September 2020 CC3200MOD
PRODUCTION DATA
请参考 PDF 数据表获取器件具体的封装图。
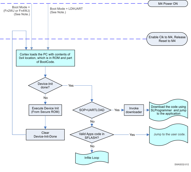
The boot process of the application processor includes two phases. The first phase consists of unrestricted access to all register space and configuration of the specific device setting. In the second phase, the application processor executes user-specific code.
Figure 9-3 shows the bootloader flow chart.
