ZHCSD95D January   2015  – April 2021 BQ34Z100-G1

PRODUCTION DATA  

  1. 特性
  2. 应用
  3. 说明
  4. Revision History
  5. Pin Configuration and Functions
  6. Specifications
    1. 6.1  Absolute Maximum Ratings
    2. 6.2  ESD Ratings
    3. 6.3  Recommended Operating Conditions
    4. 6.4  Thermal Information
    5. 6.5  Electrical Characteristics: Power-On Reset
    6. 6.6  Electrical Characteristics: LDO Regulator
    7. 6.7  Electrical Characteristics: Internal Temperature Sensor Characteristics
    8. 6.8  Electrical Characteristics: Low-Frequency Oscillator
    9. 6.9  Electrical Characteristics: High-Frequency Oscillator
    10. 6.10 Electrical Characteristics: Integrating ADC (Coulomb Counter) Characteristics
    11. 6.11 Electrical Characteristics: ADC (Temperature and Cell Measurement) Characteristics
    12. 6.12 Electrical Characteristics: Data Flash Memory Characteristics
    13. 6.13 Timing Requirements: HDQ Communication
    14. 6.14 Timing Requirements: I2C-Compatible Interface
    15. 6.15 Typical Characteristics
  7. Detailed Description
    1. 7.1 Overview
    2. 7.2 Functional Block Diagram
    3. 7.3 Feature Description
      1. 7.3.1  Data Commands
        1. 7.3.1.1  Standard Data Commands
        2. 7.3.1.2  Control(): 0x00/0x01
          1. 7.3.1.2.1  CONTROL_STATUS: 0x0000
          2. 7.3.1.2.2  DEVICE TYPE: 0x0001
          3. 7.3.1.2.3  FW_VERSION: 0x0002
          4. 7.3.1.2.4  HW_VERSION: 0x0003
          5. 7.3.1.2.5  RESET_DATA: 0x0005
          6. 7.3.1.2.6  PREV_MACWRITE: 0x0007
          7. 7.3.1.2.7  CHEM ID: 0x0008
          8. 7.3.1.2.8  BOARD_OFFSET: 0x0009
          9. 7.3.1.2.9  CC_OFFSET: 0x000A
          10. 7.3.1.2.10 CC_OFFSET_SAVE: 0x000B
          11. 7.3.1.2.11 DF_VERSION: 0x000C
          12. 7.3.1.2.12 SET_FULLSLEEP: 0x0010
          13. 7.3.1.2.13 STATIC_CHEM_DF_CHKSUM: 0x0017
          14. 7.3.1.2.14 SEALED: 0x0020
          15. 7.3.1.2.15 IT ENABLE: 0x0021
          16. 7.3.1.2.16 CAL_ENABLE: 0x002D
          17. 7.3.1.2.17 RESET: 0x0041
          18. 7.3.1.2.18 EXIT_CAL: 0x0080
          19. 7.3.1.2.19 ENTER_CAL: 0x0081
          20. 7.3.1.2.20 OFFSET_CAL: 0x0082
        3. 7.3.1.3  StateOfCharge(): 0x02
        4. 7.3.1.4  MaxError(): 0x03
        5. 7.3.1.5  RemainingCapacity(): 0x04/0x05
        6. 7.3.1.6  FullChargeCapacity(): 0x06/07
        7. 7.3.1.7  Voltage(): 0x08/0x09
        8. 7.3.1.8  AverageCurrent(): 0x0A/0x0B
        9. 7.3.1.9  Temperature(): 0x0C/0x0D
        10. 7.3.1.10 Flags(): 0x0E/0x0F
        11. 7.3.1.11 FlagsB(): 0x12/0x13
        12. 7.3.1.12 Current(): 0x10/0x11
      2. 7.3.2  Extended Data Commands
        1. 7.3.2.1  AverageTimeToEmpty(): 0x18/0x19
        2. 7.3.2.2  AverageTimeToFull(): 0x1A/0x1B
        3. 7.3.2.3  PassedCharge(): 0x1C/0x1D
        4. 7.3.2.4  DOD0Time(): 0x1E/0x1F
        5. 7.3.2.5  AvailableEnergy(): 0x24/0x25
        6. 7.3.2.6  AveragePower(): 0x26/0x27
        7. 7.3.2.7  SerialNumber(): 0x28/0x29
        8. 7.3.2.8  InternalTemperature(): 0x2A/0x2B
        9. 7.3.2.9  CycleCount(): 0x2C/0x2D
        10. 7.3.2.10 StateOfHealth(): 0x2E/0x2F
        11. 7.3.2.11 ChargeVoltage(): 0x30/0x31
        12. 7.3.2.12 ChargeCurrent(): 0x32/0x33
        13. 7.3.2.13 PackConfiguration(): 0x3A/0x3B
        14. 7.3.2.14 DesignCapacity(): 0x3C/0x3D
        15. 7.3.2.15 DataFlashClass(): 0x3E
        16. 7.3.2.16 DataFlashBlock(): 0x3F
        17. 7.3.2.17 AuthenticateData/BlockData(): 0x40…0x53
        18. 7.3.2.18 AuthenticateChecksum/BlockData(): 0x54
        19. 7.3.2.19 BlockData(): 0x55…0x5F
        20. 7.3.2.20 BlockDataChecksum(): 0x60
        21. 7.3.2.21 BlockDataControl(): 0x61
        22. 7.3.2.22 GridNumber(): 0x62
        23. 7.3.2.23 LearnedStatus(): 0x63
        24. 7.3.2.24 Dod@Eoc(): 0x64/0x65
        25. 7.3.2.25 QStart(): 0x66/0x67
        26. 7.3.2.26 TrueRC(): 0x68/0x69
        27. 7.3.2.27 TrueFCC(): 0x6A/0x6B
        28. 7.3.2.28 StateTime(): 0x6C/0x6D
        29. 7.3.2.29 QmaxPassedQ(): 0x6E/0x6F
        30. 7.3.2.30 DOD0(): 0x70/0x71
        31. 7.3.2.31 QmaxDod0(): 0x72/0x73
        32. 7.3.2.32 QmaxTime(): 0x74/0x75
      3. 7.3.3  Data Flash Interface
        1. 7.3.3.1 Accessing Data Flash
        2. 7.3.3.2 Manufacturer Information Block
        3. 7.3.3.3 Access Modes
        4. 7.3.3.4 Sealing/Unsealing Data Flash Access
      4. 7.3.4  Data Flash Summary
      5. 7.3.5  Fuel Gauging
      6. 7.3.6  Impedance Track Variables
        1. 7.3.6.1  Load Mode
        2. 7.3.6.2  Load Select
        3. 7.3.6.3  Reserve Cap-mAh
        4. 7.3.6.4  Reserve Cap-mWh/cWh
        5. 7.3.6.5  Design Energy Scale
        6. 7.3.6.6  Dsg Current Threshold
        7. 7.3.6.7  Chg Current Threshold
        8. 7.3.6.8  Quit Current, Dsg Relax Time, Chg Relax Time, and Quit Relax Time
        9. 7.3.6.9  Qmax
        10. 7.3.6.10 Update Status
        11. 7.3.6.11 Avg I Last Run
        12. 7.3.6.12 Avg P Last Run
        13. 7.3.6.13 Cell Delta Voltage
        14. 7.3.6.14 Ra Tables
        15. 7.3.6.15 StateOfCharge() Smoothing
        16. 7.3.6.16 Charge Efficiency
        17. 7.3.6.17 Lifetime Data Logging
      7. 7.3.7  Device Configuration
        1. 7.3.7.1 Pack Configuration Register
        2. 7.3.7.2 Pack Configuration B Register
        3. 7.3.7.3 Pack Configuration C Register
      8. 7.3.8  Voltage Measurement and Calibration
        1. 7.3.8.1 1S Example
        2. 7.3.8.2 7S Example
        3. 7.3.8.3 Autocalibration
      9. 7.3.9  Temperature Measurement
      10. 7.3.10 Overtemperature Indication
        1. 7.3.10.1 Overtemperature: Charge
        2. 7.3.10.2 Overtemperature: Discharge
      11. 7.3.11 Charging and Charge Termination Indication
      12. 7.3.12 SCALED Mode
      13. 7.3.13 LED Display
      14. 7.3.14 Alert Signal
      15. 7.3.15 Communications
        1. 7.3.15.1 Authentication
        2. 7.3.15.2 Key Programming
        3. 7.3.15.3 Executing an Authentication Query
        4. 7.3.15.4 HDQ Single-Pin Serial Interface
        5. 7.3.15.5 I2C Interface
        6. 7.3.15.6 Switching Between I2C and HDQ Modes
          1. 7.3.15.6.1 Converting to HDQ Mode
          2. 7.3.15.6.2 Converting to I2C Mode
      16. 7.3.16 Power Control
        1. 7.3.16.1 Reset Functions
        2. 7.3.16.2 Wake-Up Comparator
        3. 7.3.16.3 Flash Updates
    4. 7.4 Device Functional Modes
      1. 7.4.1 NORMAL Mode
      2. 7.4.2 SLEEP Mode
      3. 7.4.3 FULL SLEEP Mode
  8. Application and Implementation
    1. 8.1 Application Information
    2. 8.2 Typical Applications
      1. 8.2.1 Design Requirements
      2. 8.2.2 Detailed Design Procedure
        1. 8.2.2.1 Step-by-Step Design Procedure
          1. 8.2.2.1.1 STEP 1: Review and Modify the Data Flash Configuration Data.
          2. 8.2.2.1.2 STEP 2: Review and Modify the Data Flash Configuration Registers.
          3. 8.2.2.1.3 STEP 3: Design and Configure the Voltage Divider.
          4. 8.2.2.1.4 STEP 4: Determine the Sense Resistor Value.
          5. 8.2.2.1.5 STEP 5: Review and Modify the Data Flash Gas Gauging Configuration, Data, and State.
          6. 8.2.2.1.6 STEP 6: Determine and Program the Chemical ID.
          7. 8.2.2.1.7 STEP 7: Calibrate.
          8. 8.2.2.1.8 STEP 8: Run an Optimization Cycle.
      3. 8.2.3 Battery Chemistry Configuration
        1. 8.2.3.1 Battery Chemistry Charge Termination
      4. 8.2.4 Replaceable Battery Systems
      5. 8.2.5 Digital Interface Options
      6. 8.2.6 Display Options
      7. 8.2.7 Application Curves
  9. Power Supply Recommendations
  10. 10Layout
    1. 10.1 Layout Guidelines
      1. 10.1.1 Introduction
      2. 10.1.2 Power Supply Decoupling Capacitor
      3. 10.1.3 Capacitors
      4. 10.1.4 Communication Line Protection Components
    2. 10.2 Layout Example
      1. 10.2.1 Ground System
      2. 10.2.2 Kelvin Connections
      3. 10.2.3 Board Offset Considerations
      4. 10.2.4 ESD Spark Gap
  11. 11Device and Documentation Support
    1. 11.1 Documentation Support
    2. 11.2 接收文档更新通知
    3. 11.3 支持资源
    4. 11.4 Trademarks
    5. 11.5 Electrostatic Discharge Caution
    6. 11.6 Glossary
  12. 12Mechanical, Packaging, and Orderable Information

封装选项

机械数据 (封装 | 引脚)
散热焊盘机械数据 (封装 | 引脚)
订购信息

Typical Applications

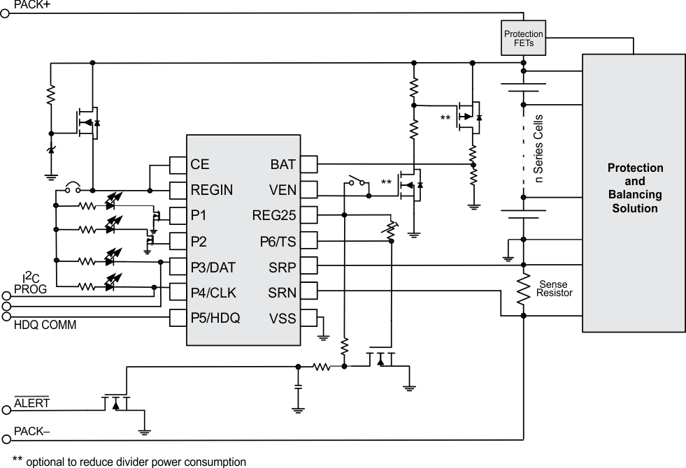
Figure 8-1 is a simplified diagram of the main features of the BQ34Z100-G1. Specific implementations detailing the main configuration options are shown later in this section.

GUID-3E663AF7-2E1C-440B-9B2E-6F1E1D843E0A-low.gifFigure 8-1 BQ34Z100-G1 Simplified Implementation

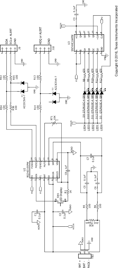
The BQ34Z100-G1 can be used to provide a single Li-ion cell gas gauge with a 5-bar LED display.

GUID-5415ADC9-5243-47D3-AC4B-1AA5182CA7BF-low.gifFigure 8-2 1-Cell Li-ion and 5-LED Display

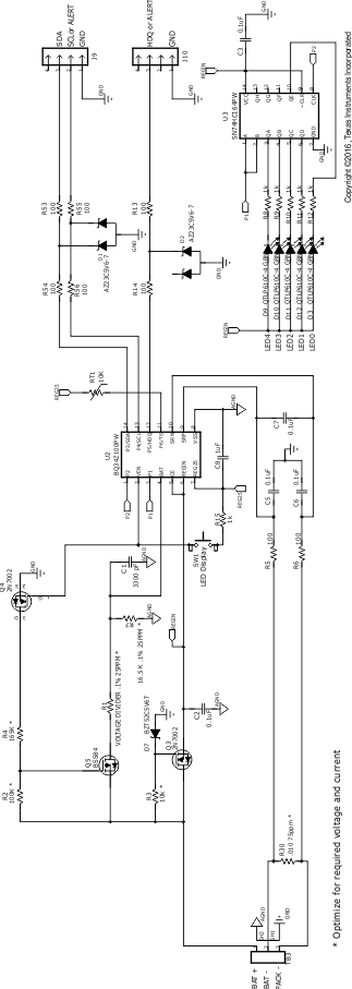
The BQ34Z100-G1 can also be used to provide a gas gauge for a multi-cell Li-ion battery with a 5-bar LED display.

GUID-0FC105D0-C1EB-4F51-A651-AF5DABA3BE0F-low.gifFigure 8-3 Multi-Cell and 5-LED Display

Figure 8-4 shows the BQ34Z100-G1 full features enabled.

GUID-DEEB478A-36D6-4EDB-8FB2-D529C19CACD7-low.gif Figure 8-4 Full-Featured Evaluation Module EVM