ZHCSCC6D May   2013  – March 2018 ADS7250 , ADS7850 , ADS8350

PRODUCTION DATA.  

  1. 特性
  2. 应用范围
  3. 说明
    1.     功能方框图
  4. 修订历史记录
  5. Pin Configuration and Functions
    1.     Pin Functions
  6. Specifications
    1. 6.1  Absolute Maximum Ratings
    2. 6.2  ESD Ratings
    3. 6.3  Recommended Operating Conditions
    4. 6.4  Thermal Information
    5. 6.5  Electrical Characteristics: All Devices
    6. 6.6  Electrical Characteristics: ADS7250
    7. 6.7  Electrical Characteristics: ADS7850
    8. 6.8  Electrical Characteristics: ADS8350
    9. 6.9  Timing Requirements
    10. 6.10 Switching Characteristics
    11. 6.11 Typical Characteristics: ADS7250
    12. 6.12 Typical Characteristics: ADS7850
    13. 6.13 Typical Characteristics: ADS8350
    14. 6.14 Typical Characteristics: All Devices
  7. Detailed Description
    1. 7.1 Overview
    2. 7.2 Functional Block Diagram
    3. 7.3 Feature Description
      1. 7.3.1 Reference
      2. 7.3.2 Analog Input
        1. 7.3.2.1 Analog Input Full-Scale Range
      3. 7.3.3 ADC Transfer Function
    4. 7.4 Device Functional Modes
      1. 7.4.1 Serial Interface
      2. 7.4.2 Short-Cycling, Frame Abort, and Reconversion Feature
  8. Application and Implementation
    1. 8.1 Application Information
    2. 8.2 Typical Applications
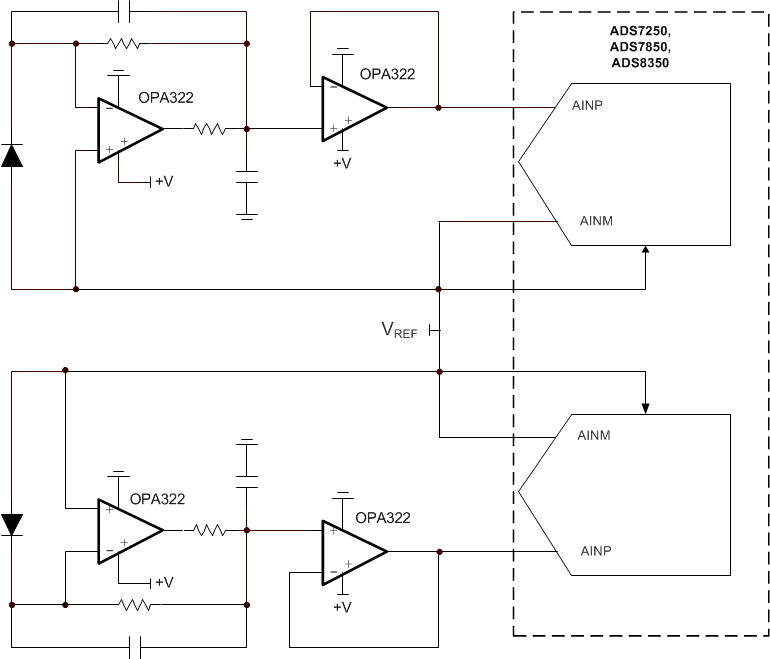
      1. 8.2.1 DAQ Circuit: Maximum SINAD for a 10-kHz Input Signal at 750-kSPS Throughput
        1. 8.2.1.1 Design Requirements
        2. 8.2.1.2 Detailed Design Procedure
          1. 8.2.1.2.1 ADC Reference Driver
          2. 8.2.1.2.2 ADC Input Driver
            1. 8.2.1.2.2.1 Input Amplifier Selection
            2. 8.2.1.2.2.2 Antialiasing Filter
        3. 8.2.1.3 Application Curve
      2. 8.2.2 DAQ Circuit: Maximum SINAD for a 100-kHz Input Signal at 750-kSPS Throughput
        1. 8.2.2.1 Design Requirements
        2. 8.2.2.2 Detailed Design Procedure
          1. 8.2.2.2.1 ADC Reference Driver
          2. 8.2.2.2.2 ADC Input Driver
        3. 8.2.2.3 Application Curve
  9. Power Supply Recommendations
  10. 10Layout
    1. 10.1 Layout Guidelines
    2. 10.2 Layout Example
  11. 11器件和文档支持
    1. 11.1 文档支持
      1. 11.1.1 相关文档
    2. 11.2 相关链接
    3. 11.3 接收文档更新通知
    4. 11.4 社区资源
    5. 11.5 商标
    6. 11.6 静电放电警告
    7. 11.7 Glossary
  12. 12机械、封装和可订购信息

封装选项

机械数据 (封装 | 引脚)
散热焊盘机械数据 (封装 | 引脚)
订购信息

说明

ADS8350、ADS7850 和 ADS7250 器件属于引脚兼容型双路高速同步采样模数转换器 (ADC) 产品系列,它们均支持伪差动模拟输入。所有器件支持一个由宽电源电压范围供电运行的简单串行接口,从而实现与多种主机控制器的轻松通信。

所有器件的额定扩展工业范围均为 –40°C 至 125°C,并且采用引脚兼容 WQFN-16 (3mm × 3mm) 封装。

器件信息(1)

器件型号 封装 封装尺寸(标称值)
ADS7250 WQFN (16) 3.00mm x 3.00mm
ADS7850
ADS8350
  1. 如需了解所有可用封装,请参阅数据表末尾的可订购产品附录。

功能方框图

ADS8350 ADS7850 ADS7250 alt_sbas580.gif