ZHCUAO2A September   2021  – November 2022 TPSM82864A , TPSM82866A

 

  1.   摘要
  2.   商标
  3. 1引言
    1. 1.1 性能规格
    2. 1.2 更改
      1. 1.2.1 输入和输出电容器
      2. 1.2.2 前馈电容器
      3. 1.2.3 VSET/MODE 电阻器
      4. 1.2.4 环路响应测量
  4. 2设置
    1. 2.1 设置
    2. 2.2 输入/输出连接器和跳线说明
  5. 3安全说明
  6. 4测试结果
  7. 5电路板布局
  8. 6原理图和物料清单
    1. 6.1 原理图
    2. 6.2 物料清单
  9. 7修订历史记录

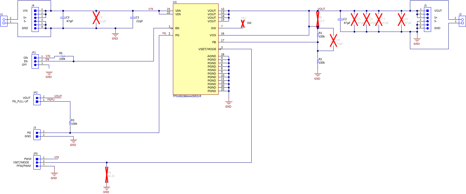
原理图

图 6-1 所示为 EVM 原理图。

TPSM82864AA0SEVM 使用 TPSM82864AA0SRDJR IC。

TPSM82866AA0SEVM 使用 TPSM82866AA0SRDJR IC。

TPSM82866AA0HEVM 使用 TPSM82866AA0HRDMR IC。

TPSM82866AA0HEVM 使用 TPSM82864AA0HRDMR IC。

GUID-20210827-SS0I-XHS4-LWB3-FDGPX9GM8VHC-low.gif图 6-1 TPSM8286xAA0xEVM 原理图