ZHCUAH4B August   2016  – June 2021 TPS62135 , TPS62136

 

  1.   TPS62135EVM-698 和 TPS62136EVM-698 评估模块
  2.   商标
  3. 1引言
    1. 1.1 性能规格
    2. 1.2 更改
      1. 1.2.1 输入和输出电容器
      2. 1.2.2 软启动时间
      3. 1.2.3 可配置跟踪电压
      4. 1.2.4 可配置的使能电压阈值
      5. 1.2.5 环路响应测量
  4. 2设置
    1. 2.1 连接器说明
    2. 2.2 硬件设置
  5. 3TPS6213xEVM-698 测试结果
  6. 4电路板布局
  7. 5原理图和物料清单
    1. 5.1 原理图
    2. 5.2 物料清单
  8. 6修订历史记录

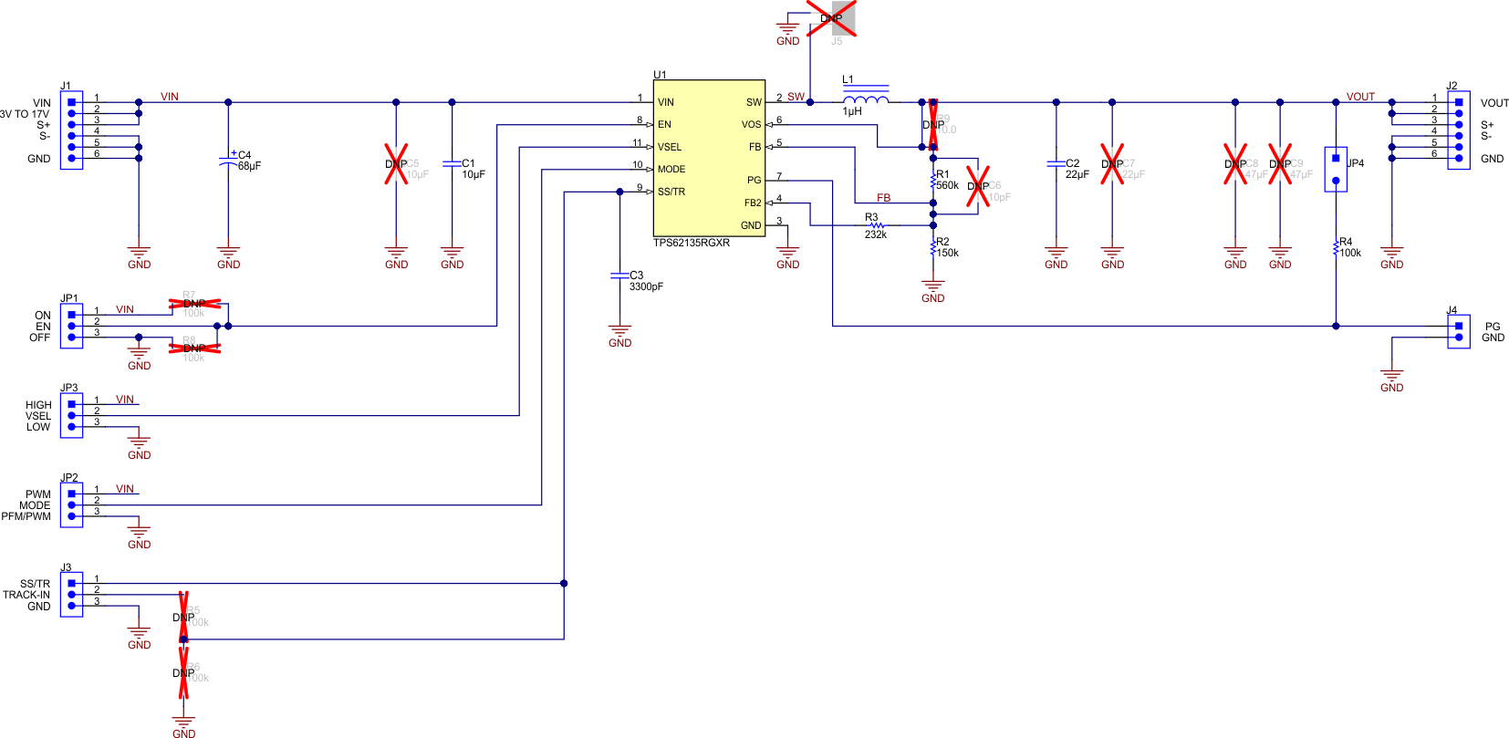
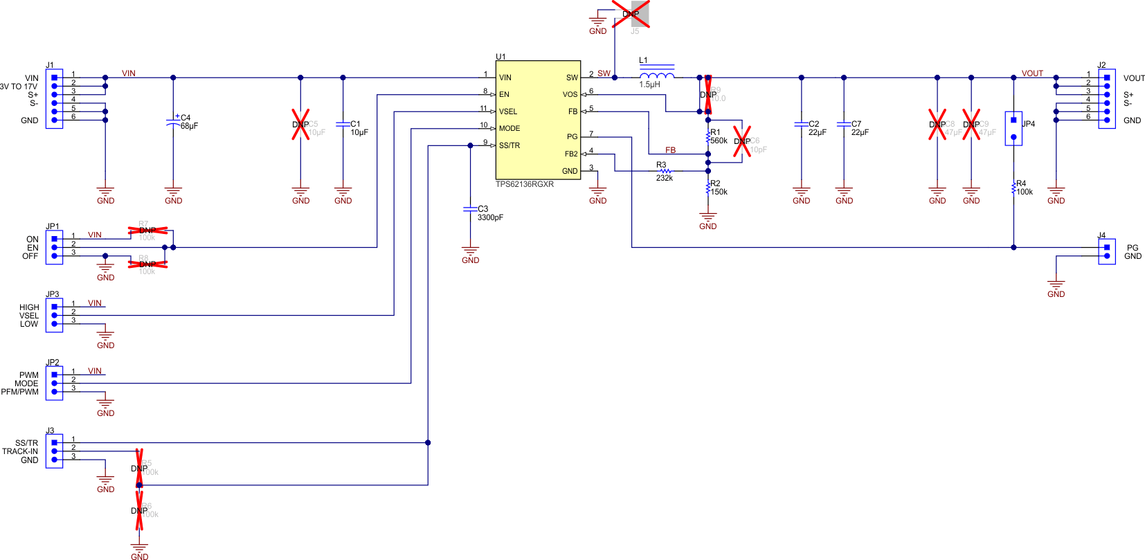
原理图

图 5-1图 5-2 展示了 TPS6213xEVM-698 原理图。

GUID-C055F839-B194-459C-A332-52928D44FDC1-low.gif图 5-1 TPS62135EVM-698 原理图
GUID-0E7A67B3-5B24-418B-8CE3-6143602A9C4D-low.gif图 5-2 TPS62136EVM-698 原理图