ZHCU977A November   2021  – January 2022 ADS7029-Q1 , ADS7039-Q1 , ADS7040 , ADS7041 , ADS7042 , ADS7043 , ADS7044 , ADS7046 , ADS7047 , ADS7049-Q1 , ADS7052 , ADS7054 , ADS7056 , ADS7057

 

  1.   摘要
  2.   商标
  3. 1ADS704X-5XEVM-PDK 概览
  4. 2ADS704X-5XEVM 简介
    1. 2.1 模拟输入
      1. 2.1.1 单端输入路径
      2. 2.1.2 差分输入路径
    2. 2.2 电源
    3. 2.3 数字接口与通信
    4. 2.4 板载 EEPROM 的 I2C 总线
  5. 3ADS704X-5XEVM 软件安装
  6. 4EVM 操作
    1. 4.1 连接硬件
    2. 4.2 用于 ADC 控制的 EVM GUI 全局设置
    3. 4.3 时域显示
    4. 4.4 光谱分析
    5. 4.5 直方图分析
    6. 4.6 更换 ADC 后更新 EEPROM
  7. 5物料清单、布局和原理图
    1. 5.1 物料清单
    2. 5.2 布局
    3. 5.3 原理图
  8. 6修订历史记录

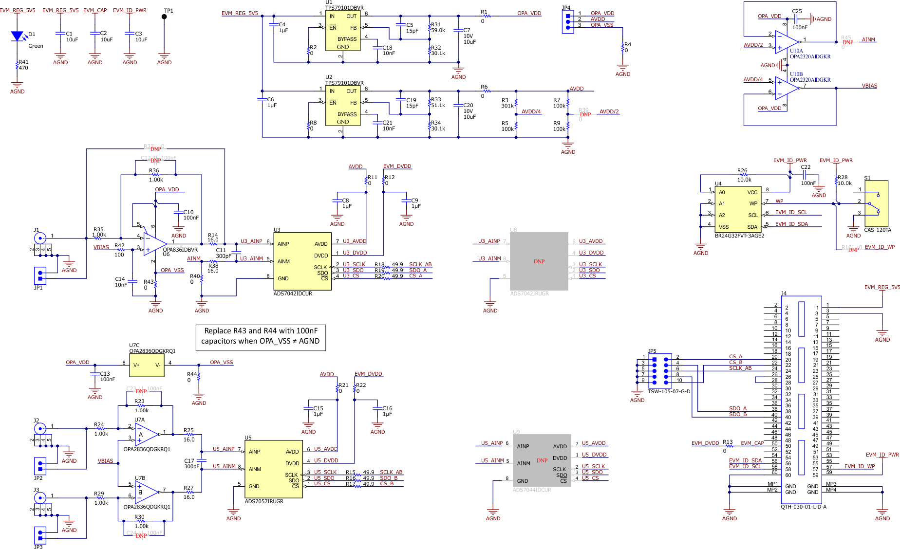
原理图

图 5-8 显示了 ADS704X-5XEVM 的原理图。

GUID-20211020-SS0I-C3B6-TWSC-GD6CZHKVT8KJ-low.gif图 5-8 ADS704X-5XEVM 原理图