ZHCSGU9C June   2017  – November 2018 TPS2373

PRODUCTION DATA.  

  1. 特性
  2. 应用
  3. 说明
    1.     Device Images
      1.      简化原理图
  4. 修订历史记录
  5. 引脚配置和功能
    1.     引脚功能
  6. 规格
    1. 6.1 绝对最大额定值
    2. 6.2 ESD 额定值
    3. 6.3 建议运行条件
    4. 6.4 热性能信息
    5. 6.5 电气特性
    6. 6.6 典型特性
  7. 详细 说明
    1. 7.1 概述
    2. 7.2 功能框图
    3. 7.3 特性 说明
      1. 7.3.1  APD 辅助电源检测
      2. 7.3.2  PG 电源正常(转换器使能)引脚接口
      3. 7.3.3  CLSA 和 CLSB 分类
      4. 7.3.4  DEN 检测和使能
      5. 7.3.5  内部导通 MOSFET
      6. 7.3.6  TPH、TPL 和 BT PSE 类型指标
      7. 7.3.7  VC_IN、VC_OUT、UVLO_SEL 和高级 PWM 启动
      8. 7.3.8  AMPS_CTL、MPS_DUTY 和自动 MPS
      9. 7.3.9  VDD 电源电压
      10. 7.3.10 VSS
      11. 7.3.11 外露散热焊盘
    4. 7.4 器件功能模式
      1. 7.4.1  PoE 概述
      2. 7.4.2  阈值电压
      3. 7.4.3  PoE 启动顺序
      4. 7.4.4  检测
      5. 7.4.5  硬件分类
      6. 7.4.6  浪涌和启动
      7. 7.4.7  维持功率特征
      8. 7.4.8  高级启动和转换器运行
      9. 7.4.9  PD 热插拔运行
      10. 7.4.10 启动和电源管理,PG、TPH、TPL、BT
      11. 7.4.11 适配器 ORing
      12. 7.4.12 使用 DEN 禁用 PoE
      13. 7.4.13 ORing 挑战
  8. 应用和实现
    1. 8.1 应用信息
    2. 8.2 典型应用
      1. 8.2.1 设计要求
      2. 8.2.2 详细设计要求
        1. 8.2.2.1  输入电桥和肖特基二极管
        2. 8.2.2.2  保护器件,D1
        3. 8.2.2.3  电容,C1
        4. 8.2.2.4  检测电阻,RDEN
        5. 8.2.2.5  分类电阻,RCLSA 和 RCLSB
        6. 8.2.2.6  APD 引脚分压器网络 RAPD1、RAPD2
        7. 8.2.2.7  用于 TPH、TPL 和 BT 的光隔离器
        8. 8.2.2.8  VC 输入和输出,CVCIN 和 CVCOUT
        9. 8.2.2.9  UVLO 选择,UVLO_SEL
        10. 8.2.2.10 自动 MPS 和 MPS 占空比,RMPS 和 RMPS_DUTY
        11. 8.2.2.11 内部电压基准,RREF
      3. 8.2.3 应用曲线
  9. 电源建议
  10. 10布局
    1. 10.1 布局指南
    2. 10.2 布局示例
    3. 10.3 EMI 遏制
    4. 10.4 散热注意事项和 OTSD
    5. 10.5 ESD
  11. 11器件和文档支持
    1. 11.1 文档支持
      1. 11.1.1 相关文档
    2. 11.2 接收文档更新通知
    3. 11.3 社区资源
    4. 11.4 商标
    5. 11.5 静电放电警告
    6. 11.6 术语表
  12. 12机械、封装和可订购信息

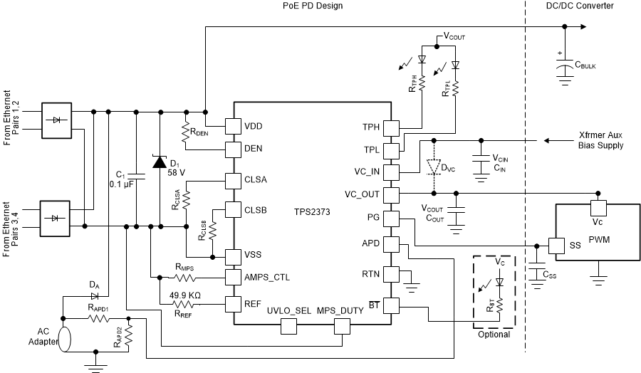
典型应用

TPS2373 typ_app_circuit_SLUSCD1.gifFigure 30. 在 中增加了带有可选项的典型应用电路虚线框中增加了带有可选项的虚线框