ZHCABG1D March   2010  – January 2022 LM21305

 

  1.   商标
  2. LM21305 概述
  3. 典型应用电路
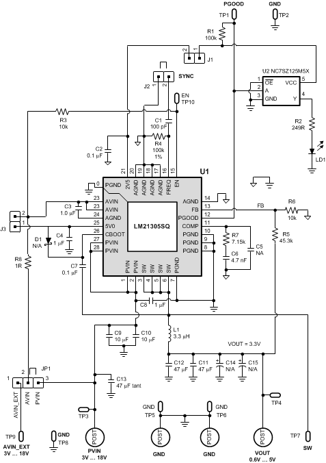
  4. 评估板原理图
  5. 评估板物料清单 (BOM)
  6. 连接说明
  7. 跳线设置
  8. 其他设计示例
  9. 典型性能特性
  10. 元件选型
    1. 9.1 输入电容器
    2. 9.2 AVIN 滤波器
    3. 9.3 开关频率可选
    4. 9.4 电感器
    5. 9.5 输出电容器
    6. 9.6 补偿电路
  11. 10PCB 布局
  12. 11修订历史记录

评估板原理图

GUID-ADD92D68-02FE-4D62-A6F8-2EAB7F098A5B-low.gif