ZHCAAB5 September   2020 TPS55288 , TPS55288-Q1 , TPS552882 , TPS552882-Q1

 

  1.   商标
  2. 1引言
  3. 2设计过程
    1. 2.1 辐射理论
    2. 2.2 降压/升压转换器中产生宽带 EMI 的根本原因
    3. 2.3 如何通过 TPS55288 降压/升压转换器实现低 EMI
      1. 2.3.1 在关键环路下添加接地平面
      2. 2.3.2 使用对称布局配置
      3. 2.3.3 使用频率抖动功能
      4. 2.3.4 在开关节点处添加 RC 缓冲器
      5. 2.3.5 在输入和输出侧添加滤波器
  4. 3原理图和测试结果
    1. 3.1 测试结果
  5. 4总结
  6. 5参考文献

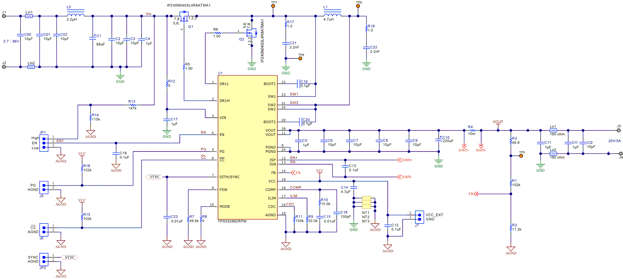
原理图和测试结果

图 3-1 所示为 EMI 测试原理图。在输入侧增加了一个差分扼流圈作为差分滤波器,在输入侧增加了两个铁氧体磁珠作为共模滤波器。

GUID-20200826-CA0I-JCZM-Z2QD-G4K5B7RZPHGK-low.png图 3-1 EMC 测试原理图