SNAU264 July   2021 CDCDB800

 

  1. Trademarks
  2. General Description
    1. 2.1 Features
  3. Quick Setup
    1. 3.1 Setup Procedure
  4. Signal Path and Control Switches
  5. Power Supplies
  6. Clock Inputs
    1. 6.1 Configuring Board for CDCDB803
  7. Clock Outputs
  8. Using SMBus
    1. 8.1 CDCDB803 SMBus Address
  9. Schematics
  10. 10Bill of Materials

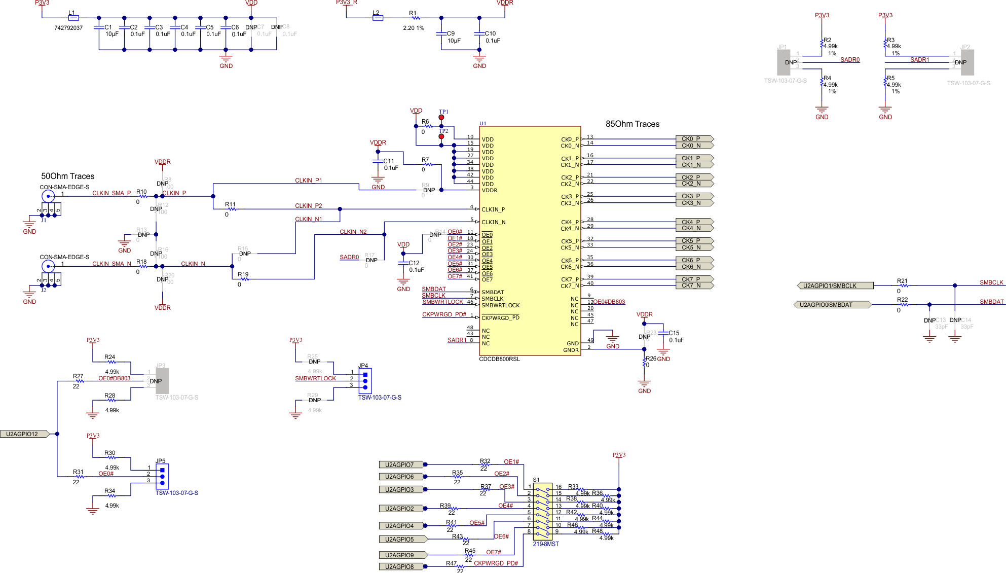
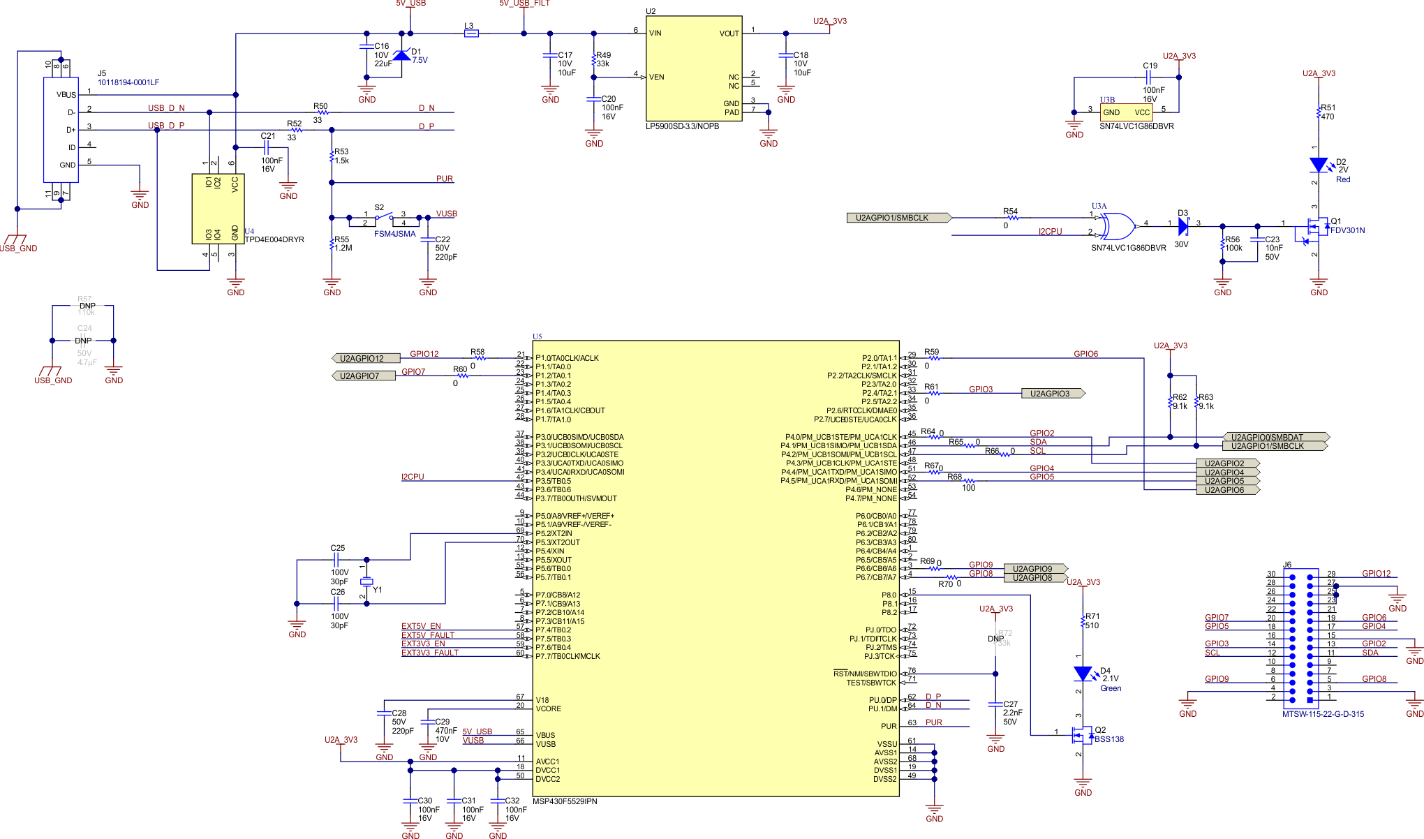
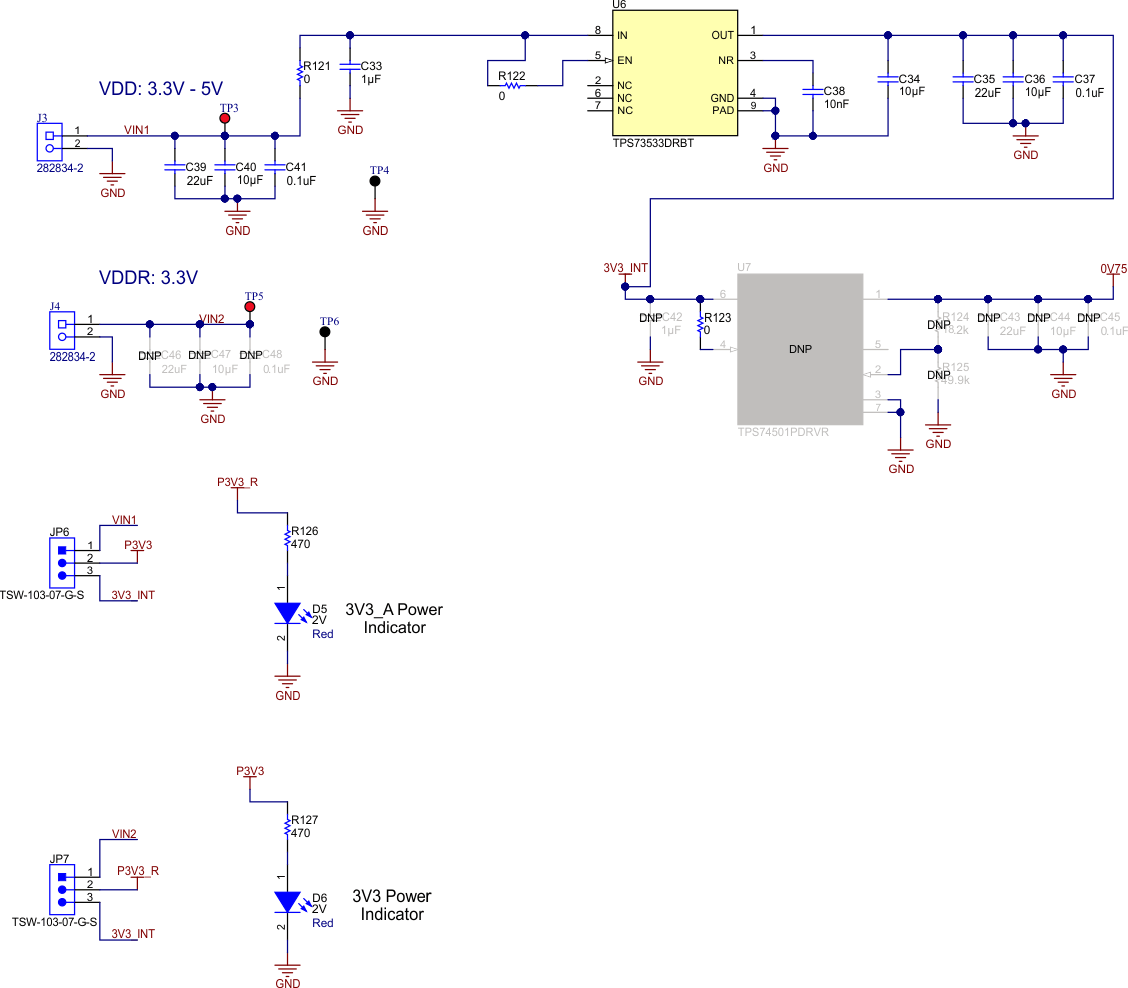
Schematics

GUID-20210708-CA0I-BQF9-LJXX-312LMPVK4HBR-low.gif Figure 9-1 Schematic Sheet #1
GUID-20210708-CA0I-4GT2-N0W9-THS5RPWDDJPX-low.gif Figure 9-2 Schematic Sheet #2
GUID-20210708-CA0I-78NM-N7TX-PXPRTGKLVVJM-low.gif Figure 9-3 Schematic Sheet #3
GUID-20210708-CA0I-FZ2M-FVSC-TMHVZTGDRWNG-low.gif Figure 9-4 Schematic Sheet #4