SBOU192 July   2017

 

  1.   DIYAMP-SC70-EVM
    1.     Trademarks
    2. 1 Introduction
      1. 1.1 DIYAMP-SC70-EVM Kit Contents
      2. 1.2 EVM Features
      3. 1.3 List of Circuits on the EVM
    3. 2 Hardware Setup
      1. 2.1 EVM Circuit Locations
      2. 2.2 EVM Assembly Instructions
    4. 3 Schematic and PCB Layout
      1. 3.1  Schematic PCB Drawing
      2. 3.2  Single-Supply, Multiple Feedback Filter
      3. 3.3  Single-Supply, Sallen-Key Filter
      4. 3.4  Single-Supply, Non-Inverting Amplifier
      5. 3.5  Single-Supply, Inverting Amplifier
      6. 3.6  Difference Amplifier
      7. 3.7  Dual-Supply, Multiple Feedback Filter
      8. 3.8  Dual-Supply, Sallen-Key Filter
      9. 3.9  Inverting Comparator
      10. 3.10 Non-Inverting Comparator
      11. 3.11 Riso With Dual Feedback
      12. 3.12 Dual-Supply, Non-Inverting Amplifier
      13. 3.13 Dual-Supply, Inverting Amplifier
    5. 4 Connections
      1. 4.1 Inputs and Outputs
      2. 4.2 Power
      3. 4.3 Enable and Disable Feature
    6. 5 Bill of Materials and Reference
      1. 5.1 Bill of Materials
      2. 5.2 Reference

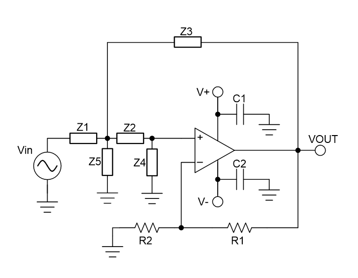
Dual-Supply, Sallen-Key Filter

Figure 27 shows the schematic for the dual-supply, Sallen-Key Filter circuit configuration.

diyamp_nfig27_ds_sallen-key_sch.pngFigure 27. Dual-Supply, Sallen-Key Filter Schematic

Sallen-Key is one of the most commonly applied active filter topologies. The Sallen-Key is a non-inverting, voltage-controlled, voltage-source (VCVS) able to attain larger Qs with a stable response than other filter topologies. Because Sallen-Key is non-inverting, it might be preferable over the MFB topology.

For this EVM, the Sallen-key filter can be configured for unity-gain by populating R1 with a short and leaving R2 open. Gain can be added by adding the appropriate resistors to R2 and R1 as explained in FilterPro.

The dual-supply, Sallen-Key filter can be configured as a low-pass filter, high-pass filter, or band-pass filter based on the component selection of Z1 through Z5. Table 6 displays the type of passive component that should be chosen for Z1 through Z5 for each filter configuration.

Table 6. Sallen-Key Filter Component Type Selection

Pass-Band
Filter Type
Type of Component (Z1) Type of Component (Z2) Type of Component (Z3) Type of Component (Z4) Type of Component (Z5)
Low Pass R1 R2 C3 C4 Not populated
High Pass C1 C2 R3 R4 Not populated
Band Pass R1 C2 R3 R4 C5

For additional guidance in designing a filter, download the FilterPro active filter design software.

The PCB layout of the top layer of the dual-supply, Sallen-Key filter circuit configuration is displayed in Figure 28.

diyamp_nfig28_ds_sallen-key_top.pngFigure 28. Dual-Supply, Sallen-Key Top Layer

The PCB layout of the bottom layer of the dual-supply, Sallen-Key filter circuit configuration is displayed in Figure 29.

diyamp_nfig29_ds_sallen-key_bottom.pngFigure 29. Dual-Supply, Sallen-Key Bottom Layer