SBOU192 July   2017

 

  1.   DIYAMP-SC70-EVM
    1.     Trademarks
    2. 1 Introduction
      1. 1.1 DIYAMP-SC70-EVM Kit Contents
      2. 1.2 EVM Features
      3. 1.3 List of Circuits on the EVM
    3. 2 Hardware Setup
      1. 2.1 EVM Circuit Locations
      2. 2.2 EVM Assembly Instructions
    4. 3 Schematic and PCB Layout
      1. 3.1  Schematic PCB Drawing
      2. 3.2  Single-Supply, Multiple Feedback Filter
      3. 3.3  Single-Supply, Sallen-Key Filter
      4. 3.4  Single-Supply, Non-Inverting Amplifier
      5. 3.5  Single-Supply, Inverting Amplifier
      6. 3.6  Difference Amplifier
      7. 3.7  Dual-Supply, Multiple Feedback Filter
      8. 3.8  Dual-Supply, Sallen-Key Filter
      9. 3.9  Inverting Comparator
      10. 3.10 Non-Inverting Comparator
      11. 3.11 Riso With Dual Feedback
      12. 3.12 Dual-Supply, Non-Inverting Amplifier
      13. 3.13 Dual-Supply, Inverting Amplifier
    5. 4 Connections
      1. 4.1 Inputs and Outputs
      2. 4.2 Power
      3. 4.3 Enable and Disable Feature
    6. 5 Bill of Materials and Reference
      1. 5.1 Bill of Materials
      2. 5.2 Reference

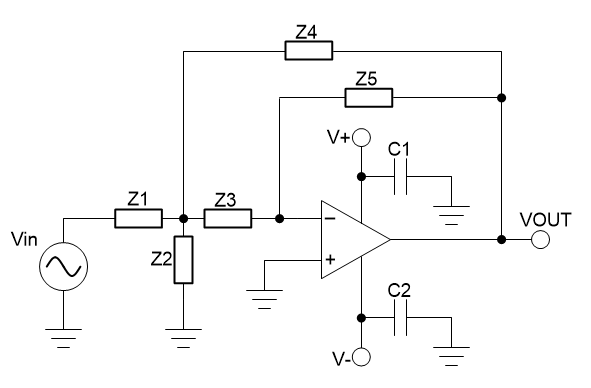
Dual-Supply, Multiple Feedback Filter

Figure 24 shows the schematic for the dual-supply, multiple feedback filter circuit configuration.

fig17_sbou162.pngFigure 24. Dual-Supply, Multiple Feedback Filter Schematic

The MFB topology (sometimes called infinite gain or Rauch) is often preferred due to low sensitivity to component variations. The MFB topology creates an inverting second-order stage. This inversion may, or may not, be a concern in the filter application.

The dual-supply, MFB filter circuit can be configured as a low-pass filter, high-pass filter, or band-pass filter based on the component selection of Z1 through Z5. Table 5 displays the type of passive component that should be chosen for Z1 through Z5 for each filter configuration.

Table 5. MFB Filter Type Component Selection

Pass-Band
Filter Type
Type of Component (Z1) Type of Component (Z2) Type of Component (Z3) Type of Component (Z4) Type of Component (Z5)
Low Pass R1 C2 R3 R4 C5
High Pass C1 R2 C3 C4 R5
Band Pass R1 R2 C3 C4 R5

For additional guidance in designing a filter, download the FilterPro active filter design software.

The PCB layout of the top layer of the dual-supply, multiple feedback filter circuit configuration is displayed in Figure 25.

diyamp_nfig25_ds_mult_fb_toplayer.pngFigure 25. Dual-Supply, Multiple Feedback Filter Top Layer

The PCB layout of the bottom layer of the dual-supply, multiple feedback filter circuit configuration is displayed in Figure 26.

diyamp_nfig26_ds_mult_fb_bottomlayer.pngFigure 26. Dual-Supply, Multiple Feedback Bottom Layer