KOKY056 December   2024 AMC0106M05 , AMC0106M25 , AMC0136 , AMC0311D , AMC0311S , AMC0386 , AMC0386-Q1 , AMC1100 , AMC1106M05 , AMC1200 , AMC1200-Q1 , AMC1202 , AMC1203 , AMC1204 , AMC1211-Q1 , AMC1300 , AMC1300B-Q1 , AMC1301 , AMC1301-Q1 , AMC1302-Q1 , AMC1303M2510 , AMC1304L25 , AMC1304M25 , AMC1305M25 , AMC1305M25-Q1 , AMC1306M05 , AMC1306M25 , AMC1311 , AMC1311-Q1 , AMC131M03 , AMC1336 , AMC1336-Q1 , AMC1350 , AMC1350-Q1 , AMC23C12 , AMC3301 , AMC3330 , AMC3330-Q1

 

  1.   1
  2.   머리말
  3.   절연 신호 체인 소개
    1.     절연 증폭기와 절연 모듈레이터 비교
      1.      요약
      2.      절연 증폭기 소개
      3.      절연 모듈레이터 소개
      4.      절연 증폭기와 절연 모듈레이터 간의 성능 비교
      5.      트랙션 인버터의 절연 모듈레이터
      6.      절연 증폭기 및 모듈레이터 권장 사항
      7.      결론
    2.     매우 넓은 연면 및 간극을 지원하는 TI의 첫 번째 절연 증폭기
      1.      애플리케이션 요약
  4.   선택 트리
  5.   전류 감지
    1.     절연 데이터 컨버터를 위한 션트 레지스터 선택
      1.      17
    2.     절연 전류 감지에 대한 설계 고려 사항
      1.      19
      2.      결론
      3.      참고 자료
      4.      관련 웹사이트
    3.     ±50mV 입력 및 단일 종단 출력을 지원하는 절연 전류 감지 회로
      1.      24
    4.     ±50mV 입력 및 차동 출력을 지원하는 절연 전류 감지 회로
      1.      26
    5.     ±250mV 입력 범위 및 단일 종단 출력 전압을 지원하는 절연 전류 감지 회로
      1.      설계 목표
      2.      설계 설명
      3.      설계 노트
      4.      설계 단계
      5.      설계 시뮬레이션
      6.      DC 시뮬레이션 결과
      7.      폐쇄형 루프 AC 시뮬레이션 결과
      8.      과도 시뮬레이션 결과
      9.      설계 레퍼런스
      10.      주요 절연 증폭기 설계
      11.      대체 절연 증폭기 설계
    6.     ±250mV 입력 및 차동 출력을 지원하는 절연 전류 측정 회로
      1.      설계 목표
      2.      설계 설명
      3.      설계 노트
      4.      설계 단계
      5.      설계 시뮬레이션
      6.      DC 시뮬레이션 결과
      7.      폐쇄형 루프 AC 시뮬레이션 결과
      8.      과도 시뮬레이션 결과
      9.      설계 레퍼런스
      10.      주요 연산 증폭기 설계
      11.      대체 연산 증폭기 설계
    7.     절연 과전류 보호 회로
      1.      52
    8.     단일 종단 입력 ADC에 차동 출력(절연) 증폭기 인터페이싱
      1.      54
    9.     AMC3311을 활용하여 절연 감지 및 고장 감지를 위해 AMC23C11에 전원 공급
      1.      애플리케이션 요약
    10.     프론트 엔드 게인 단계를 지원하는 절연 전류 감지 회로
      1.      58
    11.     절연 션트 및 폐쇄형 루프 전류 감지의 정확도 비교
      1.      60
  6.   전압 감지
    1.     절연 전압 감지를 통해 전력 변환 및 모터 제어 효율 극대화
      1.      63
      2.      고전압 감지용 솔루션
      3.      집적 레지스터 장치
      4.      단일 종단 출력 장치
      5.      통합 절연 전압 감지 사용 사례
      6.      결론
      7.      추가 리소스
    2.     통합 고전압 저항 절연 증폭기 및 모듈레이터로 정확도와 성능 향상
      1.      요약
      2.      머리말
      3.      고전압 저항 절연 증폭기 및 모듈레이터의 장점
        1.       공간 절약
        2.       통합 HV 저항의 온도 및 수명 드리프트 개선
        3.       정확도 결과
        4.       완전 통합 저항기와 추가 외부 저항기의 비교 예시
        5.       장치 선택 트리 및 일반적인 AC/DC 사용 사례
      4.      요약
      5.      참고 자료
    3.     전압 감지 애플리케이션을 위한 차동, 단일 종단 고정 게인 및 비율 측정 출력을 지원하는 절연 증폭기
      1.      요약
      2.      머리말
      3.      차동, 단일 종단 고정 게인 및 비율 측정 출력 개요
        1.       차동 출력을 지원하는 절연 증폭기
        2.       단일 종단, 고정 게인 출력을 지원하는 절연 증폭기
        3.       단일 종단, 비율 측정 출력을 지원하는 절연 증폭기
      4.      애플리케이션 예시
        1.       제품 선택 트리
      5.      요약
      6.      참고 자료
    4.     ±250mV 입력 및 차동 출력을 사용하는 절연 전압 측정 회로
      1.      93
    5.     AMC3330을 사용한 라인 간 절연 전압 측정을 위한 분할 탭 연결
      1.      95
    6.     절연 증폭기와 의사 차동 입력 SAR ADC를 지원하는 ±12V 전압 감지 회로
      1.      97
    7.     절연 증폭기와 차동 입력 SAR ADC를 지원하는 ±12V 전압 감지 회로
      1.      99
    8.     절연 부족 전압 및 과전압 감지 회로
      1.      101
    9.     절연 제로 크로스 감지 회로
      1.      103
    10.     차동 출력을 지원하는 ±480V 절연 전압 감지 회로
      1.      105
  7.   EMI 성능
    1.     절연 증폭기를 사용한 동급 최고의 방사 방출 EMI 성능
      1.      절연 증폭기를 사용한 동급 최고의 방사 방출 EMI 성능
      2.      머리말
      3.      텍사스 인스트루먼트 절연 증폭기 현재 세대의 방사 방출 성능
      4.      텍사스 인스트루먼트 절연 증폭기 이전 세대의 방사 방출 성능
      5.      결론
      6.      참고 자료
    2.     AMC3301 제품군 방사 방출 EMI를 감쇠하기 위한 모범 사례
      1.      요약
      2.      머리말
      3.      입력 연결이 AMC3301 제품군 방사 방출에 미치는 영향
      4.      AMC3301 제품군 방사 방출 감쇠
        1.       페라이트 비드 및 공통 모드 초크
        2.       AMC3301 제품군의 PCB 회로도 및 레이아웃 모범 사례
      5.      여러 AMC3301 장치 사용
        1.       장치 방향
        2.       여러 AMC3301에 대한 PCB 레이아웃 모범 사례
      6.      결론
      7.      AMC3301 제품군 표
  8.   완제품
    1.     HEV/EV의 션트 및 홀 기반 절연 전류 감지 솔루션 비교
      1.      128
    2.     DC 전기차 충전 애플리케이션의 전류 감지를 위한 설계 고려 사항
      1.      요약
      2.      머리말
        1.       전기 자동차용 DC 충전소
        2.       전류 감지 기술 선택 및 동급 모델
          1.        션트 기반 솔루션으로 전류 감지
          2.        감지 기술의 동급 모델
      3.      AC/DC 컨버터의 전류 감지
        1.       AC/DC의 기본 하드웨어 및 제어 설명
          1.        AC 전류 제어 루프
          2.        DC 전압 제어 루프
        2.       지점 A 및 B – AC/DC AC 위상 전류 감지
          1.        대역폭의 영향
            1.         정상 상태 분석: 기본 및 제로 크로싱 전류
            2.         과도 현상 분석: 스텝 전력 및 전압 저하 응답
          2.        지연의 영향
            1.         고장 분석: 그리드 단락
          3.        게인 오류의 영향
            1.         게인 오류로 인한 AC/DC의 전력 장애
            2.         게인 오류로 인한 전력 장애에 대한 AC/DC 응답
          4.        오프셋의 영향
        3.       지점 C 및 D – AC/DC 링크 전류 감지
          1.        대역폭이 피드포워드 성능에 미치는 영향
          2.        지연이 전원 스위치 보호에 미치는 영향
          3.        게인 오류가 전력 측정에 미치는 영향
            1.         과도 현상 분석: 지점 D의 피드포워드
          4.        오프셋의 영향
        4.       지점 A, B, C1/2 및 D1/2및 제품 제안의 장점과 단점 요약
      4.      DC/DC 컨버터의 전류 감지
        1.       위상 변이 제어를 사용하는 절연 DC/DC 컨버터의 기본 작동 원리
        2.       지점 E, F-DC/DC 전류 감지
          1.        대역폭의 영향
          2.        게인 오류의 영향
          3.        오프셋 오류의 영향
        3.       지점 G - DC/DC 탱크 전류 감지
        4.       감지 지점 E, F, G 및 제품 제안 요약
      5.      결론
      6.      참고 자료
    3.     전기 모터 드라이브의 오류 감지를 위해 절연 콤퍼레이터 사용
      1.      머리말
      2.      전기 모터 드라이브 소개
      3.      전기 모터 드라이브의 고장 이벤트 이해
      4.      전기 모터 드라이브에서 안정적인 감지 및 보호 달성
      5.      활용 사례 1: 양방향 위상 내 과전류 감지
      6.      활용 사례 2: DC+ 과전류 감지
      7.      활용 사례 3: DC – 과전류 또는 단락 감지
      8.      활용 사례 4: DC 링크(DC+에서 DC–) 과전압 및 부족 전압 감지
      9.      활용 사례 5: IGBT 모듈 과열 감지
    4.     모터 드라이브의 옵토 호환 절연 게이트 드라이버 UCC23513용 개별 DESAT
      1.      요약
      2.      머리말
      3.      DESAT가 통합된 절연 게이트 드라이버의 시스템 과제
      4.      UCC23513 및 AMC23C11을 통한 시스템 접근 방식
        1.       시스템 개요 및 주요 사양
        2.       회로도 설계
          1.        회로도
          2.        VCE(DESAT) 임계값과 DESAT 바이어스 전류 구성
          3.        DESAT블랭킹 시간
          4.        DESAT 디글리치 필터
        3.       레퍼런스 PCB 레이아웃
      5.      시뮬레이션 및 테스트 결과
        1.       시뮬레이션 회로 및 결과
          1.        시뮬레이션 회로
          2.        시뮬레이션 결과
        2.       3상 IGBT 인버터를 사용한 테스트 결과
          1.        브레이크 IGBT 테스트
          2.        위상 간 단락이 발생한 3상 인버터에 대한 테스트 결과
      6.      요약
      7.      참고 자료
    5.     AC 모터 드라이브의 절연 전압 감지
      1.      머리말
      2.      결론
      3.      참고 자료
    6.     서버 PSU에서 고성능 절연 전류 및 전압 감지 달성
      1.      애플리케이션 요약
  9.   추가 레퍼런스 디자인/회로
    1.     절연 증폭기를 위한 부트스트랩 충전 펌프 전원 공급 장치 설계
      1.      요약
      2.      머리말
      3.      부트스트랩 전원 공급 장치 설계
        1.       충전 펌프 커패시터 선택
        2.       TINA-TI에서 시뮬레이션
        3.       AMC1311-Q1을 사용한 하드웨어 테스트
      4.      요약
      5.      참조
    2.     MCU로의 절연 모듈레이터 디지털 인터페이스를 사용한 클록 에지 지연 보상
      1.      요약
      2.      머리말
      3.      디지털 인터페이스 타이밍 사양의 설계 과제
      4.      클록 에지 지연 보상을 사용한 디자인 접근 방식
        1.       소프트웨어 구성 가능 위상 지연을 사용한 클록 신호 보상
        2.       하드웨어 구성 가능 위상 지연을 사용한 클록 신호 보상
        3.       클록 반환을 통한 클록 신호 보상
        4.       MCU에서 클록 반전에 의한 클록 신호 보상
      5.      테스트 및 검증
        1.       테스트 장비 및 소프트웨어
        2.       소프트웨어 구성 가능 위상 지연을 사용한 클록 신호 보상 테스트
          1.        테스트 설정
          2.        테스트 측정 결과
        3.       MCU에서 클록 반전에 의한 클록 신호 보상 테스트
          1.        테스트 설정
          2.        테스트 측정 결과
            1.         테스트 결과 – GPIO123에서 클럭 입력의 클럭 반전 없음
            2.         테스트 결과 – GPIO123에서 클록 입력의 클록 반전
        4.       계산 툴을 사용한 디지털 인터페이스 타이밍 검증
          1.        보상 방법 없는 디지털 인터페이스
          2.        일반적으로 사용되는 방법 - 클록 주파수 줄이기
          3.        소프트웨어 구성 가능 위상 지연을 사용한 클록 에지 보상
      6.      결론
      7.      참고 자료
    3.     AMC3311을 활용하여 절연 감지 및 고장 감지를 위해 AMC23C11에 전원 공급
      1.      애플리케이션 요약

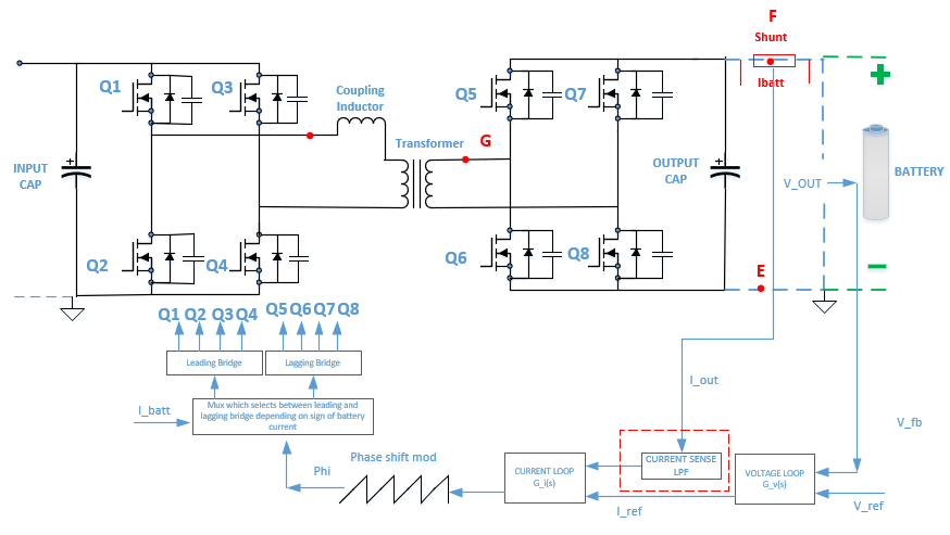
위상 변이 제어를 사용하는 절연 DC/DC 컨버터의 기본 작동 원리

그림 95 에서는 위상 변이 듀얼 액티브 브리지(DAB) DC/DC 컨버터의 일반적인 제어 루프를 보여줍니다. 이 시스템에는 두 가지 제어 루프가 있습니다. (a) 외부 전압 루프 및 (b) 내부 전류 루프

전압 루프의 경우 출력 전압은 그림 95에서 MCU의 ADC(Vfb로 표시됨)에 공급됩니다. Vfb는 레퍼런스 전압과 비교됩니다(Vref로 표시됨). 측정된 전압과 레퍼런스 전압 사이의 오차는 보상기에 전달되며, 보상기는 PID 컨트롤러로 구현될 수 있습니다. 전압 루프의 출력은 내부 전류 루프의 레퍼런스(Iref)로 사용됩니다. 내부 전류 루프(GI)의 보상기는 감지된 전류(IOUT)의 레퍼런스(Iref)와 실제 값을 비교하고 이 오차를 사용하여 전류 방향에 따라 PWM 파형의 위상을 선도 또는 지연 브리지로 조정합니다. 정전류 충전의 경우 전압 루프는 선택 사항이며, 보호 목적으로만 구현할 수 있습니다. 지속적인 전력 충전을 위해서는 두 루프가 모두 필요합니다. 위상 편이에 대한 이론적 제한은 ±π이며, 실제 구현 방법은 이것보다 훨씬 작습니다.

 위상 전환 제어를 지원하는 DAB(이중 활성 브리지) DC/DC 컨버터의 일반적인 제어 루프그림 95 위상 전환 제어를 지원하는 DAB(이중 활성 브리지) DC/DC 컨버터의 일반적인 제어 루프