KOKY056 December   2024 AMC0106M05 , AMC0106M25 , AMC0136 , AMC0311D , AMC0311S , AMC0386 , AMC0386-Q1 , AMC1100 , AMC1106M05 , AMC1200 , AMC1200-Q1 , AMC1202 , AMC1203 , AMC1204 , AMC1211-Q1 , AMC1300 , AMC1300B-Q1 , AMC1301 , AMC1301-Q1 , AMC1302-Q1 , AMC1303M2510 , AMC1304L25 , AMC1304M25 , AMC1305M25 , AMC1305M25-Q1 , AMC1306M05 , AMC1306M25 , AMC1311 , AMC1311-Q1 , AMC131M03 , AMC1336 , AMC1336-Q1 , AMC1350 , AMC1350-Q1 , AMC23C12 , AMC3301 , AMC3330 , AMC3330-Q1

 

  1.   1
  2.   머리말
  3.   절연 신호 체인 소개
    1.     절연 증폭기와 절연 모듈레이터 비교
      1.      요약
      2.      절연 증폭기 소개
      3.      절연 모듈레이터 소개
      4.      절연 증폭기와 절연 모듈레이터 간의 성능 비교
      5.      트랙션 인버터의 절연 모듈레이터
      6.      절연 증폭기 및 모듈레이터 권장 사항
      7.      결론
    2.     매우 넓은 연면 및 간극을 지원하는 TI의 첫 번째 절연 증폭기
      1.      애플리케이션 요약
  4.   선택 트리
  5.   전류 감지
    1.     절연 데이터 컨버터를 위한 션트 레지스터 선택
      1.      17
    2.     절연 전류 감지에 대한 설계 고려 사항
      1.      19
      2.      결론
      3.      참고 자료
      4.      관련 웹사이트
    3.     ±50mV 입력 및 단일 종단 출력을 지원하는 절연 전류 감지 회로
      1.      24
    4.     ±50mV 입력 및 차동 출력을 지원하는 절연 전류 감지 회로
      1.      26
    5.     ±250mV 입력 범위 및 단일 종단 출력 전압을 지원하는 절연 전류 감지 회로
      1.      설계 목표
      2.      설계 설명
      3.      설계 노트
      4.      설계 단계
      5.      설계 시뮬레이션
      6.      DC 시뮬레이션 결과
      7.      폐쇄형 루프 AC 시뮬레이션 결과
      8.      과도 시뮬레이션 결과
      9.      설계 레퍼런스
      10.      주요 절연 증폭기 설계
      11.      대체 절연 증폭기 설계
    6.     ±250mV 입력 및 차동 출력을 지원하는 절연 전류 측정 회로
      1.      설계 목표
      2.      설계 설명
      3.      설계 노트
      4.      설계 단계
      5.      설계 시뮬레이션
      6.      DC 시뮬레이션 결과
      7.      폐쇄형 루프 AC 시뮬레이션 결과
      8.      과도 시뮬레이션 결과
      9.      설계 레퍼런스
      10.      주요 연산 증폭기 설계
      11.      대체 연산 증폭기 설계
    7.     절연 과전류 보호 회로
      1.      52
    8.     단일 종단 입력 ADC에 차동 출력(절연) 증폭기 인터페이싱
      1.      54
    9.     AMC3311을 활용하여 절연 감지 및 고장 감지를 위해 AMC23C11에 전원 공급
      1.      애플리케이션 요약
    10.     프론트 엔드 게인 단계를 지원하는 절연 전류 감지 회로
      1.      58
    11.     절연 션트 및 폐쇄형 루프 전류 감지의 정확도 비교
      1.      60
  6.   전압 감지
    1.     절연 전압 감지를 통해 전력 변환 및 모터 제어 효율 극대화
      1.      63
      2.      고전압 감지용 솔루션
      3.      집적 레지스터 장치
      4.      단일 종단 출력 장치
      5.      통합 절연 전압 감지 사용 사례
      6.      결론
      7.      추가 리소스
    2.     통합 고전압 저항 절연 증폭기 및 모듈레이터로 정확도와 성능 향상
      1.      요약
      2.      머리말
      3.      고전압 저항 절연 증폭기 및 모듈레이터의 장점
        1.       공간 절약
        2.       통합 HV 저항의 온도 및 수명 드리프트 개선
        3.       정확도 결과
        4.       완전 통합 저항기와 추가 외부 저항기의 비교 예시
        5.       장치 선택 트리 및 일반적인 AC/DC 사용 사례
      4.      요약
      5.      참고 자료
    3.     전압 감지 애플리케이션을 위한 차동, 단일 종단 고정 게인 및 비율 측정 출력을 지원하는 절연 증폭기
      1.      요약
      2.      머리말
      3.      차동, 단일 종단 고정 게인 및 비율 측정 출력 개요
        1.       차동 출력을 지원하는 절연 증폭기
        2.       단일 종단, 고정 게인 출력을 지원하는 절연 증폭기
        3.       단일 종단, 비율 측정 출력을 지원하는 절연 증폭기
      4.      애플리케이션 예시
        1.       제품 선택 트리
      5.      요약
      6.      참고 자료
    4.     ±250mV 입력 및 차동 출력을 사용하는 절연 전압 측정 회로
      1.      93
    5.     AMC3330을 사용한 라인 간 절연 전압 측정을 위한 분할 탭 연결
      1.      95
    6.     절연 증폭기와 의사 차동 입력 SAR ADC를 지원하는 ±12V 전압 감지 회로
      1.      97
    7.     절연 증폭기와 차동 입력 SAR ADC를 지원하는 ±12V 전압 감지 회로
      1.      99
    8.     절연 부족 전압 및 과전압 감지 회로
      1.      101
    9.     절연 제로 크로스 감지 회로
      1.      103
    10.     차동 출력을 지원하는 ±480V 절연 전압 감지 회로
      1.      105
  7.   EMI 성능
    1.     절연 증폭기를 사용한 동급 최고의 방사 방출 EMI 성능
      1.      절연 증폭기를 사용한 동급 최고의 방사 방출 EMI 성능
      2.      머리말
      3.      텍사스 인스트루먼트 절연 증폭기 현재 세대의 방사 방출 성능
      4.      텍사스 인스트루먼트 절연 증폭기 이전 세대의 방사 방출 성능
      5.      결론
      6.      참고 자료
    2.     AMC3301 제품군 방사 방출 EMI를 감쇠하기 위한 모범 사례
      1.      요약
      2.      머리말
      3.      입력 연결이 AMC3301 제품군 방사 방출에 미치는 영향
      4.      AMC3301 제품군 방사 방출 감쇠
        1.       페라이트 비드 및 공통 모드 초크
        2.       AMC3301 제품군의 PCB 회로도 및 레이아웃 모범 사례
      5.      여러 AMC3301 장치 사용
        1.       장치 방향
        2.       여러 AMC3301에 대한 PCB 레이아웃 모범 사례
      6.      결론
      7.      AMC3301 제품군 표
  8.   완제품
    1.     HEV/EV의 션트 및 홀 기반 절연 전류 감지 솔루션 비교
      1.      128
    2.     DC 전기차 충전 애플리케이션의 전류 감지를 위한 설계 고려 사항
      1.      요약
      2.      머리말
        1.       전기 자동차용 DC 충전소
        2.       전류 감지 기술 선택 및 동급 모델
          1.        션트 기반 솔루션으로 전류 감지
          2.        감지 기술의 동급 모델
      3.      AC/DC 컨버터의 전류 감지
        1.       AC/DC의 기본 하드웨어 및 제어 설명
          1.        AC 전류 제어 루프
          2.        DC 전압 제어 루프
        2.       지점 A 및 B – AC/DC AC 위상 전류 감지
          1.        대역폭의 영향
            1.         정상 상태 분석: 기본 및 제로 크로싱 전류
            2.         과도 현상 분석: 스텝 전력 및 전압 저하 응답
          2.        지연의 영향
            1.         고장 분석: 그리드 단락
          3.        게인 오류의 영향
            1.         게인 오류로 인한 AC/DC의 전력 장애
            2.         게인 오류로 인한 전력 장애에 대한 AC/DC 응답
          4.        오프셋의 영향
        3.       지점 C 및 D – AC/DC 링크 전류 감지
          1.        대역폭이 피드포워드 성능에 미치는 영향
          2.        지연이 전원 스위치 보호에 미치는 영향
          3.        게인 오류가 전력 측정에 미치는 영향
            1.         과도 현상 분석: 지점 D의 피드포워드
          4.        오프셋의 영향
        4.       지점 A, B, C1/2 및 D1/2및 제품 제안의 장점과 단점 요약
      4.      DC/DC 컨버터의 전류 감지
        1.       위상 변이 제어를 사용하는 절연 DC/DC 컨버터의 기본 작동 원리
        2.       지점 E, F-DC/DC 전류 감지
          1.        대역폭의 영향
          2.        게인 오류의 영향
          3.        오프셋 오류의 영향
        3.       지점 G - DC/DC 탱크 전류 감지
        4.       감지 지점 E, F, G 및 제품 제안 요약
      5.      결론
      6.      참고 자료
    3.     전기 모터 드라이브의 오류 감지를 위해 절연 콤퍼레이터 사용
      1.      머리말
      2.      전기 모터 드라이브 소개
      3.      전기 모터 드라이브의 고장 이벤트 이해
      4.      전기 모터 드라이브에서 안정적인 감지 및 보호 달성
      5.      활용 사례 1: 양방향 위상 내 과전류 감지
      6.      활용 사례 2: DC+ 과전류 감지
      7.      활용 사례 3: DC – 과전류 또는 단락 감지
      8.      활용 사례 4: DC 링크(DC+에서 DC–) 과전압 및 부족 전압 감지
      9.      활용 사례 5: IGBT 모듈 과열 감지
    4.     모터 드라이브의 옵토 호환 절연 게이트 드라이버 UCC23513용 개별 DESAT
      1.      요약
      2.      머리말
      3.      DESAT가 통합된 절연 게이트 드라이버의 시스템 과제
      4.      UCC23513 및 AMC23C11을 통한 시스템 접근 방식
        1.       시스템 개요 및 주요 사양
        2.       회로도 설계
          1.        회로도
          2.        VCE(DESAT) 임계값과 DESAT 바이어스 전류 구성
          3.        DESAT블랭킹 시간
          4.        DESAT 디글리치 필터
        3.       레퍼런스 PCB 레이아웃
      5.      시뮬레이션 및 테스트 결과
        1.       시뮬레이션 회로 및 결과
          1.        시뮬레이션 회로
          2.        시뮬레이션 결과
        2.       3상 IGBT 인버터를 사용한 테스트 결과
          1.        브레이크 IGBT 테스트
          2.        위상 간 단락이 발생한 3상 인버터에 대한 테스트 결과
      6.      요약
      7.      참고 자료
    5.     AC 모터 드라이브의 절연 전압 감지
      1.      머리말
      2.      결론
      3.      참고 자료
    6.     서버 PSU에서 고성능 절연 전류 및 전압 감지 달성
      1.      애플리케이션 요약
  9.   추가 레퍼런스 디자인/회로
    1.     절연 증폭기를 위한 부트스트랩 충전 펌프 전원 공급 장치 설계
      1.      요약
      2.      머리말
      3.      부트스트랩 전원 공급 장치 설계
        1.       충전 펌프 커패시터 선택
        2.       TINA-TI에서 시뮬레이션
        3.       AMC1311-Q1을 사용한 하드웨어 테스트
      4.      요약
      5.      참조
    2.     MCU로의 절연 모듈레이터 디지털 인터페이스를 사용한 클록 에지 지연 보상
      1.      요약
      2.      머리말
      3.      디지털 인터페이스 타이밍 사양의 설계 과제
      4.      클록 에지 지연 보상을 사용한 디자인 접근 방식
        1.       소프트웨어 구성 가능 위상 지연을 사용한 클록 신호 보상
        2.       하드웨어 구성 가능 위상 지연을 사용한 클록 신호 보상
        3.       클록 반환을 통한 클록 신호 보상
        4.       MCU에서 클록 반전에 의한 클록 신호 보상
      5.      테스트 및 검증
        1.       테스트 장비 및 소프트웨어
        2.       소프트웨어 구성 가능 위상 지연을 사용한 클록 신호 보상 테스트
          1.        테스트 설정
          2.        테스트 측정 결과
        3.       MCU에서 클록 반전에 의한 클록 신호 보상 테스트
          1.        테스트 설정
          2.        테스트 측정 결과
            1.         테스트 결과 – GPIO123에서 클럭 입력의 클럭 반전 없음
            2.         테스트 결과 – GPIO123에서 클록 입력의 클록 반전
        4.       계산 툴을 사용한 디지털 인터페이스 타이밍 검증
          1.        보상 방법 없는 디지털 인터페이스
          2.        일반적으로 사용되는 방법 - 클록 주파수 줄이기
          3.        소프트웨어 구성 가능 위상 지연을 사용한 클록 에지 보상
      6.      결론
      7.      참고 자료
    3.     AMC3311을 활용하여 절연 감지 및 고장 감지를 위해 AMC23C11에 전원 공급
      1.      애플리케이션 요약

머리말

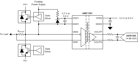
산업용 3상 서보 모터 시스템, 전기 자동차의 배터리 관리 시스템, 태양광 인버터에서 전류를 감지하는 경우 일종의 안전 절연 체계를 포함해야 하는 경우가 많습니다. 안전 관련 표준은 특정 설계와 관련된 최종 장비에 대한 특정 절연 요구 사항을 정의합니다. 장비 유형, 관련 전압 수준 및 장비를 설치할 환경에 따라 필요한 안전 절연 수준(기본, 보조, 강화)을 결정할 때 다양한 요소가 사용됩니다.

텍사스 인스트루먼트는 기본 또는 강화 절연 요구 사항을 충족하는 전압 및 전류 션트 감지 애플리케이션에 사용되는 다양한 절연 전류 션트 증폭기를 제공합니다. 강화 절연이 필요한 애플리케이션의 경우 이러한 장치 중 하나가 AMC1301입니다. AMC1301의 출력은 1.44V의 공통 모드 전압을 중심으로 하는 완전 차동 신호이며, 그림 15에서 보듯이 독립형 ADC(아날로그-디지털 컨버터)나 MSP430 및 C2000 마이크로컨트롤러 장치 제품군에 있는 온보드 ADC에 직접 공급할 수 있습니다.

 AMC1301 기능 블록 다이어그램그림 15 AMC1301 기능 블록 다이어그램

임베디드 ADC

MSP430과 C2000 프로세서 제품군에는 모두 단일 종단 입력 ADC가 내장되어 있으므로 문제가 됩니다. 이 차동 신호를 단일 종단 데이터 컨버터로 가져오려면 어떻게 해야 합니까?

이를 달성하는 가장 간단한 방법은 AMC1301의 출력 하나만 사용하여 두 번째 출력을 부동 상태로 두는 것입니다. 이 설계의 단점은 데이터 컨버터에서 출력 전압 스윙의 절반만 사용할 수 있어 측정의 동적 범위를 축소한다는 점입니다. AMC1301의 아날로그 입력 범위는 ± 250mV 입니다. 8.2의 고정 게인을 지원하는 경우, VOUTN 및 VOUTP 전압은 그림 16에 나와 있는 것처럼 1.44V 공통 모드 출력을 중심으로 ± 1.025V입니다. 이와 달리 출력 전압은 ±2.05V입니다.

 차동 출력 전압그림 16 차동 출력 전압

그림 17에 나와 있는 것처럼 단일 종단 증폭기 출력 단계에 차동을 추가하면 AMC1301의 전체 출력 범위를 ADC에 제공할 수 있습니다.

 차동-단일 종단 출력그림 17 차동-단일 종단 출력

VIN에서 최대 눈금 사인파가 ± 250mV라고 가정하면 AMC1301의 내부 게인은 위상이 180° 벗어난 지점인 VOUTP 및 VOUTN에서 2.05Vpk-pk 출력을 제공합니다. VODIF 신호의 차이는 4.1Vpk-pk입니다. R1=R4, R2=R3일 경우 방정식 8에서는 출력 스테이지의 전송 기능을 보여줍니다.

방정식 8. VOUT = VOUTP×R4R3-VOUTN×R1R2+VCM

방정식 8에서 R1~R4에 대해 동일한 값의 저항을 입력하고 VCM을 2.5V로 설정하면 방정식 9은(는) 다음과 같이 감소합니다.

방정식 9. VOUT = VOUTP-VOUTN+VCM

그림 18의 플롯은 단일 종단 출력 스테이지에 대한 최종 차동의 출력 전압과 함께 AMC1301의 입력 전압 및 출력 전압을 보여줍니다. ± 2.05V의 차동 전압은 0.5~4.5V의 단일 종단 신호로 변환됩니다.

 단일 종단 출력 전압그림 18 단일 종단 출력 전압

ADC의 입력 전압 범위에 따라 게인 또는 감쇠를 차동-단일 종단 단계에 통합하여 출력 스윙을 조정할 수 있습니다. 출력 공통 모드 전압을 ADC의 입력 요구 사항에 맞게 조정할 수 있습니다.

설계 예

MSP430 장치에서 볼 수 있는 ADC12의 입력 전압 범위는 내부 전압 레퍼런스를 사용할 때 0~2.5V입니다. AMC1301의 VOUTP를 사용하면 AMC1301의 입력 범위의 절반만 사용하면서 컨버터의 입력 범위 내에 0.415V~2.465V의 입력 신호 범위를 ADC12에 제공할 수 있습니다. 그림 19에서 보면 게인이 0.5이고 공통 모드 전압이 1.25V인 차동-단일 종단 증폭기 구성을 사용하여 AMC1301의 전체 전압 범위를 ADC12에 적용할 수 있습니다.

 단일 종단 출력으로 조정된 차동 전압그림 19 단일 종단 출력으로 조정된 차동 전압

대체 장치 권장 사항

AMC1100 또는 AMC1200은 낮은 가격대에서 AMC1301과 유사한 성능을 가진 기본 절연을 제공합니다. TLV170의 경우 바이폴라 출력이 필요한 애플리케이션을 위해 이 옵션을 제공합니다.

표 5 대체 장치 권장 사항
디바이스 최적화된 매개 변수 성과 교환
AMC1100 최대 4250VPEAK의 갈바닉 절연 더 낮은 과도 내성
AMC1200 최대 4250VPEAK의 갈바닉 절연 기본 절연 대 강화 절연
TLV170 ±18V까지 양극 작동 높은 입력 바이어스 전류

결론

AMC1301의 단일 출력을 사용하여 단일 종단 ADC를 구동할 수도 있지만, 출력에 단일 종단 연산 증폭기 스테이지에 차동을 추가하면 대상 애플리케이션이 가능한 최대 동적 범위를 확보할 수 있습니다.