SLUS829G August   2008  – February 2020 UCC2897A

PRODUCTION DATA.  

  1. Features
  2. Applications
  3. Description
    1.     Device Images
      1.      Typical Application Diagram
  4. Revision History
  5. Device Options
  6. Pin Configuration and Functions
    1.     Pin Functions
  7. Specifications
    1. 7.1 Absolute Maximum Ratings
    2. 7.2 ESD Ratings
    3. 7.3 Recommended Operating Conditions
    4. 7.4 Thermal Information
    5. 7.5 Electrical Characteristics
    6. 7.6 Timing Requirements
    7. 7.7 Typical Characteristics
  8. Detailed Description
    1. 8.1 Overview
    2. 8.2 Functional Block Diagram
    3. 8.3 Feature Description
      1. 8.3.1 Detailed Pin Descriptions
        1. 8.3.1.1  RDEL
        2. 8.3.1.2  RON
        3. 8.3.1.3  ROFF
        4. 8.3.1.4  VREF
        5. 8.3.1.5  SYNC
        6. 8.3.1.6  GND
        7. 8.3.1.7  CS
        8. 8.3.1.8  RSLOPE
        9. 8.3.1.9  FB
        10. 8.3.1.10 SS/SD
        11. 8.3.1.11 PGND
        12. 8.3.1.12 AUX
        13. 8.3.1.13 OUT
        14. 8.3.1.14 VDD
        15. 8.3.1.15 LINEUV
        16. 8.3.1.16 VIN
        17. 8.3.1.17 LINEOV
      2. 8.3.2 JFET Control and UVLO
      3. 8.3.3 Line Undervoltage Protection
      4. 8.3.4 Line Overvoltage Protection
      5. 8.3.5 Pulse Skipping
      6. 8.3.6 Synchronization
      7. 8.3.7 Gate Drive Connection
      8. 8.3.8 Bootstrap Biasing
    4. 8.4 Device Functional Modes
  9. Application and Implementation
    1. 9.1 Application Information
    2. 9.2 Typical Application
      1. 9.2.1 Design Requirements
      2. 9.2.2 Detailed Design Procedure
        1. 9.2.2.1 Oscillator
        2. 9.2.2.2 Soft Start
        3. 9.2.2.3 VDD Bypass Requirements
        4. 9.2.2.4 Delay Programming
        5. 9.2.2.5 Input Voltage Monitoring
        6. 9.2.2.6 Current Sense and Slope Compensation
      3. 9.2.3 Application Curves
  10. 10Power Supply Recommendations
  11. 11Layout
    1. 11.1 Layout Guidelines
    2. 11.2 Layout Example
  12. 12Device and Documentation Support
    1. 12.1 Documentation Support
      1. 12.1.1 Related Documentation
    2. 12.2 Receiving Notification of Documentation Updates
    3. 12.3 Community Resources
    4. 12.4 Trademarks
    5. 12.5 Electrostatic Discharge Caution
    6. 12.6 Glossary
  13. 13Mechanical, Packaging, and Orderable Information

封装选项

机械数据 (封装 | 引脚)
散热焊盘机械数据 (封装 | 引脚)
订购信息

Current Sense and Slope Compensation

The UCC2897A offers onboard user-programmable slope-compensation. The programming of the correct amount of slope compensation is accomplished by the appropriate selection of two external resistors, RF and RSLOPE.

First, the current-sense filter-resistor value (RF) must be calculated based on the desired filtering of the current-sense signal. The filter consists of two components, CF and RF. The CF filter capacitor is connected between the CS pin and the GND pin. While the value of CF is selected freely as the first step of the filter design, the value of CF is minimized to avoid filtering the slope compensation current exiting the CS pin. The recommended range for the filter capacitance is between 50 pF and 270 pF. The value of the filter resistor is calculated from the filter capacitance and the desired filter corner frequency fF.

Equation 26. UCC2897A eq_24_cssc__slus829.gif

After RF is defined, RSLOPE is calculated. The amount of slope compensation is defined by the stability requirements of the inner-peak current-loop of the control algorithm and is measured by the number m. When the slope of the applied compensation ramp equals the down-slope of the output-inductor current waveform reflected across the primary-side current-sense resistor (dVL / dt), m = 1. The minimum value of m is 0.5 to prevent current-loop instability. The best current-mode performance is achieved around m = 1. The increase of m moves the control closer to the voltage-mode control operation.

In the UCC2897A controllers, slope compensation is implemented by sourcing a linearly-increasing current at the CS pin. When this current passes through the current-sense filter resistor (RF), the current converts to a slope-compensation ramp which is characterized by (dVS / dt). The (dVS / dt) of the slope-compensation current is defined by RSLOPE according to Equation 27.

Equation 27. UCC2897A eq_25_cssc__slus829.gif

where

  • 2 V is the peak-to-peak ramp amplitude of the internal oscillator waveform
  • 5 is the multiplication factor of the internal current mirror

The voltage equivalent of the compensation ramp (dVS / dt) is obtained easily by multiplying with RF. After introducing the application specific m and (dVL / dt) values, Equation 28 is rearranged for RSLOPE.

Equation 28. UCC2897A eq_26_cssc__slus829.gif
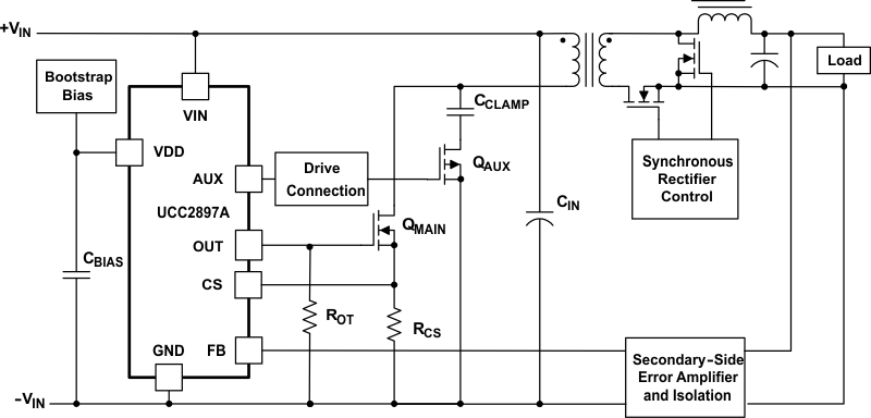
UCC2897A act_cla_for_conv_SLUS829.gifFigure 29. Active Clamp Forward Converter