ZHCSBI9D August   2013  – July 2024 UCC27211A

PRODUCTION DATA  

  1.   1
  2. 特性
  3. 应用
  4. 说明
  5. 引脚配置和功能
  6. 规格
    1. 5.1 绝对最大额定值
    2. 5.2 ESD 等级
    3. 5.3 建议运行条件
    4. 5.4 热性能信息
    5. 5.5 电气特性
    6. 5.6 开关特性
    7. 5.7 时序图
    8. 5.8 典型特性
  7. 详细说明
    1. 6.1 概述
    2. 6.2 功能方框图
    3. 6.3 特性说明
      1. 6.3.1 输入级
      2. 6.3.2 欠压锁定 (UVLO)
      3. 6.3.3 电平转换
      4. 6.3.4 自举二极管
      5. 6.3.5 输出级
    4. 6.4 器件功能模式
  8. 应用和实施
    1. 7.1 应用信息
    2. 7.2 典型应用
      1. 7.2.1 设计要求
      2. 7.2.2 详细设计过程
        1. 7.2.2.1 输入阈值类型
        2. 7.2.2.2 VDD 辅助电源电压
        3. 7.2.2.3 峰值拉电流和灌电流
        4. 7.2.2.4 传播延迟
        5. 7.2.2.5 功率耗散
      3. 7.2.3 应用曲线
  9. 电源相关建议
  10. 布局
    1. 9.1 布局指南
    2. 9.2 布局示例
    3. 9.3 散热注意事项
  11. 10器件和文档支持
    1. 10.1 第三方产品免责声明
    2. 10.2 文档支持
      1. 10.2.1 相关文档
    3. 10.3 接收文档更新通知
    4. 10.4 支持资源
    5. 10.5 商标
    6. 10.6 静电放电警告
    7. 10.7 术语表
  12. 11修订历史记录
  13. 12机械、封装和可订购信息

封装选项

机械数据 (封装 | 引脚)
散热焊盘机械数据 (封装 | 引脚)
订购信息

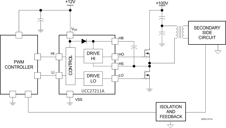
典型应用

UCC27211A UCC27211A 典型应用图 1 图 7-1 UCC27211A 典型应用图 1
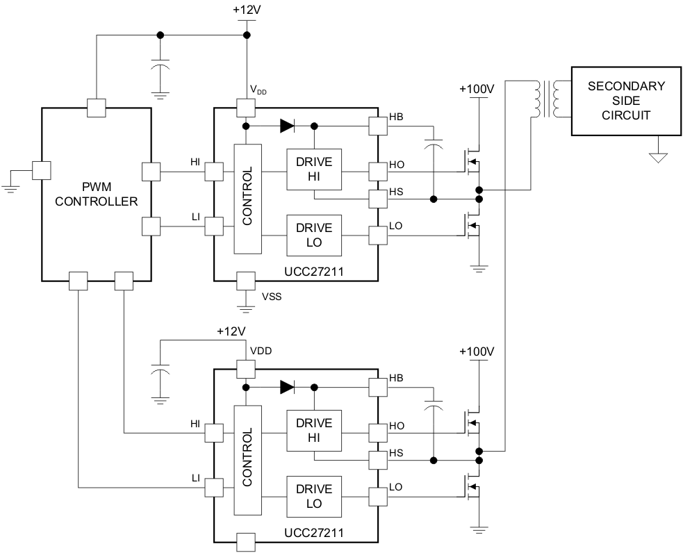
UCC27211A UCC27211A 典型应用图 2 图 7-2 UCC27211A 典型应用图 2