ZHCSNM5C november   2020  – august 2023 UCC25800-Q1

PRODUCTION DATA  

  1.   1
  2. 特性
  3. 应用
  4. 说明
  5. Revision History
  6. Device Comparison Table
  7. Pin Configuration and Functions
  8. Specifications
    1. 7.1 Absolute Maximum Ratings
    2. 7.2 ESD Ratings
    3. 7.3 Recommended Operating Conditions
    4. 7.4 Thermal Information
    5. 7.5 Electrical Characteristics
    6. 7.6 Typical Characteristics
  9. Detailed Description
    1. 8.1 Overview
    2. 8.2 Functional Block Diagram
    3. 8.3 Feature Description
      1. 8.3.1 Power Management
      2. 8.3.2 Oscillator
      3. 8.3.3 External Synchronization
      4. 8.3.4 Dead-Time
        1. 8.3.4.1 Adaptive Dead-time
        2. 8.3.4.2 Maximum Programmable Dead-time
      5. 8.3.5 Protections
        1. 8.3.5.1 Overcurrent Protection
          1. 8.3.5.1.1 OCP Threshold Setting
          2. 8.3.5.1.2 Output Power Capability
        2. 8.3.5.2 Input Overvoltage Protection (OVP)
        3. 8.3.5.3 Over-Temperature Protection (TSD)
        4. 8.3.5.4 Pin-Fault Protections
        5. 8.3.5.5 VREG Pin Protection
      6. 8.3.6 DIS/FLT Pin operation
        1. 8.3.6.1 FAULT Codes
    4. 8.4 Device Functional Modes
      1. 8.4.1 UVLO Mode
      2. 8.4.2 Soft-start Mode
      3. 8.4.3 Normal Operation Mode
      4. 8.4.4 Disabled Mode
      5. 8.4.5 Fault Modes
  10. Application and Implementation
    1. 9.1 Application Information
    2. 9.2 Typical Application
      1. 9.2.1 LLC Converter Operation Principle
      2. 9.2.2 Design Requirements
      3. 9.2.3 Detailed Design Procedure
      4. 9.2.4 Application Curves
    3. 9.3 What to Do and What Not to Do
  11. 10Power Supply Recommendations
  12. 11Layout
    1. 11.1 Layout Guidelines
    2. 11.2 Layout Example
  13. 12Device and Documentation Support
    1. 12.1 Documentation Support
      1. 12.1.1 Related Documentation
    2. 12.2 接收文档更新通知
    3. 12.3 支持资源
    4. 12.4 Trademarks
    5. 12.5 静电放电警告
    6. 12.6 术语表
  14. 13Mechanical, Packaging, and Orderable Information

封装选项

机械数据 (封装 | 引脚)
散热焊盘机械数据 (封装 | 引脚)
订购信息

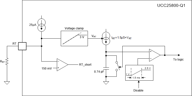
Oscillator

The internal oscillator of the UCC25800-Q1 transformer driver sets the switching frequency of the power stage. It operates at a 50% duty cycle. The voltage on the RT pin sets the oscilator frequency. A 25-µA current source flows out of the pin so that the switching frequency can be set by connecting a resistor to GND. Figure 8-1 shows the internal oscillator.

GUID-84F7B38E-6FC6-43C6-BCF1-DEABAA73E8A6-low.gif Figure 8-1 Equivalent circuit for internal oscillator

Use Equation 1 to calculate the RT pin resitance for a required switching frequency.

Equation 1. f S W = R R T × 10 Hz Ω

If the RT pin is left open, or an RT pin resistor value results in an RT pin voltage at RTOPEN threshold or above, the power stage operates with the default switching frequency of 1.2 MHz. If the RT pin voltage is below 150 mV, the transformer driver considers the RT pin shorted to ground and declares a fault. The programmable voltage range on the RT pin is 250 mV to 2.5 V. The relationship between the power stage switching frequency and the RT-pin voltage is shown in Figure 8-2.

GUID-1B445B0F-71FC-4F5A-A5A0-A0FD0A5DC472-low.gif Figure 8-2 Relationship between switching frequency and RT-pin voltage

To avoid the excessive current stress during the start-up process, the transformer driver integrates a soft-start function. The oscillator starts by ramping the oscillator reference from 1 V to 2.5 V, which results in the switching frequency reducing from 2.5 times of the set frequency to the set frequency. Because the current source in the oscillator remains the same while the reference changes, the switching cycle decays linearly. The soft-start time is fixed internally at 1.5 ms. This long soft-start time limits the inrush current when charging large output capacitors. The soft-start is enabled during the start-up and fault recovery process. Figure 8-3 shows the switching frequency variation during the start-up time.

GUID-8CE7C6F2-D58D-479C-9899-E48848D1ECB1-low.gif Figure 8-3 Switching frequency during soft start time

During the soft-start sequence, the first pulse from the oscillator is a half of the second pulse width (25% of the period at the starting switching frequency) and followed immediately by 50% duty cycle pulses. This process ensures the LLC transformer magnetizing current is symmetrical from the first pulse to minimize ringing in the system. The high-side switch is always turned on at the first pulse to avoid uncertainty of the circuit operation.

GUID-2DEE0F31-BF17-44C0-87DB-E374C0F95D31-low.gif Figure 8-4 SW pin voltage and control logic at the first switching cycle (dead-time is not shown)