ZHCSBB4B July   2013  – June 2017 TPS61197

PRODUCTION DATA.  

  1. 特性
  2. 应用范围
  3. 说明
    1.     Device Images
      1.      简化原理图
  4. 修订历史记录
  5. Pin Configuration and Functions
    1.     Pin Functions
  6. Specifications
    1. 6.1 Absolute Maximum Ratings
    2. 6.2 ESD Ratings
    3. 6.3 Recommended Operating Conditions
    4. 6.4 Thermal Information
    5. 6.5 Electrical Characteristics
    6. 6.6 Switching Characteristics
    7. 6.7 Typical Characteristics
  7. Detailed Description
    1. 7.1 Overview
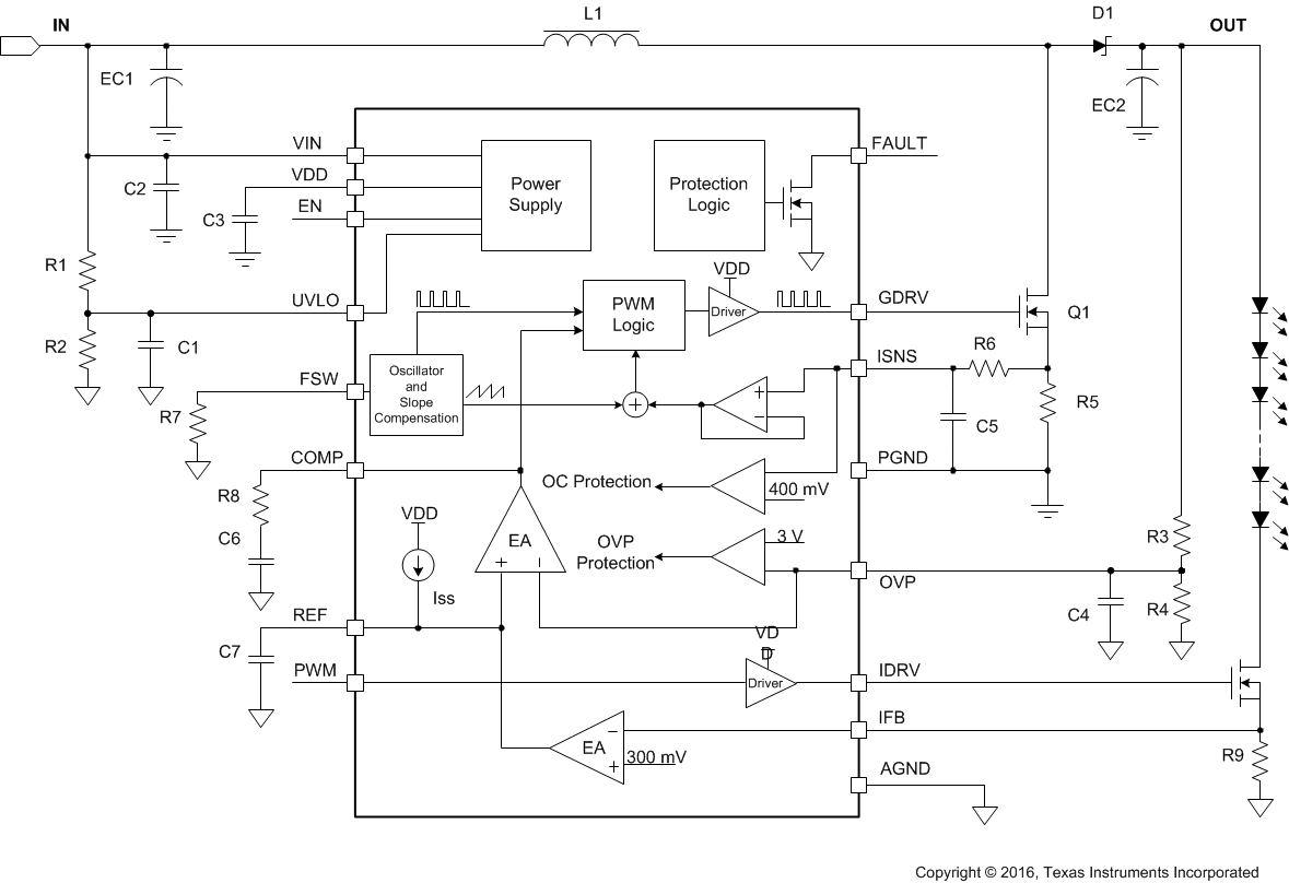
    2. 7.2 Functional Block Diagram
    3. 7.3 Feature Description
      1. 7.3.1 Supply Voltage
      2. 7.3.2 Boost Controller
      3. 7.3.3 Switching Frequency
      4. 7.3.4 Enable and Undervoltage Lockout
      5. 7.3.5 Power-Up Sequencing and Soft Start-up
      6. 7.3.6 Current Regulation
      7. 7.3.7 PWM Dimming
      8. 7.3.8 Indication for Fault Conditions
    4. 7.4 Device Functional Modes
      1. 7.4.1 Protections
        1. 7.4.1.1 Switch Current Limit Protection Using the ISNS Pin
        2. 7.4.1.2 LED Open Protection
        3. 7.4.1.3 Schottky Diode Open Protection
        4. 7.4.1.4 Schottky Diode Short Protection
        5. 7.4.1.5 IFB Overvoltage Protection
        6. 7.4.1.6 Output Overvoltage Protection Using the OVP Pin
        7. 7.4.1.7 IFB Short-to-Ground Protection
        8. 7.4.1.8 Thermal Shutdown
  8. Application and Implementation
    1. 8.1 Application Information
    2. 8.2 Typical Applications
      1. 8.2.1 Simple Boost Converter
        1. 8.2.1.1 Design Requirements
        2. 8.2.1.2 Detailed Design Procedure
          1. 8.2.1.2.1 Inductor Selection
          2. 8.2.1.2.2 Output Capacitor
          3. 8.2.1.2.3 Schottky Diode
          4. 8.2.1.2.4 Switch MOSFET and Gate Driver Resistor
          5. 8.2.1.2.5 Current Sense and Current Sense Filtering
          6. 8.2.1.2.6 Loop Consideration
        3. 8.2.1.3 Application Curves
      2. 8.2.2 PWM Dimming Controlled by Boost Converter
      3. 8.2.3 High Boost Ratio Application
  9. Power Supply Recommendations
  10. 10Layout
    1. 10.1 Layout Guidelines
    2. 10.2 Layout Example
  11. 11器件和文档支持
    1. 11.1 接收文档更新通知
    2. 11.2 社区资源
    3. 11.3 商标
    4. 11.4 静电放电警告
    5. 11.5 Glossary
  12. 12机械、封装和可订购信息

封装选项

机械数据 (封装 | 引脚)
散热焊盘机械数据 (封装 | 引脚)
订购信息

Functional Block Diagram

TPS61197 fbd_lvsc25.gif