ZHCSF14D March   2010  – October 2018 TPS54260

PRODUCTION DATA.  

  1. 特性
  2. 应用
  3. 说明
    1.     Device Images
      1.      简化原理图
      2.      效率与负载电流间的关系
  4. 修订历史记录
  5. Pin Configuration and Functions
    1.     Pin Functions
  6. Specifications
    1. 6.1 Absolute Maximum Ratings
    2. 6.2 ESD Ratings
    3. 6.3 Recommended Operating Conditions
    4. 6.4 Thermal Information
    5. 6.5 Electrical Characteristics
    6. 6.6 Typical Characteristics
  7. Detailed Description
    1. 7.1 Overview
    2. 7.2 Functional Block Diagram
    3. 7.3 Feature Description
      1. 7.3.1  Fixed Frequency PWM Control
      2. 7.3.2  Slope Compensation Output Current
      3. 7.3.3  Pulse-Skip Eco-Mode
      4. 7.3.4  Low-Dropout Operation and Bootstrap Voltage (BOOT)
      5. 7.3.5  Error Amplifier
      6. 7.3.6  Voltage Reference
      7. 7.3.7  Adjusting the Output Voltage
      8. 7.3.8  Enable and Adjusting Undervoltage Lockout
      9. 7.3.9  Slow-Start / Tracking Pin (SS/TR)
      10. 7.3.10 Overload Recovery Circuit
      11. 7.3.11 Sequencing
      12. 7.3.12 Constant Switching Frequency and Timing Resistor (RT/CLK Pin)
      13. 7.3.13 Overcurrent Protection and Frequency Shift
      14. 7.3.14 Selecting the Switching Frequency
      15. 7.3.15 How to Interface to RT/CLK Pin
      16. 7.3.16 Powergood (PWRGD Pin)
      17. 7.3.17 Overvoltage Transient Protection
      18. 7.3.18 Thermal Shutdown
      19. 7.3.19 Small Signal Model for Loop Response
      20. 7.3.20 Simple Small Signal Model for Peak Current Mode Control
      21. 7.3.21 Small Signal Model for Frequency Compensation
    4. 7.4 Device Functional Modes
      1. 7.4.1 Operation Near Minimum Input Voltage
      2. 7.4.2 Operation With Enable Control
  8. Application and Implementation
    1. 8.1 Application Information
    2. 8.2 Typical Applications
      1. 8.2.1 3.3-V Output Application
        1. 8.2.1.1 Design Requirements
        2. 8.2.1.2 Detailed Design Procedure
          1. 8.2.1.2.1  Custom Design With WEBENCH® Tools
          2. 8.2.1.2.2  Selecting the Switching Frequency
          3. 8.2.1.2.3  Output Inductor Selection (LO)
          4. 8.2.1.2.4  Output Capacitor
          5. 8.2.1.2.5  Catch Diode
          6. 8.2.1.2.6  Input Capacitor
          7. 8.2.1.2.7  Slow-Start Capacitor
          8. 8.2.1.2.8  Bootstrap Capacitor Selection
          9. 8.2.1.2.9  Undervoltage Lock Out Set Point
          10. 8.2.1.2.10 Output Voltage and Feedback Resistors Selection
          11. 8.2.1.2.11 Compensation
          12. 8.2.1.2.12 Discontinuous Mode and Eco-Mode Boundary
          13. 8.2.1.2.13 Power Dissipation Estimate
        3. 8.2.1.3 Application Curves
      2. 8.2.2 Inverting Power Supply
      3. 8.2.3 Split-Rail Power Supply
      4. 8.2.4 12-V to 3.8-V GSM Power Supply
      5. 8.2.5 24-V to 4.2-V GSM Power Supply
  9. Power Supply Recommendations
  10. 10Layout
    1. 10.1 Layout Guidelines
    2. 10.2 Layout Example
  11. 11器件和文档支持
    1. 11.1 器件支持
      1. 11.1.1 第三方产品免责声明
      2. 11.1.2 开发支持
        1. 11.1.2.1 使用 WEBENCH® 工具创建定制设计
    2. 11.2 接收文档更新通知
    3. 11.3 社区资源
    4. 11.4 商标
    5. 11.5 静电放电警告
    6. 11.6 术语表
  12. 12机械、封装和可订购信息

封装选项

机械数据 (封装 | 引脚)
散热焊盘机械数据 (封装 | 引脚)
订购信息

Sequencing

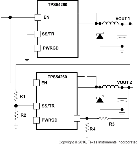
Many of the common power supply sequencing methods can be implemented using the SS/TR, EN and PWRGD pins. The sequential method can be implemented using an open-drain output of a power-on reset pin of another device. The sequential method is illustrated in Figure 31 using two TPS54260 devices. The powergood is coupled to the EN pin on the TPS54260 which will enable the second power supply once the primary supply reaches regulation. If needed, a 1-nF ceramic capacitor on the EN pin of the second power supply will provide a 1-ms start-up delay. Figure 32 shows the results of Figure 31.

TPS54260 startup_seq_lvsa86.gif TPS54260 en_startup_lvs795.gif
Figure 31. Schematic for Sequential Start-Up Sequence Figure 32. Sequential Start-Up using EN and PWRGD
TPS54260 v07159_lvsa86.gif TPS54260 ratio_startup_lvs795.gif
Figure 33. Schematic for Ratiometric Start-Up Sequence Figure 34. Ratiometric Start-Up using Coupled SS/TR Pins

Figure 33 shows a method for ratio-metric start-up sequence by connecting the SS/TR pins together. The regulator outputs will ramp up and reach regulation at the same time. When calculating the slow-start time, the pullup current source must be doubled in Equation 6. Figure 34 shows the results of Figure 33.

TPS54260 simul_startup_lvsa86.gifFigure 35. Schematic for Ratio-Metric and Simultaneous Start-Up Sequence

Ratio-metric and simultaneous power supply sequencing can be implemented by connecting the resistor network of R1 and R2 shown in Figure 35 to the output of the power supply that needs to be tracked or another voltage reference source. Using Equation 7 and Equation 8, the tracking resistors can be calculated to initiate the Vout2 slightly before, after or at the same time as Vout1. Equation 9 is the voltage difference between Vout1 and Vout2 at the 95% of nominal output regulation.

The deltaV variable is zero volts for simultaneous sequencing. To minimize the effect of the inherent SS/TR to VSENSE offset (Vssoffset) in the slow-start circuit and the offset created by the pullup current source (Iss) and tracking resistors, the Vssoffset and Iss are included as variables in the equations.

To design a ratio-metric start-up in which the Vout2 voltage is slightly greater than the Vout1 voltage when Vout2 reaches regulation, use a negative number in Equation 7 through Equation 9 for deltaV. Equation 9 will result in a positive number for applications which the Vout2 is slightly lower than Vout1 when Vout2 regulation is achieved.

Since the SS/TR pin must be pulled below 40 mV before starting after an EN, UVLO or thermal shutdown fault, careful selection of the tracking resistors is needed to ensure the device will restart after a fault. Make sure the calculated R1 value from Equation 7 is greater than the value calculated in Equation 10 to ensure the device can recover from a fault.

As the SS/TR voltage becomes more than 85% of the nominal reference voltage the Vssoffset becomes larger as the slow-start circuits gradually handoff the regulation reference to the internal voltage reference. The SS/TR pin voltage needs to be greater than 1.3 V for a complete handoff to the internal voltage reference as shown in Figure 23.

Equation 7. TPS54260 eq7_lvs795.gif
Equation 8. TPS54260 eq8_lvs795.gif
Equation 9. TPS54260 eq9_lvs795.gif
Equation 10. TPS54260 eq10_lvs795.gif
TPS54260 tracking_r_lvs795.gifFigure 36. Ratiometric Start-Up With Tracking Resistors
TPS54260 tracking3_r_lvs795.gifFigure 38. Simultaneous Start-Up With Tracking Resistor
TPS54260 tracking2_r_lvs795.gifFigure 37. Ratiometric Start-Up With Tracking Resistors