ZHCSF14D March   2010  – October 2018 TPS54260

PRODUCTION DATA.  

  1. 特性
  2. 应用
  3. 说明
    1.     Device Images
      1.      简化原理图
      2.      效率与负载电流间的关系
  4. 修订历史记录
  5. Pin Configuration and Functions
    1.     Pin Functions
  6. Specifications
    1. 6.1 Absolute Maximum Ratings
    2. 6.2 ESD Ratings
    3. 6.3 Recommended Operating Conditions
    4. 6.4 Thermal Information
    5. 6.5 Electrical Characteristics
    6. 6.6 Typical Characteristics
  7. Detailed Description
    1. 7.1 Overview
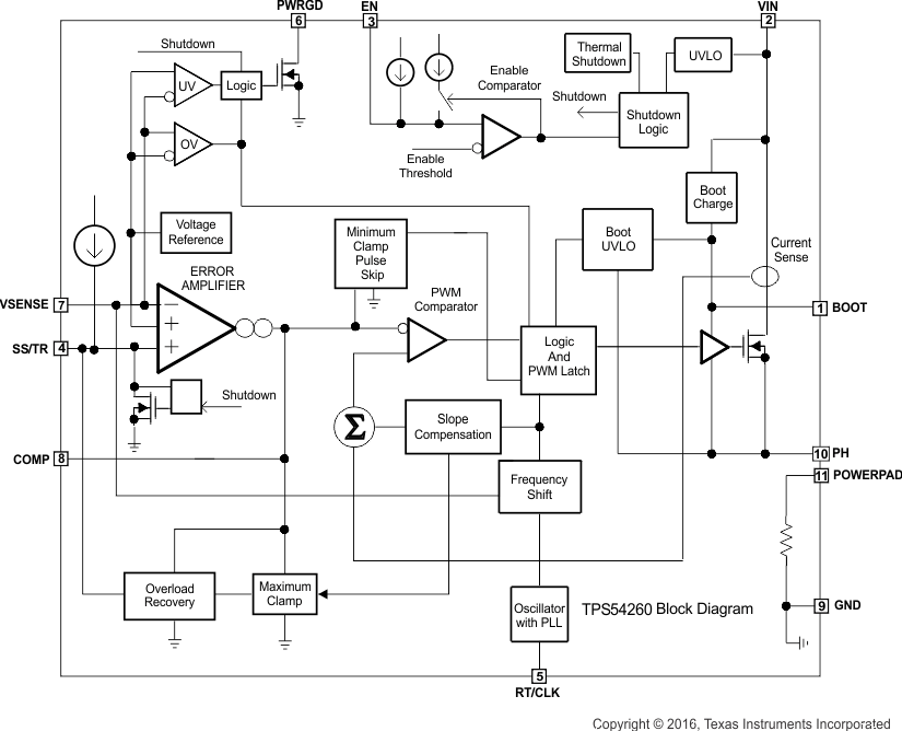
    2. 7.2 Functional Block Diagram
    3. 7.3 Feature Description
      1. 7.3.1  Fixed Frequency PWM Control
      2. 7.3.2  Slope Compensation Output Current
      3. 7.3.3  Pulse-Skip Eco-Mode
      4. 7.3.4  Low-Dropout Operation and Bootstrap Voltage (BOOT)
      5. 7.3.5  Error Amplifier
      6. 7.3.6  Voltage Reference
      7. 7.3.7  Adjusting the Output Voltage
      8. 7.3.8  Enable and Adjusting Undervoltage Lockout
      9. 7.3.9  Slow-Start / Tracking Pin (SS/TR)
      10. 7.3.10 Overload Recovery Circuit
      11. 7.3.11 Sequencing
      12. 7.3.12 Constant Switching Frequency and Timing Resistor (RT/CLK Pin)
      13. 7.3.13 Overcurrent Protection and Frequency Shift
      14. 7.3.14 Selecting the Switching Frequency
      15. 7.3.15 How to Interface to RT/CLK Pin
      16. 7.3.16 Powergood (PWRGD Pin)
      17. 7.3.17 Overvoltage Transient Protection
      18. 7.3.18 Thermal Shutdown
      19. 7.3.19 Small Signal Model for Loop Response
      20. 7.3.20 Simple Small Signal Model for Peak Current Mode Control
      21. 7.3.21 Small Signal Model for Frequency Compensation
    4. 7.4 Device Functional Modes
      1. 7.4.1 Operation Near Minimum Input Voltage
      2. 7.4.2 Operation With Enable Control
  8. Application and Implementation
    1. 8.1 Application Information
    2. 8.2 Typical Applications
      1. 8.2.1 3.3-V Output Application
        1. 8.2.1.1 Design Requirements
        2. 8.2.1.2 Detailed Design Procedure
          1. 8.2.1.2.1  Custom Design With WEBENCH® Tools
          2. 8.2.1.2.2  Selecting the Switching Frequency
          3. 8.2.1.2.3  Output Inductor Selection (LO)
          4. 8.2.1.2.4  Output Capacitor
          5. 8.2.1.2.5  Catch Diode
          6. 8.2.1.2.6  Input Capacitor
          7. 8.2.1.2.7  Slow-Start Capacitor
          8. 8.2.1.2.8  Bootstrap Capacitor Selection
          9. 8.2.1.2.9  Undervoltage Lock Out Set Point
          10. 8.2.1.2.10 Output Voltage and Feedback Resistors Selection
          11. 8.2.1.2.11 Compensation
          12. 8.2.1.2.12 Discontinuous Mode and Eco-Mode Boundary
          13. 8.2.1.2.13 Power Dissipation Estimate
        3. 8.2.1.3 Application Curves
      2. 8.2.2 Inverting Power Supply
      3. 8.2.3 Split-Rail Power Supply
      4. 8.2.4 12-V to 3.8-V GSM Power Supply
      5. 8.2.5 24-V to 4.2-V GSM Power Supply
  9. Power Supply Recommendations
  10. 10Layout
    1. 10.1 Layout Guidelines
    2. 10.2 Layout Example
  11. 11器件和文档支持
    1. 11.1 器件支持
      1. 11.1.1 第三方产品免责声明
      2. 11.1.2 开发支持
        1. 11.1.2.1 使用 WEBENCH® 工具创建定制设计
    2. 11.2 接收文档更新通知
    3. 11.3 社区资源
    4. 11.4 商标
    5. 11.5 静电放电警告
    6. 11.6 术语表
  12. 12机械、封装和可订购信息

封装选项

机械数据 (封装 | 引脚)
散热焊盘机械数据 (封装 | 引脚)
订购信息

Functional Block Diagram

TPS54260 fbd_lvsa86.gif