ZHCSP87A December 2022 – September 2023 TPS25772-Q1
PRODUCTION DATA
The Transient Voltage protection and firmware Setting Pin (TVSP) has three functions: 1) Boot configuration settings; 2) USB connector pin short to VBUS or VBAT protection; and 3) USB connector pin enhanced ESD protection.
| CTVSP | RDAMP | CDAMP |
|---|---|---|
| 0.1 μF | 10 Ω | 0.47 μF |
| RTVSP (kΩ) (1) | TVSP Index | ADC Value | I2C Target Port Addresses (A | B)(2) | I2C Logic (VDD) | Boot Mode |
|---|---|---|---|---|---|
| Open | 0 | ≤ 10 (0x0A) | 0x22 | 0x26 | 3.3 V | EEPROM |
| 93.1 | 1 | ≤ 24 (0x18) | 0x23 | 0x27 | 3.3 V | External HUB/MCU |
| 47.5 | 2 | ≤ 42 (0x2A) | 0x22 | 0x26 | 1.8 V | EEPROM |
| 29.4 | 3 | ≤ 63 (0x3F) | 0x23 | 0x27 | 1.8 V | External HUB/MCU |
| 20.0 | 4 | ≤ 89 (0x59) | 0x23 | 0x27 | 3.3 V | EEPROM |
| 14.7 | 5 | ≤ 119 (0x77) | 0x22 | 0x26 | 3.3 V | External HUB/MCU |
| 11.0 | 6 | ≤ 156 (0x9C) | 0x23 | 0x27 | 1.8 V | EEPROM |
| 8.45 | 7 | ≤ 201 (0xC9) | 0x22 | 0x26 | 1.8 V | External HUB/MCU |
| 6.65 | 8 | ≤ 255 (0xFF) | 0x22 | 0x26 | 3.3 V | Firmware Update |
| RTVSP (kΩ)(1) | TVSP Index | ADC Value | I2C Target Port Addresses (A | B)(2) | I2C Logic (VDD) | Boot Mode |
|---|---|---|---|---|---|
| Open | 0 | ≤ 201 (0x0A) | 0x22 | 0x26 | 3.3 V | EEPROM |
| 5.6 | 8 | ≤ 255 (0xFF) | 0x22 | 0x26 | 3.3 V | Firmware Update |
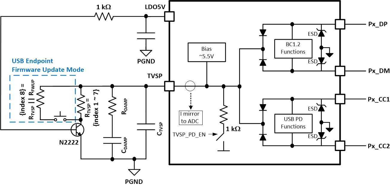
Applications requiring a configuration other than standard, TVSP Index 0 (RTVSP open), as shown in Table 9-4 must implement a circuit similar to the one shown in Figure 9-5. The base of the bipolar transistor is connected to LDO_5V to provide proper power up sequencing of the TVSP resistor - OFF when TPS25772-Q1 is disabled and ON when TPS25772-Q1 is enabled. A 2N2222 is recommended for its large collector-emitter breakdown voltage, low-cost and wide availability.
Figure 9-5 RTVSP Circuit
ConfigurationDevice firmware can be updated using the USB Endpoint on the PA_DP and PA_DM pins. To enable firmware update mode, boot the device with a resistance corresponding to Index 8 between TVPS and PGND. A boot cycle can be performed by power cycling the device or by pulling the EN/UVLO pin momentarily below VEN(OPER) threshold. An example circuit to enable USB Endpoint firmware update mode is shown in Figure 9-6
Figure 9-6 Example Circuit to Enable USB
Endpoint Firmware Update Mode