ZHCSSQ7A August   2023  – December 2024 TMUX7612

PRODUCTION DATA  

  1.   1
  2. 特性
  3. 应用
  4. 说明
  5. 引脚配置和功能
  6. 规格
    1. 5.1  绝对最大额定值
    2. 5.2  ESD 等级
    3. 5.3  热性能信息
    4. 5.4  流经开关的源极或漏极电流
    5. 5.5  建议运行条件
    6. 5.6  电气特性(全局)
    7. 5.7  电气特性(±15V 双电源)
    8. 5.8  开关特性(±15V 双电源)
    9. 5.9  电气特性(±20V 双电源)
    10. 5.10 开关特性(±20V 双电源)
    11. 5.11 电气特性(+37.5V/-12.5V 双电源)
    12. 5.12 开关特性(+37.5V/-12.5V 双电源)
    13. 5.13 电气特性(12V 单电源)
    14. 5.14 开关特性(12V 单电源)
    15. 5.15 典型特性
  7. 参数测量信息
    1. 6.1  导通电阻
    2. 6.2  关断漏电流
    3. 6.3  导通漏电流
    4. 6.4  tON 和 tOFF 时间
    5. 6.5  传播延迟
    6. 6.6  电荷注入
    7. 6.7  关断隔离
    8. 6.8  通道-通道串扰
    9. 6.9  带宽
    10. 6.10 THD + 噪声
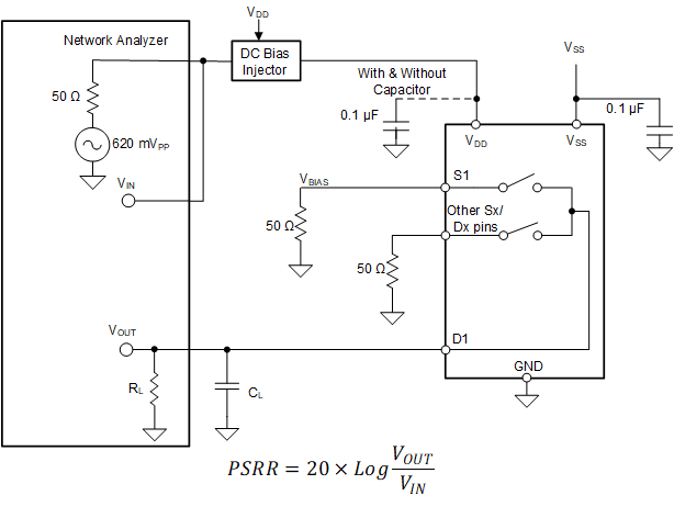
    11. 6.11 电源抑制比 (PSRR)
  8. 详细说明
    1. 7.1 概述
    2. 7.2 功能方框图
    3. 7.3 特性说明
      1. 7.3.1 双向运行
      2. 7.3.2 轨到轨运行
      3. 7.3.3 1.8V 逻辑兼容输入
      4. 7.3.4 平缓的导通电阻
      5. 7.3.5 上电时序不受限制
      6. 7.3.6 超低电荷注入
      7. 7.3.7 超低漏电流
    4. 7.4 器件功能模式
      1. 7.4.1 真值表
  9. 应用和实施
    1. 8.1 应用信息
    2. 8.2 典型应用
      1. 8.2.1 详细设计过程
      2. 8.2.2 设计要求
      3. 8.2.3 应用曲线
    3. 8.3 散热注意事项
    4. 8.4 电源相关建议
    5. 8.5 布局
      1. 8.5.1 布局指南
      2. 8.5.2 布局示例
  10. 器件和文档支持
    1. 9.1 文档支持
      1. 9.1.1 相关文档
    2. 9.2 接收文档更新通知
    3. 9.3 支持资源
    4. 9.4 商标
    5. 9.5 静电放电警告
    6. 9.6 术语表
  11. 10修订历史记录
  12. 11机械、封装和可订购信息
    1. 11.1 卷带包装信息
    2. 11.2 机械数据

封装选项

机械数据 (封装 | 引脚)
散热焊盘机械数据 (封装 | 引脚)
订购信息

电源抑制比 (PSRR)

PSRR 衡量器件防止出现在电源电压引脚上的噪声和杂散信号耦合到开关输出的能力。器件电源上的直流电压由 100mVPP 的正弦波调制。输出端信号振幅与调制信号振幅之比为交流 PSRR。

TMUX7612 交流 PSRR 测量设置图 6-11 交流 PSRR 测量设置