ZHCSQ19A June   2023  – September 2024 TMUX582F-SEP

PRODUCTION DATA  

  1.   1
  2. 特性
  3. 应用
  4. 说明
  5. 引脚配置和功能
  6. 规格
    1. 5.1 绝对最大额定值
    2. 5.2 ESD 等级
    3. 5.3 建议运行条件
    4. 5.4 热性能信息
    5. 5.5 电气特性(全局)
    6. 5.6 单电源:电气特性
    7. 5.7 典型特性
  7. 参数测量信息
    1. 6.1  导通电阻
    2. 6.2  关断漏电流
    3. 6.3  导通漏电流
    4. 6.4  过压故障情况下的输入和输出漏电流
    5. 6.5  先断后合延迟
    6. 6.6  支持延迟时间
    7. 6.7  转换时间
    8. 6.8  故障响应时间
    9. 6.9  故障恢复时间
    10. 6.10 故障标志响应时间
    11. 6.11 故障标志恢复时间
    12. 6.12 电荷注入
    13. 6.13 关断隔离
    14. 6.14 串扰
    15. 6.15 带宽
    16. 6.16 THD + 噪声
  8. 真值表
  9. 详细说明
    1. 8.1 功能方框图
    2. 8.2 特性说明
      1. 8.2.1 平坦的导通电阻
      2. 8.2.2 保护特性
        1. 8.2.2.1 断电保护
        2. 8.2.2.2 失效防护逻辑
        3. 8.2.2.3 过压保护和检测
        4. 8.2.2.4 故障期间的相邻信道运行
        5. 8.2.2.5 ESD 保护
        6. 8.2.2.6 闩锁效应抑制
        7. 8.2.2.7 EMC 保护
      3. 8.2.3 过压故障标志
      4. 8.2.4 双向和轨到轨运行
      5. 8.2.5 1.8V 逻辑兼容输入
      6. 8.2.6 逻辑引脚上带有集成下拉电阻器
    3. 8.3 器件功能模式
      1. 8.3.1 正常模式
      2. 8.3.2 故障模式
  10. 应用和实施
    1. 9.1 应用信息
    2. 9.2 典型应用
      1. 9.2.1 系统诊断 – 遥测
      2. 9.2.2 设计要求
      3. 9.2.3 详细设计过程
      4. 9.2.4 应用曲线
    3. 9.3 电源相关建议
    4. 9.4 布局
      1. 9.4.1 布局指南
      2. 9.4.2 布局示例
  11. 10器件和文档支持
    1. 10.1 文档支持
      1. 10.1.1 相关文档
    2. 10.2 接收文档更新通知
    3. 10.3 支持资源
    4. 10.4 商标
    5. 10.5 静电放电警告
    6. 10.6 术语表
  12. 11修订历史记录
  13. 12机械、封装和可订购信息

封装选项

请参考 PDF 数据表获取器件具体的封装图。

机械数据 (封装 | 引脚)
  • PW|20
散热焊盘机械数据 (封装 | 引脚)
订购信息

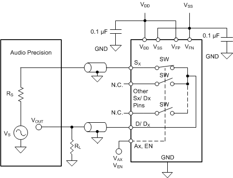
THD + 噪声

信号的总谐波失真 (THD) 是对谐波失真的度量,定义为多路复用器输出端所有谐波分量的功率之和与基频功率之比。TMUX582F-SEP 的导通电阻随输入信号振幅的变化而变化,当漏极引脚连接到低阻抗负载时,会导致失真。总谐波失真加上噪声表示为 THD+N。图 6-17 展示了用于测量器件 THD+N 的设置。

TMUX582F-SEP THD+N 测量设置图 6-17 THD+N 测量设置