ZHCSI64E February   2019  – August 2021 TLV9101 , TLV9102 , TLV9104

PRODUCTION DATA  

  1. 特性
  2. 应用
  3. 说明
  4. 修订历史记录
  5. 引脚配置和功能
  6. 规格
    1. 6.1 绝对最大额定值
    2. 6.2 ESD 额定值
    3. 6.3 建议运行条件
    4. 6.4 单通道器件的热性能信息
    5. 6.5 双通道器件的热性能信息
    6. 6.6 四通道器件的热性能信息
    7. 6.7 电气特性
    8. 6.8 典型特性
  7. 详细说明
    1. 7.1 概述
    2. 7.2 功能方框图
    3. 7.3 特性说明
      1. 7.3.1  EMI 抑制
      2. 7.3.2  反相保护
      3. 7.3.3  过热保护
      4. 7.3.4  容性负载和稳定性
      5. 7.3.5  共模电压范围
      6. 7.3.6  电气过载
      7. 7.3.7  过载恢复
      8. 7.3.8  典型规格与分布
      9. 7.3.9  带外露散热焊盘的封装
      10. 7.3.10 关断
    4. 7.4 器件功能模式
  8. 应用和实现
    1. 8.1 应用信息
    2. 8.2 典型应用
      1. 8.2.1 高电压精密比较器
        1. 8.2.1.1 设计要求
        2. 8.2.1.2 详细设计过程
        3. 8.2.1.3 应用曲线
  9. 电源相关建议
  10. 10布局
    1. 10.1 布局指南
    2. 10.2 布局示例
  11. 11器件和文档支持
    1. 11.1 器件支持
      1. 11.1.1 开发支持
        1. 11.1.1.1 TINA-TI(免费软件下载)
    2. 11.2 文档支持
      1. 11.2.1 相关文档
    3. 11.3 接收文档更新通知
    4. 11.4 支持资源
    5. 11.5 商标
    6. 11.6 Electrostatic Discharge Caution
    7. 11.7 术语表
  12. 12机械、封装和可订购信息

封装选项

机械数据 (封装 | 引脚)
散热焊盘机械数据 (封装 | 引脚)
订购信息

电气过载

设计人员常常会问到有关运算放大器承受电气过应力 (EOS) 的能力的问题。这些问题侧重于器件输入,同时也会涉及电源引脚甚至输出引脚。这些不同的引脚功能均具有由独特的半导体制造工艺和连接到引脚的特定电路确定的电气过应力限值。此外,这些电路均内置内部静电放电 (ESD) 保护功能,可在产品组装之前和组装过程中保护电路不受意外 ESD 事件的影响。

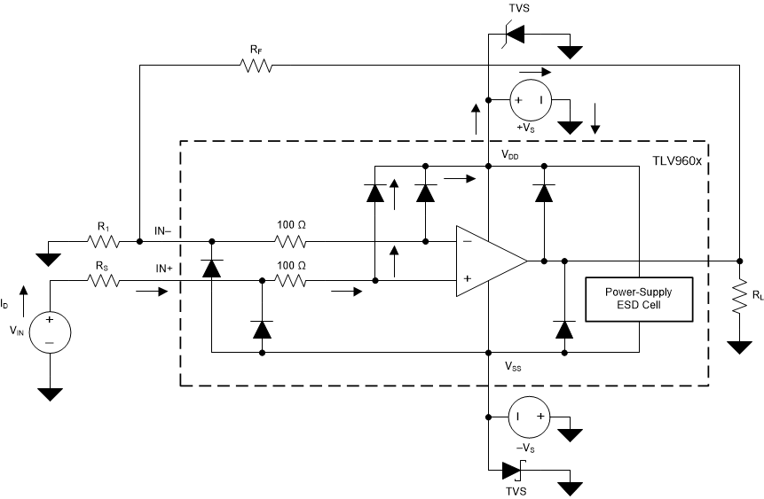
能够充分了解该基本 ESD 电路及其与电气过应力事件的关联性会有所帮助。图 7-8 显示了 TLV910x 中包含的 ESD 电路(用虚线区域指示)。ESD 保护电路涉及从输入和输出引脚连接并路由回内部供电线路的数个导流二极管,其中二极管在吸收器件或电源 ESD 单元(运算放大器的内在部分)处相接。该保护电路在电路正常工作时处于未激活状态。

GUID-3E7F9A89-1A54-4799-8E30-8D1FE604D645-low.gif图 7-8 与典型电路应用相关的等效内部 ESD 电路

ESD 事件持续时间非常短,电压非常高(例如,1kV,100ns),而 EOS 事件持续时间长,电压较低(例如,50V,100ms)。ESD 二极管设计用于电路外 ESD 保护(即在器件被焊接到 PCB 上之前的组装、测试和贮存阶段)。在 ESD 事件中,ESD 信号通过 ESD 导流二极管传递给吸收电路(列为 ESD 电源电路)。ESD 吸收电路将电源钳制在一个安全的水平。

尽管这种行为对于电路外保护来说是必要的,但如果在电路内激活,则会导致过流和损坏。瞬态电压抑制器 (TVS) 可用于防止电路内 ESD 事件中因打开 ESD 吸收电路而导致的损坏。使用适当的限流电阻和 TVS 二极管则允许使用器件 ESD 二极管来防止 EOS 事件。