ZHCSIO2C October   2006  – April 2024 TLC555-Q1

PRODUCTION DATA  

  1.   1
  2. 特性
  3. 应用
  4. 说明
  5. 引脚配置和功能
  6. 规格
    1. 5.1 绝对最大额定值
    2. 5.2 ESD 等级
    3. 5.3 建议运行条件
    4. 5.4 热性能信息
    5. 5.5 电气特性:VDD = 5V
    6. 5.6 电气特性:VDD = 15V
    7. 5.7 开关特性
    8. 5.8 典型特性
  7. 详细说明
    1. 6.1 概述
    2. 6.2 功能方框图
    3. 6.3 特性说明
      1. 6.3.1 单稳工作模式
      2. 6.3.2 非稳态工作模式
      3. 6.3.3 分频器
    4. 6.4 器件功能模式
  8. 应用和实施
    1. 7.1 应用信息
    2. 7.2 典型应用
      1. 7.2.1 漏脉冲检测器
        1. 7.2.1.1 设计要求
        2. 7.2.1.2 详细设计过程
        3. 7.2.1.3 应用曲线
      2. 7.2.2 脉宽调制
        1. 7.2.2.1 设计要求
        2. 7.2.2.2 详细设计过程
        3. 7.2.2.3 应用曲线
      3. 7.2.3 脉冲位置调制
        1. 7.2.3.1 设计要求
        2. 7.2.3.2 详细设计过程
        3. 7.2.3.3 应用曲线
      4. 7.2.4 顺序计时器
        1. 7.2.4.1 设计要求
        2. 7.2.4.2 详细设计过程
        3. 7.2.4.3 应用曲线
    3. 7.3 电源相关建议
    4. 7.4 布局
      1. 7.4.1 布局指南
      2. 7.4.2 布局示例
  9. 器件和文档支持
    1. 8.1 文档支持
      1. 8.1.1 相关文档
    2. 8.2 接收文档更新通知
    3. 8.3 支持资源
    4. 8.4 商标
    5. 8.5 静电放电警告
    6. 8.6 术语表
  10. 修订历史记录
  11. 10机械、封装和可订购信息

封装选项

机械数据 (封装 | 引脚)
散热焊盘机械数据 (封装 | 引脚)
订购信息

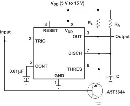
漏脉冲检测器

图 7-1 中所示的电路可以检测脉冲序列中连续脉冲间出现的漏脉冲或间隔过长问题。如果脉冲间隔小于计时间隔,则由输入脉冲序列持续反复触发单稳电路的计时间隔。出现脉冲间隔过长、漏脉冲或脉冲序列终止时,计时间隔仍可完成,生成如图 7-2 中所示的输出脉冲。

TLC555-Q1 漏脉冲检测器电路图 7-1 漏脉冲检测器电路