SLOS358C September   2011  – April 2020 THS4531

PRODUCTION DATA.  

  1. Features
  2. Applications
    1. 2.1 1 kHz FFT Plot on Audio Analyzer
  3. Description
  4. Revision History
  5. Packaging and Ordering Information
  6. Electrical Specifications
    1. 6.1 Absolute Maximum Ratings
    2. 6.2 Thermal Information
    3. 6.3 Electrical Characteristics: VS = 2.7 V
    4. 6.4 Electrical Characteristics: VS = 5 V
  7. Device Information
    1. 7.1 PIN Configurations
      1. Table 2. PIN Functions
  8. Table of Graphs
  9. Typical Characteristics: VS = 2.7 V
  10. 10Typical Characteristics: VS = 5 V
  11. 11Application Information
    1. 11.1 Typical Characteristics Test Circuits
      1. 11.1.1 Frequency Response and Output Impedance
      2. 11.1.2 Distortion
      3. 11.1.3 Slew Rate, Transient Response, Settling Time, Overdrive, Output Voltage, and Turn-On and Turn-Off Time
      4. 11.1.4 Common-Mode and Power Supply Rejection
      5. 11.1.5 VOCM Input
      6. 11.1.6 Balance Error
    2. 11.2 Application Circuits
      1. 11.2.1  Differential Input to Differential Output Amplifier
      2. 11.2.2  Single-Ended Input to Differential Output Amplifier
      3. 11.2.3  Differential Input to Single-Ended Output Amplifier
      4. 11.2.4  Input Common-Mode Voltage Range
      5. 11.2.5  Setting the Output Common-Mode Voltage
      6. 11.2.6  Single-Supply Operation
      7. 11.2.7  Low Power Applications and the Effects of Resistor Values on Bandwidth
      8. 11.2.8  Driving Capacitive Loads
      9. 11.2.9  Audio Performance
      10. 11.2.10 Audio On and Off Pop Performance
    3. 11.3 Audio ADC Driver Performance: THS4531 AND PCM4204 Combined Performance
    4. 11.4 SAR ADC Performance
      1. 11.4.1 THS4531 and ADS8321 Combined Performance
      2. 11.4.2 THS4531 and ADS7945 Combined Performance
    5. 11.5 EVM and Layout Recommendations
  12. 12Device and Documentation Support
    1. 12.1 Device Support
      1. 12.1.1 Third-Party Products Disclaimer
    2. 12.2 Documentation Support
    3. 12.3 Community Resources
    4. 12.4 Trademarks
    5. 12.5 Electrostatic Discharge Caution
    6. 12.6 Glossary
  13. 13Mechanical, Packaging, and Orderable Information

封装选项

机械数据 (封装 | 引脚)
散热焊盘机械数据 (封装 | 引脚)
订购信息

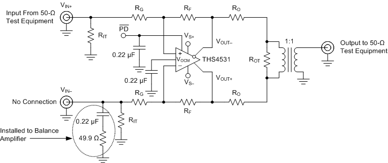
Typical Characteristics Test Circuits

Figure 67 shows the general test circuit built on the EVM that was used for testing the THS4531. For simplicity, power supply decoupling is not shown – please see layout in the applications section for recommendations. Depending on the test conditions, component values are changed per Table 3 and Table 4, or as otherwise noted. Some of the signal generators used are ac coupled 50 Ω sources and a 0.22 µF cap and 49.9 Ω resistor to ground are inserted across RIT on the un-driven or alternate input as shown to balance the circuit. Split-power supply is used to ease the interface to common lab test equipment, but if properly biased, the amplifier can be operated single-supply as described in the applications section with no impact on performance. For most of the tests, the devices are tested with single ended input and a transformer on the output to convert the differential output to single ended because common lab test equipment have single ended inputs and outputs. Performance is the same or better with differential input and differential output.

THS4531 General_Test_Circuit.gifFigure 67. General Test Circuit

Table 3. Gain Component Values for Single-Ended Input(1)

GAIN RF RG RIT
1 V/V 2 kΩ 2 kΩ 51.1 Ω
2 V/V 2 kΩ 1 kΩ 52.3 Ω
5 V/V 2 kΩ 392 Ω 53.6 Ω
10 V/V 2 kΩ 187 kΩ 57.6 Ω
Note components are chosen to achieve gain and 50-Ω input termination. Resistor values shown are closest standard values so gains are approximate.

Table 4. Load Component Values For 1:1 Differential to Single-Ended Output Transformer(1)

RL RO ROT ATTEN
100 Ω 25 Ω open 6
200 Ω 86.6 Ω 69.8 Ω 16.8
499 Ω 237 Ω 56.2 Ω 25.5
1 kΩ 487 Ω 52.3 Ω 31.8
2 kΩ 976 Ω 51.1 Ω 37.9
Note the total load includes 50-Ω termination by the test equipment. Components are chosen to achieve load and 50-Ω line termination through a 1:1 transformer. Resistor values shown are closest standard values so loads are approximate.

Due to the voltage divider on the output formed by the load component values, the amplifier’s output is attenuated. The column Atten in Table 4 shows the attenuation expected from the resistor divider. When using a transformer at the output as shown in Figure 67, the signal will see slightly more loss due to transformer and line loss, and these numbers will be approximate. The standard output load used for most tests is 2 kΩ with associated 37.9 dB of loss.