SLOS358C September   2011  – April 2020 THS4531

PRODUCTION DATA.  

  1. Features
  2. Applications
    1. 2.1 1 kHz FFT Plot on Audio Analyzer
  3. Description
  4. Revision History
  5. Packaging and Ordering Information
  6. Electrical Specifications
    1. 6.1 Absolute Maximum Ratings
    2. 6.2 Thermal Information
    3. 6.3 Electrical Characteristics: VS = 2.7 V
    4. 6.4 Electrical Characteristics: VS = 5 V
  7. Device Information
    1. 7.1 PIN Configurations
      1. Table 2. PIN Functions
  8. Table of Graphs
  9. Typical Characteristics: VS = 2.7 V
  10. 10Typical Characteristics: VS = 5 V
  11. 11Application Information
    1. 11.1 Typical Characteristics Test Circuits
      1. 11.1.1 Frequency Response and Output Impedance
      2. 11.1.2 Distortion
      3. 11.1.3 Slew Rate, Transient Response, Settling Time, Overdrive, Output Voltage, and Turn-On and Turn-Off Time
      4. 11.1.4 Common-Mode and Power Supply Rejection
      5. 11.1.5 VOCM Input
      6. 11.1.6 Balance Error
    2. 11.2 Application Circuits
      1. 11.2.1  Differential Input to Differential Output Amplifier
      2. 11.2.2  Single-Ended Input to Differential Output Amplifier
      3. 11.2.3  Differential Input to Single-Ended Output Amplifier
      4. 11.2.4  Input Common-Mode Voltage Range
      5. 11.2.5  Setting the Output Common-Mode Voltage
      6. 11.2.6  Single-Supply Operation
      7. 11.2.7  Low Power Applications and the Effects of Resistor Values on Bandwidth
      8. 11.2.8  Driving Capacitive Loads
      9. 11.2.9  Audio Performance
      10. 11.2.10 Audio On and Off Pop Performance
    3. 11.3 Audio ADC Driver Performance: THS4531 AND PCM4204 Combined Performance
    4. 11.4 SAR ADC Performance
      1. 11.4.1 THS4531 and ADS8321 Combined Performance
      2. 11.4.2 THS4531 and ADS7945 Combined Performance
    5. 11.5 EVM and Layout Recommendations
  12. 12Device and Documentation Support
    1. 12.1 Device Support
      1. 12.1.1 Third-Party Products Disclaimer
    2. 12.2 Documentation Support
    3. 12.3 Community Resources
    4. 12.4 Trademarks
    5. 12.5 Electrostatic Discharge Caution
    6. 12.6 Glossary
  13. 13Mechanical, Packaging, and Orderable Information

封装选项

机械数据 (封装 | 引脚)
散热焊盘机械数据 (封装 | 引脚)
订购信息

Audio ADC Driver Performance: THS4531 AND PCM4204 Combined Performance

To show achievable performance with a high performance audio ADC, the THS4531 is tested as the drive amplifier for the PCM4204. The PCM4204 is a high-performance, four-channel analog-to-digital (A/D) converter designed for professional and broadcast audio applications. The PCM4204 architecture utilizes a 1-bit delta-sigma modulator per channel incorporating an advanced dither scheme for improved dynamic performance, and supports PCM output data. The PCM4204 provides flexible serial port interface and many other advanced features. Please refer to its data sheet for more information.

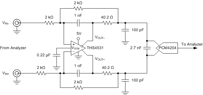
The PCM4204 EVM is used to test the audio performance of the THS4531 as a drive amplifier. The standard PCM4204 EVM is provided with 4x OPA1632 fully differential amplifiers, which use the same pin out as the THS4531. For testing, one of these amplifiers is replaced with a THS4531 device in same package (MSOP), gain changed to 1 V/V, and power supply changed to single supply +5 V. Figure 85 shows the circuit. With single supply +5 V supply the output common-mode of the THS4531 defaults to +2.5 V as required at the input of the PCM4204. So the resistor connecting the VOCM input of the THS4531 to the input common-mode drive from the PCM4204 is optional and no performance change was noted with it connected or removed. The EVM power connections were modified by connecting positive supply inputs, +15 V, +5 VA and +5 VD, to a +5 V external power supply (EXT +3.3 was not used) and connecting -15 V and all ground inputs to ground on the external power supply so only one external +5 V supply was needed to power all devices on the EVM.

THS4531 THS4531_and_PCM4204_Test_Circuit.gifFigure 85. THS4531 and PCM4204 Test Circuit

An audio analyzer is used to provide an analog audio input to the EVM and the PCM formatted digital output is read by the digital input on the analyzer. Data was taken at fS = 96 kHz, and audio output uses PCM format. Other data rates and formats are expected to show similar performance in line with that shown in the data sheet.

Figure 86 shows the THD+N vs Frequency with no weighting and Figure 87 shows an FFT with 1 kHz input tone. Input signal to the PCM4204 for these tests is -0.5 dBFS. Table 5 summarizes results of testing using the THS4531 + PCM4204 versus typical Data Sheet performance, and show it make an excellent drive amplifier for this ADC.

THS4531 G075_THD_N_DualRate.pngFigure 86. THS4531 + PCM4204 THD+N vs Frequency with No Weighting
THS4531 G076_FFT_1kHz_DualRate.pngFigure 87. THS4531 + PCM4204 1 kHz FFT

Table 5. 1 kHz AC Analysis: Test Circuit versus PCM4204 Data Sheet Typical Specifications (fS = 96 kSPS)

CONFIGURATION TONE THD + N
THS4531 + PCM4204 1 kHz -106 dB
PCM4204 data sheet (typical) 1 kHz -103 dB