SLOS358C September   2011  – April 2020 THS4531

PRODUCTION DATA.  

  1. Features
  2. Applications
    1. 2.1 1 kHz FFT Plot on Audio Analyzer
  3. Description
  4. Revision History
  5. Packaging and Ordering Information
  6. Electrical Specifications
    1. 6.1 Absolute Maximum Ratings
    2. 6.2 Thermal Information
    3. 6.3 Electrical Characteristics: VS = 2.7 V
    4. 6.4 Electrical Characteristics: VS = 5 V
  7. Device Information
    1. 7.1 PIN Configurations
      1. Table 2. PIN Functions
  8. Table of Graphs
  9. Typical Characteristics: VS = 2.7 V
  10. 10Typical Characteristics: VS = 5 V
  11. 11Application Information
    1. 11.1 Typical Characteristics Test Circuits
      1. 11.1.1 Frequency Response and Output Impedance
      2. 11.1.2 Distortion
      3. 11.1.3 Slew Rate, Transient Response, Settling Time, Overdrive, Output Voltage, and Turn-On and Turn-Off Time
      4. 11.1.4 Common-Mode and Power Supply Rejection
      5. 11.1.5 VOCM Input
      6. 11.1.6 Balance Error
    2. 11.2 Application Circuits
      1. 11.2.1  Differential Input to Differential Output Amplifier
      2. 11.2.2  Single-Ended Input to Differential Output Amplifier
      3. 11.2.3  Differential Input to Single-Ended Output Amplifier
      4. 11.2.4  Input Common-Mode Voltage Range
      5. 11.2.5  Setting the Output Common-Mode Voltage
      6. 11.2.6  Single-Supply Operation
      7. 11.2.7  Low Power Applications and the Effects of Resistor Values on Bandwidth
      8. 11.2.8  Driving Capacitive Loads
      9. 11.2.9  Audio Performance
      10. 11.2.10 Audio On and Off Pop Performance
    3. 11.3 Audio ADC Driver Performance: THS4531 AND PCM4204 Combined Performance
    4. 11.4 SAR ADC Performance
      1. 11.4.1 THS4531 and ADS8321 Combined Performance
      2. 11.4.2 THS4531 and ADS7945 Combined Performance
    5. 11.5 EVM and Layout Recommendations
  12. 12Device and Documentation Support
    1. 12.1 Device Support
      1. 12.1.1 Third-Party Products Disclaimer
    2. 12.2 Documentation Support
    3. 12.3 Community Resources
    4. 12.4 Trademarks
    5. 12.5 Electrostatic Discharge Caution
    6. 12.6 Glossary
  13. 13Mechanical, Packaging, and Orderable Information

封装选项

机械数据 (封装 | 引脚)
散热焊盘机械数据 (封装 | 引脚)
订购信息

Audio Performance

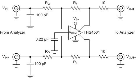
The THS4531 provides excellent audio performance with very low quiescent power. To show performance in the audio band, the device was tested with an audio analyzer. THD+N and FFT tests were run at 1 Vrms output voltage. Performance is the same on both 2.7 V and 5 V supply. Figure 79 is the test circuit used, and Figure 80 and Figure 81 show performance of the analyzer. In the FFT plot the harmonic spurs are at the testing limit of the analyzer, which means the THS4531 is actually much better than can be directly measured. Because the THS4531 distortion performance cannot be directly measured in the audio band it is estimated from measurement in high noise gain configuration correlated with simulation.

THS4531 Audio_Analyzer_Test_Circuit.gifFigure 79. THS4531 Audio Analyzer Test Circuit
THS4531 G070_THD_N_10Hz-24kHz.pngFigure 80. THD+N on Audio Analyzer, 10 Hz to 24 kHz
THS4531 G071_FFT_1kHz.pngFigure 81. 1 kHz FFT Plot on Audio Analyzer