SLOS358C September   2011  – April 2020 THS4531

PRODUCTION DATA.  

  1. Features
  2. Applications
    1. 2.1 1 kHz FFT Plot on Audio Analyzer
  3. Description
  4. Revision History
  5. Packaging and Ordering Information
  6. Electrical Specifications
    1. 6.1 Absolute Maximum Ratings
    2. 6.2 Thermal Information
    3. 6.3 Electrical Characteristics: VS = 2.7 V
    4. 6.4 Electrical Characteristics: VS = 5 V
  7. Device Information
    1. 7.1 PIN Configurations
      1. Table 2. PIN Functions
  8. Table of Graphs
  9. Typical Characteristics: VS = 2.7 V
  10. 10Typical Characteristics: VS = 5 V
  11. 11Application Information
    1. 11.1 Typical Characteristics Test Circuits
      1. 11.1.1 Frequency Response and Output Impedance
      2. 11.1.2 Distortion
      3. 11.1.3 Slew Rate, Transient Response, Settling Time, Overdrive, Output Voltage, and Turn-On and Turn-Off Time
      4. 11.1.4 Common-Mode and Power Supply Rejection
      5. 11.1.5 VOCM Input
      6. 11.1.6 Balance Error
    2. 11.2 Application Circuits
      1. 11.2.1  Differential Input to Differential Output Amplifier
      2. 11.2.2  Single-Ended Input to Differential Output Amplifier
      3. 11.2.3  Differential Input to Single-Ended Output Amplifier
      4. 11.2.4  Input Common-Mode Voltage Range
      5. 11.2.5  Setting the Output Common-Mode Voltage
      6. 11.2.6  Single-Supply Operation
      7. 11.2.7  Low Power Applications and the Effects of Resistor Values on Bandwidth
      8. 11.2.8  Driving Capacitive Loads
      9. 11.2.9  Audio Performance
      10. 11.2.10 Audio On and Off Pop Performance
    3. 11.3 Audio ADC Driver Performance: THS4531 AND PCM4204 Combined Performance
    4. 11.4 SAR ADC Performance
      1. 11.4.1 THS4531 and ADS8321 Combined Performance
      2. 11.4.2 THS4531 and ADS7945 Combined Performance
    5. 11.5 EVM and Layout Recommendations
  12. 12Device and Documentation Support
    1. 12.1 Device Support
      1. 12.1.1 Third-Party Products Disclaimer
    2. 12.2 Documentation Support
    3. 12.3 Community Resources
    4. 12.4 Trademarks
    5. 12.5 Electrostatic Discharge Caution
    6. 12.6 Glossary
  13. 13Mechanical, Packaging, and Orderable Information

封装选项

机械数据 (封装 | 引脚)
散热焊盘机械数据 (封装 | 引脚)
订购信息

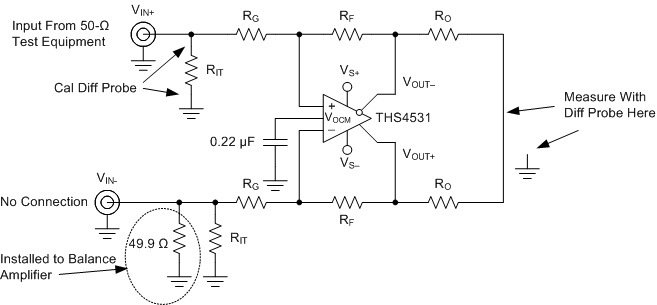
Balance Error

The circuit shown in Figure 72 is used to measure the balance error of the main differential amplifier. A network analyzer is used as the signal source and the measurement device. The output impedance of the network analyzer is 50 Ω and is DC coupled. RIT and RG are chosen to impedance match to 50 Ω and maintain the proper gain. To balance the amplifier, a 49.9 Ω resistor to ground is inserted across RIT on the alternate input. The output is measured using a high impedance differential probe at the summing junction of the two RO resistors, with respect to ground.

THS4531 Balance_Error.gifFigure 72. Balance Error Test Circuit