ZHCSHX6C August   2017  – February 2023 THS3491

PRODUCTION DATA  

  1. 特性
  2. 应用
  3. 说明
  4. Revision History
  5. Device Comparison Table
  6. Pin Configuration and Functions
  7. Bare Die Information
  8. Specifications
    1. 8.1 Absolute Maximum Ratings
    2. 8.2 ESD Ratings
    3. 8.3 Recommended Operating Conditions
    4. 8.4 Thermal Information
    5. 8.5 Electrical Characteristics: VS = ±15 V
    6. 8.6 Electrical Characteristics: VS = ±7.5 V
    7. 8.7 Typical Characteristics: ±15 V
    8. 8.8 Typical Characteristics: ±7.5 V
  9. Detailed Description
    1. 9.1 Overview
    2. 9.2 Functional Block Diagram
    3. 9.3 Feature Description
      1. 9.3.1 Power-Down (PD) Pin
      2. 9.3.2 Power-Down Reference (REF) Pin
      3. 9.3.3 Internal Junction Temperature Sense (TJ_SENSE) Pin
    4. 9.4 Device Functional Modes
      1. 9.4.1 Wideband Noninverting Operation
      2. 9.4.2 Wideband, Inverting Operation
      3. 9.4.3 Single-Supply Operation
      4. 9.4.4 Maximum Recommended Output Voltage
  10. 10Application and Implementation
    1. 10.1 Application Information
      1. 10.1.1 Driving Capacitive Loads
      2. 10.1.2 Video Distribution
    2. 10.2 Typical Application
      1. 10.2.1 Design Requirements
      2. 10.2.2 Detailed Design Procedure
      3. 10.2.3 Application Curves
    3. 10.3 Power Supply Recommendations
    4. 10.4 Layout
      1. 10.4.1 Layout Guidelines
        1. 10.4.1.1 PowerPAD™ Integrated Circuit Package Design Considerations (DDA Package Only)
          1. 10.4.1.1.1 PowerPAD™ Integrated Circuit Package Layout Considerations
          2. 10.4.1.1.2 Power Dissipation and Thermal Considerations
      2. 10.4.2 Layout Example
  11. 11Device and Documentation Support
    1. 11.1 Documentation Support
      1. 11.1.1 Related Documentation
    2. 11.2 接收文档更新通知
    3. 11.3 支持资源
    4. 11.4 Trademarks
    5. 11.5 静电放电警告
    6. 11.6 术语表
  12. 12Mechanical, Packaging, and Orderable Information

封装选项

机械数据 (封装 | 引脚)
散热焊盘机械数据 (封装 | 引脚)
订购信息

说明

THS3491 电流反馈放大器 (CFA) 可以为在从直流到大于 100MHz 值(负载为 100Ω)的高输出功率水平实现最低失真的应用提供更出色的性能。尽管该电流反馈设计的额定增益为 5V/V,但它能够在宽增益范围内保持几乎恒定的带宽和失真。

8000V/µs 的压摆率能够以低失真和 100MHz 的频率为严苛的负载提供 10VPP 的输出。900MHz、小信号带宽能够以 10V 阶跃以及小于 1.3ns 的上升和下降时间提供小于 1.5% 的低过冲。大于 500mA 的峰值输出电流驱动值能够以快速的信号驱动高电容负载。

通过使用 VQFN-16 (RGT) 封装,新设计能实现超低失真,而 8 引脚 HSOIC (DDA) 封装(具有 PowerPAD™)可升级现有的 THS3091THS3095 设计。与传统的 THS3091 或 THS3095 选项相比,THS3491 的更低输出余量能够在相同的 ±15V 电源下提供更大的输出摆幅。

封装信息(1)(2)
器件型号 封装 封装尺寸(标称值)
THS3491 RGT(VQFN,16) 3.00mm × 3.00mm
DDA(HSOIC,8) 4.89mm × 3.90mm
器件信息
器件型号 封装 芯片尺寸(标称值)
THS3491 裸片 1.02 mm × 1.06 mm
如需了解所有可用封装,请参阅数据表末尾的封装选项附录。
请参阅器件比较表
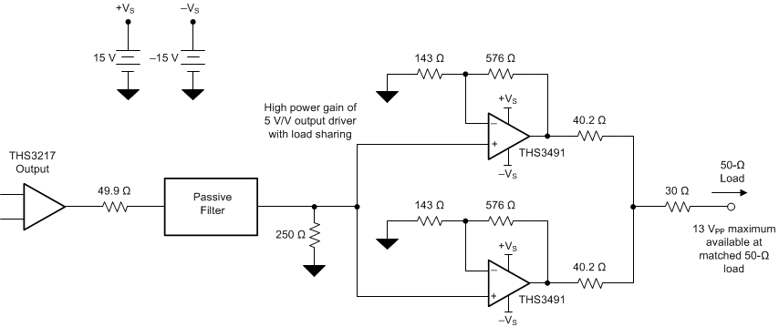
GUID-1B7FB283-1F10-4FFB-99D9-CA59C849C3D9-low.gif典型的任意波形发生器输出驱动电路
GUID-AF50A262-A394-478D-8AEC-DE81EACFBF10-low.gif谐波失真与频率间的关系