ZHCSSZ0I July   1998  – December 2024 THS3001

PRODUCTION DATA  

  1.   1
  2. 特性
  3. 应用
  4. 说明
  5. 引脚配置和功能
  6. 规格
    1. 5.1 绝对最大额定值
    2. 5.2 ESD 等级
    3. 5.3 建议运行条件
    4. 5.4 热性能信息
    5. 5.5 电气特性
    6. 5.6 典型特性
  7. 详细说明
    1. 6.1 概述
    2. 6.2 功能方框图
    3. 6.3 器件功能模式
  8. 应用和实施
    1. 7.1 应用信息
      1. 7.1.1 建议的反馈和增益电阻值
      2. 7.1.2 噪声计算
      3. 7.1.3 压摆率
      4. 7.1.4 失调电压
    2. 7.2 典型应用
      1. 7.2.1 一般配置
      2. 7.2.2 驱动容性负载
    3. 7.3 电源相关建议
    4. 7.4 布局
      1. 7.4.1 布局指南
        1. 7.4.1.1 PCB 设计注意事项
        2. 7.4.1.2 散热注意事项
  9. 器件和文档支持
    1. 8.1 器件支持
      1. 8.1.1 评估板
    2. 8.2 接收文档更新通知
    3. 8.3 支持资源
    4. 8.4 商标
    5. 8.5 静电放电警告
    6. 8.6 术语表
  10. 修订历史记录
  11. 10机械、封装和可订购信息

封装选项

机械数据 (封装 | 引脚)
散热焊盘机械数据 (封装 | 引脚)
订购信息

评估板

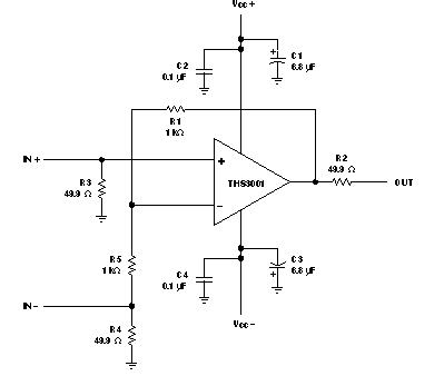
为 THS3001 (THS3001EVM) 提供了评估板。该电路板针对低寄生电容进行了配置,以优化放大器的完整性能。图 8-1 展示了评估板的原理图。该电路经过专门设计,可在反相或同相配置中使用该放大器。有关更多详细信息,请参阅 THS3001 EVM 用户指南。通过 TI 网站或者您当地的 TI 销售办事处或分销商在线订购评估板。

THS3001 THS3001 评估板原理图图 8-1 THS3001 评估板原理图