ZHCSJY2A June   2019  – September 2019 OPA2834

PRODUCTION DATA.  

  1. 特性
  2. 应用
  3. 说明
    1.     Device Images
      1.      1kHz FFT 图(VOUT = 1VRMS,RL = 100kΩ,G = 1)
      2.      低侧电流分流监控
  4. 修订历史记录
  5. Device Comparison Table
  6. Pin Configuration and Functions
    1.     Pin Functions
  7. Specifications
    1. 7.1 Absolute Maximum Ratings
    2. 7.2 ESD Ratings
    3. 7.3 Recommended Operating Conditions
    4. 7.4 Thermal Information
    5. 7.5 Electrical Characteristics: 3V to 5V
    6. 7.6 Typical Characteristics: Vs = 5 V
    7. 7.7 Typical Characteristics: VS = 3.0 V
    8. 7.8 Typical Characteristics: ±2.5-V to ±1.5-V Split Supply
  8. Detailed Description
    1. 8.1 Overview
    2. 8.2 Functional Block Diagrams
    3. 8.3 Feature Description
      1. 8.3.1 Input Common-Mode Voltage Range
      2. 8.3.2 Output Voltage Range
      3. 8.3.3 Low-Power Applications and the Effects of Resistor Values on Bandwidth
      4. 8.3.4 Driving Capacitive Loads
    4. 8.4 Device Functional Modes
      1. 8.4.1 Split-Supply Operation (±1.35 V to ±2.7 V)
      2. 8.4.2 Single-Supply Operation (2.7 V to 5.4 V)
  9. Application and Implementation
    1. 9.1 Application Information
      1. 9.1.1 Noninverting Amplifier
      2. 9.1.2 Inverting Amplifier
    2. 9.2 Typical Applications
      1. 9.2.1 Low-Side Current Sensing
        1. 9.2.1.1 Design Requirements
        2. 9.2.1.2 Detailed Design Procedure
      2. 9.2.2 Field Transmitter Sensor Interface
      3. 9.2.3 Ultrasonic Flow Meters
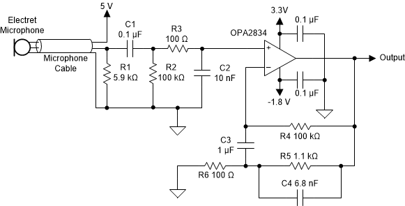
      4. 9.2.4 Microphone Pre-Amplifier
  10. 10Power Supply Recommendations
  11. 11Layout
    1. 11.1 Layout Guidelines
    2. 11.2 Layout Examples
  12. 12器件和文档支持
    1. 12.1 文档支持
      1. 12.1.1 相关文档
    2. 12.2 接收文档更新通知
    3. 12.3 社区资源
    4. 12.4 商标
    5. 12.5 静电放电警告
    6. 12.6 Glossary
  13. 13机械、封装和可订购信息

封装选项

机械数据 (封装 | 引脚)
散热焊盘机械数据 (封装 | 引脚)
订购信息

Microphone Pre-Amplifier

OPA2834 Electret_Mic_Front_End.gifFigure 60. Low-Power Microphone Pre-Amplifier

Figure 60 shows an example circuit of the audio pre-amplifier application using OPA2834. The excellent distortion performance and the ultra-low quiescent current, make OPA2834 a very attractive solution for the portable and handheld audio instruments. Figure 60 circuit is a bandpass filter with frequency cutoff at 5 Hz and 180 kHz. The OPA2834 is connected to a positive 3.3 V and a negative 1.8 V supply. the primary reason for the skew in the power supply is to enable the maximum dynamic range possible to the user. The VICR of OPA2834 mentioned in Electrical Characteristics: 3V to 5V is 1.1 V from the positive rail. Thus having a skewed power supply like in Figure 60 gives a common-mode input range from -2 V up to 2.2 V.

OPA2834 frequencyresponseofaudioamplifer.gifFigure 61. Frequency Response of Microphone Pre-Amplifier