ZHCSHF1 August   2017 OPA2810

ADVANCE INFORMATION for pre-production products; subject to change without notice.  

  1. 特性
  2. 应用
    1.     小信号频率响应与增益间的关系
  3. 说明
  4. 修订历史记录
  5. 引脚配置和功能
    1.     引脚功能
  6. 规格
    1. 6.1 绝对最大额定值
    2. 6.2 ESD 额定值
    3. 6.3 建议的工作条件
    4. 6.4 热性能信息
    5. 6.5 电气特性:±5V
    6. 6.6 电气特性:±12V
    7. 6.7 电气特性:5V
  7. 详细 说明
    1. 7.1 概述
    2. 7.2 功能框图
    3. 7.3 特性 说明
      1. 7.3.1 OPA2810 比较
      2. 7.3.2 输入和 ESD 保护
    4. 7.4 器件功能模式
      1. 7.4.1 双电源供电(±2.375V 至 ±13.5V)
      2. 7.4.2 单电源供电(4.75V 至 27V)
  8. 应用和实现
    1. 8.1 应用信息
      1. 8.1.1 噪声分析以及电阻器元件对总噪声的影响
    2. 8.2 典型应用
      1. 8.2.1 设计要求
      2. 8.2.2 详细设计流程
  9. 电源建议
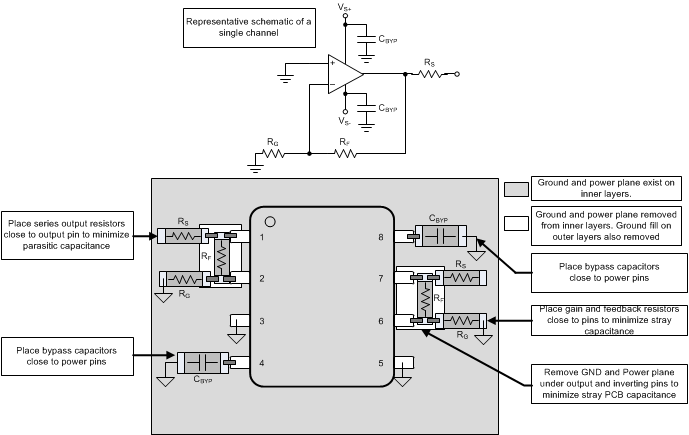
  10. 10布局
    1. 10.1 布局指南
    2. 10.2 布局示例
    3. 10.3 散热注意事项
  11. 11器件和文档支持
    1. 11.1 接收文档更新通知
    2. 11.2 社区资源
    3. 11.3 商标
    4. 11.4 静电放电警告
    5. 11.5 Glossary
  12. 12机械、封装和可订购信息

封装选项

机械数据 (封装 | 引脚)
散热焊盘机械数据 (封装 | 引脚)
订购信息

布局示例

OPA2810 OPA2810_Layout.gifFigure 7. 布局建议