ZHCSHF1 August   2017 OPA2810

ADVANCE INFORMATION for pre-production products; subject to change without notice.  

  1. 特性
  2. 应用
    1.     小信号频率响应与增益间的关系
  3. 说明
  4. 修订历史记录
  5. 引脚配置和功能
    1.     引脚功能
  6. 规格
    1. 6.1 绝对最大额定值
    2. 6.2 ESD 额定值
    3. 6.3 建议的工作条件
    4. 6.4 热性能信息
    5. 6.5 电气特性:±5V
    6. 6.6 电气特性:±12V
    7. 6.7 电气特性:5V
  7. 详细 说明
    1. 7.1 概述
    2. 7.2 功能框图
    3. 7.3 特性 说明
      1. 7.3.1 OPA2810 比较
      2. 7.3.2 输入和 ESD 保护
    4. 7.4 器件功能模式
      1. 7.4.1 双电源供电(±2.375V 至 ±13.5V)
      2. 7.4.2 单电源供电(4.75V 至 27V)
  8. 应用和实现
    1. 8.1 应用信息
      1. 8.1.1 噪声分析以及电阻器元件对总噪声的影响
    2. 8.2 典型应用
      1. 8.2.1 设计要求
      2. 8.2.2 详细设计流程
  9. 电源建议
  10. 10布局
    1. 10.1 布局指南
    2. 10.2 布局示例
    3. 10.3 散热注意事项
  11. 11器件和文档支持
    1. 11.1 接收文档更新通知
    2. 11.2 社区资源
    3. 11.3 商标
    4. 11.4 静电放电警告
    5. 11.5 Glossary
  12. 12机械、封装和可订购信息

封装选项

机械数据 (封装 | 引脚)
散热焊盘机械数据 (封装 | 引脚)
订购信息

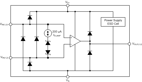
输入和 ESD 保护

OPA2810 采用非常高速的互补双极性工艺制造而成。这些非常小的几何器件的内部结击穿电压相对较低。这些击穿电压如绝对最大额定值 表所示。如Figure 3 所示,所有器件引脚都由连接到电源的内部 ESD 保护二极管进行保护。

这些二极管还针对高于电源的输入过驱电压提供温和保护。这些保护二极管通常可支持 30mA 的连续电流。在可能有较高电流的情况下(例如,在将 ±12V 电源部件驱动到 OPA2810 中的系统中),应在两个输入端添加限流串联电阻器。应尽可能降低这些电阻器的电阻值,因为高电阻值会降低噪声性能和频率响应。

OPA2810 fd_esd.gifFigure 3. 内部 ESD 保护