ZHCSHO4J October   2006  – February 2018 OPA211

PRODUCTION DATA.  

  1. 特性
  2. 应用
  3. 说明
    1.     Device Images
      1.      输入电压噪声密度与频率间的关系
  4. 修订历史记录
  5. 引脚配置和功能
    1.     引脚功能:OPA211
    2.     引脚功能:OPA2211
  6. 规格
    1. 6.1 绝对最大额定值
    2. 6.2 ESD 额定值
    3. 6.3 建议运行条件
    4. 6.4 热性能信息:OPA211
    5. 6.5 热性能信息:OPA2211
    6. 6.6 电气特性:VS = ±2.25V 至 ±18V (OPAx211)
    7. 6.7 电气特性:VS = ±2.25 至 ±18V - 高级 OPAx211
    8. 6.8 典型特性
  7. 详细 说明
    1. 7.1 概述
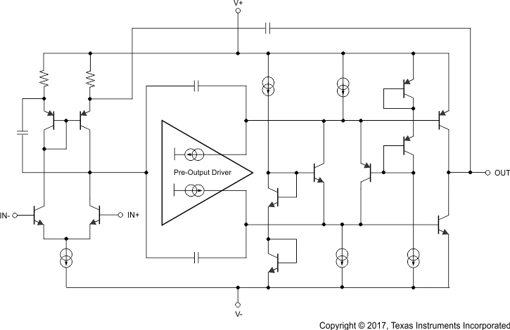
    2. 7.2 功能框图
    3. 7.3 特性 说明
      1. 7.3.1 总谐波失真测定
    4. 7.4 器件功能模式
      1. 7.4.1 关断
  8. 应用和实现
    1. 8.1 应用信息
      1. 8.1.1 工作电压
      2. 8.1.2 输入保护
      3. 8.1.3 噪声性能
      4. 8.1.4 基本噪声计算
      5. 8.1.5 EMI 抑制
      6. 8.1.6 EMIRR +IN 测试配置
      7. 8.1.7 电气过载
    2. 8.2 典型应用
      1. 8.2.1 设计要求
      2. 8.2.2 详细设计流程
      3. 8.2.3 应用曲线
  9. 电源建议
  10. 10布局
    1. 10.1 布局指南
      1. 10.1.1 SON 布局指南
    2. 10.2 布局示例
  11. 11器件和文档支持
    1. 11.1 器件支持
      1. 11.1.1 开发支持
        1. 11.1.1.1 TINA-TI(免费软件下载)
        2. 11.1.1.2 TI 高精度设计
        3. 11.1.1.3 WEBENCH滤波器设计器
    2. 11.2 文档支持
      1. 11.2.1 相关文档
    3. 11.3 相关链接
    4. 11.4 接收文档更新通知
    5. 11.5 社区资源
    6. 11.6 商标
    7. 11.7 静电放电警告
    8. 11.8 Glossary
  12. 12机械、封装和可订购信息

封装选项

机械数据 (封装 | 引脚)
散热焊盘机械数据 (封装 | 引脚)
订购信息

功能框图

OPA211 OPA2211 ai_schematic_bos377.gif