ZHCSJ45E December   2018  – August 2023 LM5155 , LM51551

PRODUCTION DATA  

  1.   1
  2. 特性
  3. 应用
  4. 说明
  5. 修订历史记录
  6. 说明(续)
  7. 器件比较表
  8. 引脚配置和功能
  9. 规格
    1. 8.1 绝对最大额定值
    2. 8.2 ESD 等级
    3. 8.3 建议运行条件
    4. 8.4 热性能信息
    5. 8.5 电气特性
    6. 8.6 典型特性
  10. 详细说明
    1. 9.1 概述
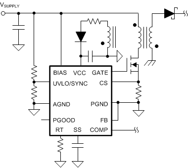
    2. 9.2 功能方框图
    3. 9.3 特性说明
      1. 9.3.1  线路欠压锁定(UVLO/SYNC 引脚)
      2. 9.3.2  高压 VCC 稳压器(BIAS、VCC 引脚)
      3. 9.3.3  软启动(SS 引脚)
      4. 9.3.4  开关频率(RT 引脚)
      5. 9.3.5  时钟同步(UVLO/SYNC 引脚)
      6. 9.3.6  电流检测和斜率补偿(CS 引脚)
      7. 9.3.7  电流限制和最短导通时间(CS 引脚)
      8. 9.3.8  反馈和误差放大器(FB、COMP 引脚)
      9. 9.3.9  电源正常状态指示器(PGOOD 引脚)
      10. 9.3.10 断续模式过载保护(仅限 LM51551)
      11. 9.3.11 最大占空比限制和最小输入电源电压
      12. 9.3.12 MOSFET 驱动器(GATE 引脚)
      13. 9.3.13 过压保护 (OVP)
      14. 9.3.14 热关断 (TSD)
    4. 9.4 器件功能模式
      1. 9.4.1 关断模式
      2. 9.4.2 待机模式
      3. 9.4.3 运行模式
  11. 10应用和实施
    1. 10.1 应用信息
    2. 10.2 典型应用
      1. 10.2.1 设计要求
      2. 10.2.2 详细设计过程
        1. 10.2.2.1 使用 WEBENCH® 工具创建定制设计方案
        2. 10.2.2.2 推荐组件
        3. 10.2.2.3 电感器选型 (LM)
        4. 10.2.2.4 输出电容器 (COUT)
        5. 10.2.2.5 输入电容器
        6. 10.2.2.6 MOSFET 选型
        7. 10.2.2.7 二极管选型
        8. 10.2.2.8 效率估算
      3. 10.2.3 应用曲线
    3. 10.3 系统示例
    4. 10.4 电源相关建议
    5. 10.5 布局
      1. 10.5.1 布局指南
      2. 10.5.2 布局示例
  12. 11器件和文档支持
    1. 11.1 器件支持
      1. 11.1.1 第三方产品免责声明
      2. 11.1.2 开发支持
        1. 11.1.2.1 使用 WEBENCH® 工具创建定制设计方案
    2. 11.2 文档支持
      1. 11.2.1 相关文档
    3. 11.3 接收文档更新通知
    4. 11.4 支持资源
    5. 11.5 商标
    6. 11.6 静电放电警告
    7. 11.7 术语表
  13. 12机械、封装和可订购信息

封装选项

机械数据 (封装 | 引脚)
散热焊盘机械数据 (封装 | 引脚)
订购信息

高压 VCC 稳压器(BIAS、VCC 引脚)

该器件具有一个来自 BIAS 引脚的内部宽输入 VCC 稳压器。宽输入 VCC 稳压器允许将 BIAS 引脚直接连接到 3.5V 至 45V 的电源电压。

当器件处于待机或运行模式时,VCC 稳压器会开启。当 BIAS 引脚电压低于 VCC 稳压目标时,VCC 输出将跟踪 BIAS,从而有小幅压降。当 BIAS 引脚电压大于 VCC 稳压目标时,VCC 稳压器为 N 沟道 MOSFET 驱动器提供 6.85V 电源。

VCC 稳压器向连接到 VCC 引脚的电容器提供电流,最小电流为 35mA。推荐的 VCC 电容值为 1µF 至 4.7µF。

该器件在正常配置下支持 3.5V 至 45V 的宽输入范围。通过将 BIAS 引脚直接连接到 VCC 引脚,该器件支持 2.97V 至 16V 的输入。当器件使用 1 节电池启动时,建议采用此配置。

GUID-5AC30FC6-C096-478C-926D-B9533FFC0602-low.gif图 9-5 2.97V 启动 (BIAS = VCC)

图 9-6 所示,通过从升压转换器输出或外部电源为 BIAS 引脚供电,可以进一步降低启动后的最小电源电压。

GUID-0777D26B-8BF4-4053-8347-A230207DC6E1-low.gif图 9-6 降低启动后的最小工作电压

在反激式拓扑中,可通过使用额外的变压器绕组为 VCC 供电来降低器件的内部功耗。在此配置下,外部 VCC 电源电压必须大于 VCC 稳压目标 (VVCC-REG),而 BIAS 引脚电压必须大于 VCC 电压,因为 VCC 稳压器在 VCC 和 BIAS 之间有一个二极管。

GUID-47A352F9-761D-485F-8AF7-D18C4ECE79A0-low.gif图 9-7 外部 VCC 电源 (BIAS ≥ VCC)

如果外部 VCC 辅助电源的电压大于 BIAS 引脚电压,请在输入电源与 BIAS 引脚之间使用一个外部阻断二极管,以防止外部辅助电源通过 VCC 向升压输入电源输送电流。