ZHCS529I January   2007  – April 2025 LM25574

PRODUCTION DATA  

  1.   1
  2. 特性
  3. 应用
  4. 说明
  5. Pin Configuration and Functions
  6. Specifications
    1. 5.1 Absolute Maximum Ratings
    2. 5.2 ESD Ratings
    3. 5.3 Recommended Operating Conditions
    4. 5.4 Thermal Information
    5. 5.5 Electrical Characteristics
    6. 5.6 Typical Characteristics
  7. Detailed Description
    1. 6.1 Overview
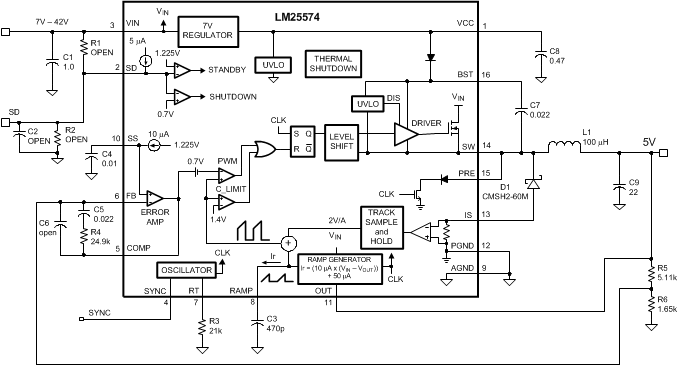
    2. 6.2 Functional Block Diagram
    3. 6.3 Feature Description
      1. 6.3.1 High Voltage Start-Up Regulator
    4. 6.4 Device Functional Modes
      1. 6.4.1 Shutdown and Standby Mode
      2. 6.4.2 Oscillator and Sync Capability
      3. 6.4.3 Error Amplifier and PWM Comparator
      4. 6.4.4 Ramp Generator
      5. 6.4.5 Maximum Duty Cycle and Input Drop-out Voltage
      6. 6.4.6 Current Limit
      7. 6.4.7 Soft-Start
      8. 6.4.8 Boost Pin
      9. 6.4.9 Thermal Protection
  8. Application and Implementation
    1. 7.1 Application Information
    2. 7.2 Typical Application
      1. 7.2.1 Typical Schematic for High Frequency (1MHz) Application
      2. 7.2.2 Design Requirements
      3. 7.2.3 Detailed Design Procedure
        1. 7.2.3.1  Custom Design With WEBENCH® Tools
        2. 7.2.3.2  External Components
        3. 7.2.3.3  R3 -RT Resistor
        4. 7.2.3.4  L1-Inductor
        5. 7.2.3.5  C3 (CRAMP)
        6. 7.2.3.6  C9-Output Capacitor
        7. 7.2.3.7  C1-Input Capacitor
        8. 7.2.3.8  C8- VCC Capacitor
        9. 7.2.3.9  C7- BST capacitor
        10. 7.2.3.10 C4 - SS Capacitor
        11. 7.2.3.11 R5, R6 - Feedback Resistor
        12. 7.2.3.12 R1, R2, C2 - SD Pin Components
        13. 7.2.3.13 R4, C5, C6 - Compensation Components
        14. 7.2.3.14 Bias Power Dissipation Reduction
      4. 7.2.4 Application Curves
    3. 7.3 Power Supply Recommendations
    4. 7.4 Layout
      1. 7.4.1 Layout Guidelines
        1. 7.4.1.1 PCB Layout and Thermal Considerations
      2. 7.4.2 Layout Example
  9. Device and Documentation Support
    1. 8.1 Device Support
      1. 8.1.1 Developmental Support
        1. 8.1.1.1 Custom Design With WEBENCH® Tools
    2. 8.2 接收文档更新通知
    3. 8.3 支持资源
    4. 8.4 Trademarks
    5. 8.5 静电放电警告
    6. 8.6 术语表
  10. Revision History
  11. 10Mechanical, Packaging, and Orderable Information

封装选项

机械数据 (封装 | 引脚)
散热焊盘机械数据 (封装 | 引脚)
订购信息

Functional Block Diagram

LM25574