ZHCS529I January   2007  – April 2025 LM25574

PRODUCTION DATA  

  1.   1
  2. 特性
  3. 应用
  4. 说明
  5. Pin Configuration and Functions
  6. Specifications
    1. 5.1 Absolute Maximum Ratings
    2. 5.2 ESD Ratings
    3. 5.3 Recommended Operating Conditions
    4. 5.4 Thermal Information
    5. 5.5 Electrical Characteristics
    6. 5.6 Typical Characteristics
  7. Detailed Description
    1. 6.1 Overview
    2. 6.2 Functional Block Diagram
    3. 6.3 Feature Description
      1. 6.3.1 High Voltage Start-Up Regulator
    4. 6.4 Device Functional Modes
      1. 6.4.1 Shutdown and Standby Mode
      2. 6.4.2 Oscillator and Sync Capability
      3. 6.4.3 Error Amplifier and PWM Comparator
      4. 6.4.4 Ramp Generator
      5. 6.4.5 Maximum Duty Cycle and Input Drop-out Voltage
      6. 6.4.6 Current Limit
      7. 6.4.7 Soft-Start
      8. 6.4.8 Boost Pin
      9. 6.4.9 Thermal Protection
  8. Application and Implementation
    1. 7.1 Application Information
    2. 7.2 Typical Application
      1. 7.2.1 Typical Schematic for High Frequency (1MHz) Application
      2. 7.2.2 Design Requirements
      3. 7.2.3 Detailed Design Procedure
        1. 7.2.3.1  Custom Design With WEBENCH® Tools
        2. 7.2.3.2  External Components
        3. 7.2.3.3  R3 -RT Resistor
        4. 7.2.3.4  L1-Inductor
        5. 7.2.3.5  C3 (CRAMP)
        6. 7.2.3.6  C9-Output Capacitor
        7. 7.2.3.7  C1-Input Capacitor
        8. 7.2.3.8  C8- VCC Capacitor
        9. 7.2.3.9  C7- BST capacitor
        10. 7.2.3.10 C4 - SS Capacitor
        11. 7.2.3.11 R5, R6 - Feedback Resistor
        12. 7.2.3.12 R1, R2, C2 - SD Pin Components
        13. 7.2.3.13 R4, C5, C6 - Compensation Components
        14. 7.2.3.14 Bias Power Dissipation Reduction
      4. 7.2.4 Application Curves
    3. 7.3 Power Supply Recommendations
    4. 7.4 Layout
      1. 7.4.1 Layout Guidelines
        1. 7.4.1.1 PCB Layout and Thermal Considerations
      2. 7.4.2 Layout Example
  9. Device and Documentation Support
    1. 8.1 Device Support
      1. 8.1.1 Developmental Support
        1. 8.1.1.1 Custom Design With WEBENCH® Tools
    2. 8.2 接收文档更新通知
    3. 8.3 支持资源
    4. 8.4 Trademarks
    5. 8.5 静电放电警告
    6. 8.6 术语表
  10. Revision History
  11. 10Mechanical, Packaging, and Orderable Information

封装选项

机械数据 (封装 | 引脚)
散热焊盘机械数据 (封装 | 引脚)
订购信息

Bias Power Dissipation Reduction

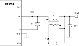
Buck regulators operating with high input voltage can dissipate an appreciable amount of power for the bias of the IC. The VCC regulator must step-down the input voltage VIN to a nominal VCC level of 7V. The large voltage drop across the VCC regulator translates into a large power dissipation within the Vcc regulator. There are several techniques that can significantly reduce this bias regulator power dissipation. Figure 7-6 and Figure 7-7 depict two methods to bias the IC from the output voltage. In each case the internal Vcc regulator is used to initially bias the VCC pin. After the output voltage is established, the VCC pin potential is raised above the nominal 7 V regulation level, which effectively disables the internal VCC regulator. The voltage applied to the VCC pin must never exceed 14 V. The VCC voltage must never be larger than the VIN voltage.

LM25574 VCC Bias from VOUT for 8V < VOUT < 14VFigure 7-6 VCC Bias from VOUT for 8V < VOUT < 14V
LM25574 VCC Bias with Additional Winding on the Output InductorFigure 7-7 VCC Bias with Additional Winding on the Output Inductor