ZHCSL04A March   2020  – July 2020 ISO1044

PRODUCTION DATA  

  1. 特性
  2. 应用
  3. 说明
  4. Revision History
  5. Pin Configuration and Functions
    1.     Pin Functions—8 Pins
  6. Specifications
    1. 6.1  Absolute Maximum Ratings
    2. 6.2  ESD Ratings
    3. 6.3  Recommended Operating Conditions
    4. 6.4  Thermal Information
    5. 6.5  Power Ratings
    6. 6.6  Insulation Specifications
    7. 6.7  Safety-Related Certifications
    8. 6.8  Safety Limiting Values
    9. 6.9  Electrical Characteristics - DC Specification
    10. 6.10 Switching Characteristics
    11. 6.11 Insulation Characteristics Curves
    12. 6.12 Typical Characteristics
  7. Parametric Measurement Information
  8. Detailed Description
    1. 8.1 Overview
    2. 8.2 Functional Block Diagram
    3. 8.3 Feature Description
      1. 8.3.1 CAN Bus States
      2. 8.3.2 Digital Inputs and Outputs: TXD (Input) and RXD (Output)
      3. 8.3.3 Protection Features
        1. 8.3.3.1 TXD Dominant Timeout (DTO)
        2. 8.3.3.2 Thermal Shutdown (TSD)
        3. 8.3.3.3 Undervoltage Lockout and Default State
        4. 8.3.3.4 Floating Pins
        5. 8.3.3.5 Unpowered Device
        6. 8.3.3.6 CAN Bus Short Circuit Current Limiting
    4. 8.4 Device Functional Modes
  9. Application and Implementation
    1. 9.1 Application Information
    2. 9.2 Typical Application
      1. 9.2.1 Design Requirements
      2. 9.2.2 Detailed Design Procedure
        1. 9.2.2.1 Bus Loading, Length and Number of Nodes
        2. 9.2.2.2 CAN Termination
  10. 10Power Supply Recommendations
  11. 11Layout
    1. 11.1 Layout Guidelines
      1. 11.1.1 PCB Material
    2. 11.2 Layout Example
  12. 12Device and Documentation Support
    1. 12.1 Documentation Support
      1. 12.1.1 Related Documentation
    2. 12.2 Receiving Notification of Documentation Updates
    3. 12.3 Support Resources
    4. 12.4 Trademarks
    5. 12.5 Electrostatic Discharge Caution
    6. 12.6 Glossary
  13. 13Mechanical, Packaging, and Orderable Information

封装选项

请参考 PDF 数据表获取器件具体的封装图。

机械数据 (封装 | 引脚)
  • D|8
散热焊盘机械数据 (封装 | 引脚)
订购信息

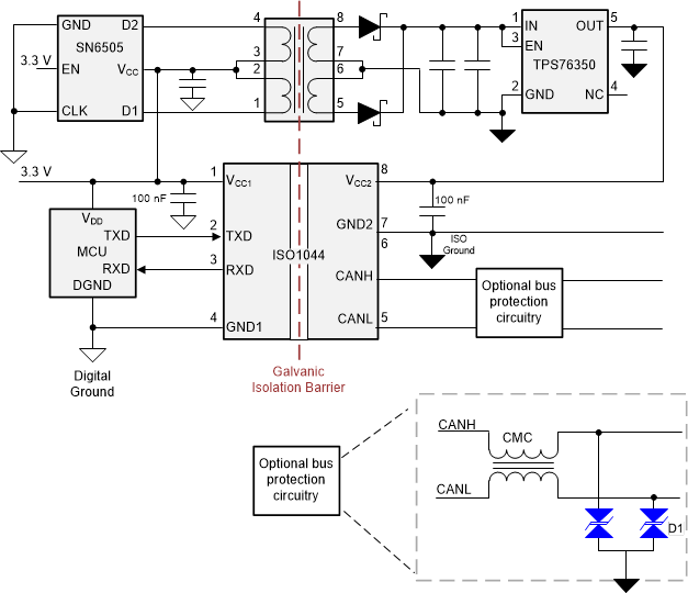
Typical Application

GUID-20200605-SS0I-BH4M-8JRW-MSNFNMQNKZQL-low.gifFigure 9-1 Application Circuit With ISO1044 in 8-SOIC Package

ISO1044B is optimized for small solution size and meets 8 kV contact ESD (Electrostatic discharge) per IEC 61000-4-2 standalone with no external components on bus. If the application requires the usage of Common mode choke (CMC) as shown in Figure 9-1, then use of Transient voltage suppressor (TVS) is a must to achieve 8kV IEC ESD. Test results with CMC Part number: ACT45B-101-2P-TL003 and TVS Part number: CPDT-12V show 8 kV IEC ESD (Level 4) pass.