ZHCSND1A November   2020  – May 2022 DRV8434

PRODUCTION DATA  

  1. 特性
  2. 应用
  3. 说明
  4. Revision History
  5. Pin Configuration and Functions
    1. 5.1 引脚功能
  6. 规格
    1. 6.1 绝对最大额定值
    2. 6.2 ESD 等级
    3. 6.3 建议运行条件
    4. 6.4 热性能信息
    5. 6.5 Electrical Characteristics
    6. 6.6 Indexer Timing Requirements
      1. 6.6.1 典型特性
  7. 详细说明
    1. 7.1 概述
    2. 7.2 功能模块图
    3. 7.3 特性说明
      1. 7.3.1  Stepper Motor Driver Current Ratings
        1. 7.3.1.1 峰值电流额定值
        2. 7.3.1.2 均方根电流额定值
        3. 7.3.1.3 Full-Scale Current Rating
      2. 7.3.2  PWM Motor Drivers
      3. 7.3.3  Microstepping Indexer
      4. 7.3.4  Controlling VREF with an MCU DAC
      5. 7.3.5  电流调节
      6. 7.3.6  Decay Modes
        1. 7.3.6.1 Slow Decay for Increasing and Decreasing Current
        2. 7.3.6.2 Slow Decay for Increasing Current, Mixed Decay for Decreasing Current
        3. 7.3.6.3 上升和下降电流阶段均为混合衰减
        4. 7.3.6.4 Smart tune Dynamic Decay
        5. 7.3.6.5 智能调优纹波控制
        6. 7.3.6.6 PWM 关断时间
        7. 7.3.6.7 消隐时间
      7. 7.3.7  电荷泵
      8. 7.3.8  线性稳压器
      9. 7.3.9  Logic Level, Tri-Level and Quad-Level Pin Diagrams
        1. 7.3.9.1 nFAULT 引脚
      10. 7.3.10 保护电路
        1. 7.3.10.1 VM 欠压锁定 (UVLO)
        2. 7.3.10.2 VCP 欠压锁定 (CPUV)
        3. 7.3.10.3 过流保护 (OCP)
          1. 7.3.10.3.1 锁存关断
          2. 7.3.10.3.2 自动重试
        4. 7.3.10.4 开路负载检测 (OL)
        5. 7.3.10.5 热关断 (OTSD)
          1. 7.3.10.5.1 锁存关断
          2. 7.3.10.5.2 自动重试
        6.       Fault Condition Summary
    4. 7.4 器件功能模式
      1. 7.4.1 睡眠模式 (nSLEEP = 0)
      2.      52
      3. 7.4.2 禁用模式(nSLEEP = 1,ENABLE = 0)
      4. 7.4.3 工作模式(nSLEEP = 1,ENABLE = Hi-Z/1)
      5. 7.4.4 nSLEEP 复位脉冲
      6.      功能模式汇总
  8. Application and Implementation
    1. 8.1 Application Information
    2. 8.2 Typical Application
      1. 8.2.1 Design Requirements
      2. 8.2.2 Detailed Design Procedure
        1. 8.2.2.1 Stepper Motor Speed
        2. 8.2.2.2 电流调节
        3. 8.2.2.3 衰减模式
        4. 8.2.2.4 应用曲线
        5. 8.2.2.5 Thermal Application
          1. 8.2.2.5.1 Power Dissipation
          2. 8.2.2.5.2 Conduction Loss
          3. 8.2.2.5.3 Switching Loss
          4. 8.2.2.5.4 Power Dissipation Due to Quiescent Current
          5. 8.2.2.5.5 Total Power Dissipation
          6. 8.2.2.5.6 Device Junction Temperature Estimation
  9. Power Supply Recommendations
    1. 9.1 大容量电容
  10. 10Layout
    1. 10.1 Layout Guidelines
    2. 10.2 Layout Example
  11. 11Device and Documentation Support
    1. 11.1 Related Documentation
    2. 11.2 接收文档更新通知
    3. 11.3 支持资源
    4. 11.4 Trademarks
    5. 11.5 Electrostatic Discharge Caution
    6. 11.6 术语表
  12. 12Mechanical, Packaging, and Orderable Information

封装选项

机械数据 (封装 | 引脚)
散热焊盘机械数据 (封装 | 引脚)
订购信息

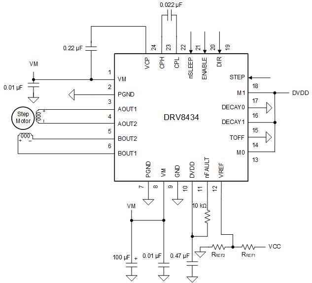
Typical Application

The following design procedure can be used to configure the DRV8434.

GUID-F917702F-567A-4D82-944C-696D3AFC5B9F-low.jpgFigure 8-1 Typical Application Schematic (1/8 microstepping, smart tune Ripple Control Decay, HTSSOP package)
GUID-A62C177F-1089-4F38-BAF6-61AAF09045CE-low.jpgFigure 8-2 Typical Application Schematic (1/8 microstepping, smart tune Ripple Control Decay, VQFN package)