ZHCSFW7C december   2016  – september 2020 CC2640R2F

PRODUCTION DATA  

  1. 特性
  2. 应用
  3. 说明
  4. Functional Block Diagram
  5. Revision History
  6. Device Comparison
    1. 6.1 Related Products
  7. Terminal Configuration and Functions
    1. 7.1 Pin Diagram – RGZ Package
    2. 7.2 Signal Descriptions – RGZ Package
    3. 7.3 Pin Diagram – RHB Package
    4. 7.4 Signal Descriptions – RHB Package
    5. 7.5 Pin Diagram – YFV (Chip Scale, DSBGA) Package
    6. 7.6 Signal Descriptions – YFV (Chip Scale, DSBGA) Package
    7. 7.7 Pin Diagram – RSM Package
    8. 7.8 Signal Descriptions – RSM Package
  8. Specifications
    1. 8.1  Absolute Maximum Ratings
    2. 8.2  ESD Ratings
    3. 8.3  Recommended Operating Conditions
    4. 8.4  Power Consumption Summary
    5. 8.5  General Characteristics
    6. 8.6  125-kbps Coded (Bluetooth 5) – RX
    7. 8.7  125-kbps Coded (Bluetooth 5) – TX
    8. 8.8  500-kbps Coded (Bluetooth 5) – RX
    9. 8.9  500-kbps Coded (Bluetooth 5) – TX
    10. 8.10 1-Mbps GFSK (Bluetooth low energy) – RX
    11. 8.11 1-Mbps GFSK (Bluetooth low energy) – TX
    12. 8.12 2-Mbps GFSK (Bluetooth 5) – RX
    13. 8.13 2-Mbps GFSK (Bluetooth 5) – TX
    14. 8.14 24-MHz Crystal Oscillator (XOSC_HF)
    15. 8.15 32.768-kHz Crystal Oscillator (XOSC_LF)
    16. 8.16 48-MHz RC Oscillator (RCOSC_HF)
    17. 8.17 32-kHz RC Oscillator (RCOSC_LF)
    18. 8.18 ADC Characteristics
    19. 8.19 Temperature Sensor
    20. 8.20 Battery Monitor
    21. 8.21 Continuous Time Comparator
    22. 8.22 Low-Power Clocked Comparator
    23. 8.23 Programmable Current Source
    24. 8.24 Synchronous Serial Interface (SSI)
    25. 8.25 DC Characteristics
    26. 8.26 Thermal Resistance Characteristics
    27. 8.27 Timing Requirements
    28. 8.28 Switching Characteristics
    29. 8.29 Typical Characteristics
  9. Detailed Description
    1. 9.1  Overview
    2. 9.2  Functional Block Diagram
    3. 9.3  Main CPU
    4. 9.4  RF Core
    5. 9.5  Sensor Controller
    6. 9.6  Memory
    7. 9.7  Debug
    8. 9.8  Power Management
    9. 9.9  Clock Systems
    10. 9.10 General Peripherals and Modules
    11. 9.11 Voltage Supply Domains
    12. 9.12 System Architecture
  10. 10Application, Implementation, and Layout
    1. 10.1 Application Information
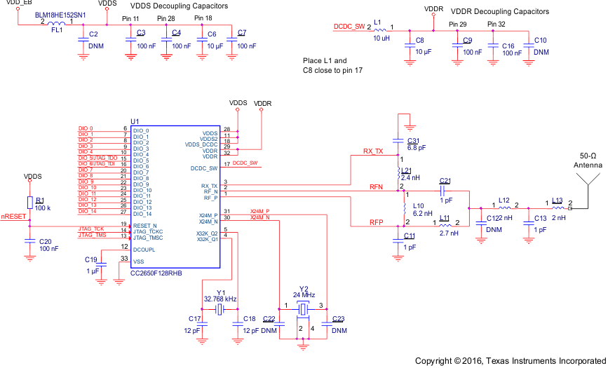
    2. 10.2 5 × 5 External Differential (5XD) Application Circuit
      1. 10.2.1 Layout
    3. 10.3 4 × 4 External Single-ended (4XS) Application Circuit
      1. 10.3.1 Layout
  11. 11Device and Documentation Support
    1. 11.1  Device Nomenclature
    2. 11.2  Tools and Software
    3. 11.3  Documentation Support
    4. 11.4  Texas Instruments Low-Power RF Website
    5. 11.5  Low-Power RF eNewsletter
    6. 11.6  支持资源
    7. 11.7  Trademarks
    8. 11.8  静电放电警告
    9. 11.9  Export Control Notice
    10. 11.10 术语表
  12. 12Mechanical, Packaging, and Orderable Information
    1. 12.1 Packaging Information

封装选项

请参考 PDF 数据表获取器件具体的封装图。

机械数据 (封装 | 引脚)
  • RSM|32
  • RGZ|48
  • RHB|32
  • YFV|34
散热焊盘机械数据 (封装 | 引脚)
订购信息

5 × 5 External Differential (5XD) Application Circuit

GUID-C5DE4C63-7F5B-4602-AFAC-1CD287AAC779-low.gifFigure 10-3 5 × 5 External Differential (5XD) Application Circuit