SWRS045F January   2006  – November 2018 CC1021

PRODUCTION DATA.  

  1. 1Device Overview
    1. 1.1 Features
    2. 1.2 Applications
    3. 1.3 Description
    4. 1.4 Functional Block Diagram
  2. 2Revision History
  3. 3Terminal Configuration and Functions
    1. 3.1 Pin Diagram
    2. 3.2 Pin Configuration
  4. 4Specifications
    1. 4.1  Absolute Maximum Ratings
    2. 4.2  ESD Ratings
    3. 4.3  Recommended Operating Conditions
    4. 4.4  RF Transmit
    5. 4.5  RF Receive
    6. 4.6  RSSI / Carrier Sense
    7. 4.7  Intermediate Frequency (IF)
    8. 4.8  Crystal Oscillator
    9. 4.9  Frequency Synthesizer
    10. 4.10 Digital Inputs / Outputs
    11. 4.11 Current Consumption
    12. 4.12 Thermal Resistance Characteristics for VQFNP Package
  5. 5Detailed Description
    1. 5.1  Overview
    2. 5.2  Functional Block Diagram
    3. 5.3  Configuration Overview
      1. 5.3.1 Configuration Software
    4. 5.4  Microcontroller Interface
      1. 5.4.1 Configuration Interface
      2. 5.4.2 Signal Interface
      3. 5.4.3 PLL Lock Signal
    5. 5.5  4-wire Serial Configuration Interface
    6. 5.6  Signal Interface
      1. 5.6.1 Synchronous NRZ Mode
      2. 5.6.2 Transparent Asynchronous UART Mode
      3. 5.6.3 Synchronous Manchester Encoded Mode
        1. 5.6.3.1 Manchester Encoding and Decoding
    7. 5.7  Data Rate Programming
    8. 5.8  Frequency Programming
      1. 5.8.1 Dithering
    9. 5.9  Receiver
      1. 5.9.1  IF Frequency
      2. 5.9.2  Receiver Channel Filter Bandwidth
      3. 5.9.3  Demodulator, Bit Synchronizer and Data Decision
      4. 5.9.4  Receiver Sensitivity versus Data Rate and Frequency Separation
      5. 5.9.5  RSSI
      6. 5.9.6  Image Rejection Calibration
      7. 5.9.7  Blocking and Selectivity
      8. 5.9.8  Linear IF Chain and AGC Settings
      9. 5.9.9  AGC Settling
      10. 5.9.10 Preamble Length and Sync Word
      11. 5.9.11 Carrier Sense
      12. 5.9.12 Automatic Power-Up Sequencing
      13. 5.9.13 Automatic Frequency Control
      14. 5.9.14 Digital FM
    10. 5.10 Transmitter
      1. 5.10.1 FSK Modulation Formats
      2. 5.10.2 Output Power Programming
      3. 5.10.3 TX Data Latency
      4. 5.10.4 Reducing Spurious Emission and Modulation Bandwidth
    11. 5.11 Input and Output Matching and Filtering
    12. 5.12 Frequency Synthesizer
      1. 5.12.1 VCO, Charge Pump, and PLL Loop Filter
      2. 5.12.2 VCO and PLL Self-Calibration
      3. 5.12.3 PLL Turn-on Time versus Loop Filter Bandwidth
      4. 5.12.4 PLL Lock Time versus Loop Filter Bandwidth
    13. 5.13 VCO and LNA Current Control
    14. 5.14 Power Management
    15. 5.15 On-Off Keying (OOK)
    16. 5.16 Crystal Oscillator
    17. 5.17 Built-in Test Pattern Generator
    18. 5.18 Interrupt on Pin DCLK
      1. 5.18.1 Interrupt Upon PLL Lock
      2. 5.18.2 Interrupt Upon Received Signal Carrier Sense
    19. 5.19 PA_EN and LNA_EN Digital Output Pins
      1. 5.19.1 Interfacing an External LNA or PA
      2. 5.19.2 General-Purpose Output Control Pins
      3. 5.19.3 PA_EN and LNA_EN Pin Drive
    20. 5.20 System Considerations and Guidelines
      1. 5.20.1 SRD Regulations
      2. 5.20.2 Narrowband Systems
      3. 5.20.3 Low Cost Systems
      4. 5.20.4 Battery Operated Systems
      5. 5.20.5 High Reliability Systems
      6. 5.20.6 Frequency Hopping Spread Spectrum Systems (FHSS)
    21. 5.21 Antenna Considerations
    22. 5.22 Configuration Registers
      1. 5.22.1 Memory
  6. 6Applications, Implementation, and Layout
    1. 6.1 Application Information
      1. 6.1.1 Typical Application
    2. 6.2 Design Requirements
      1. 6.2.1 Input / Output Matching
      2. 6.2.2 Bias Resistor
      3. 6.2.3 PLL Loop Filter
      4. 6.2.4 Crystal
      5. 6.2.5 Additional Filtering
      6. 6.2.6 Power Supply Decoupling and Filtering
    3. 6.3 PCB Layout Guidelines
  7. 7Device and Documentation Support
    1. 7.1 Device Support
      1. 7.1.1 Device Nomenclature
    2. 7.2 Documentation Support
      1. 7.2.1 Community Resources
    3. 7.3 Trademarks
    4. 7.4 Electrostatic Discharge Caution
    5. 7.5 Export Control Notice
    6. 7.6 Glossary
  8. 8Mechanical Packaging and Orderable Information
    1. 8.1 Packaging Information

封装选项

机械数据 (封装 | 引脚)
散热焊盘机械数据 (封装 | 引脚)
订购信息

Input and Output Matching and Filtering

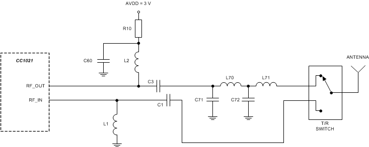
When designing the impedance matching network for the CC1021 device, the circuit must be matched correctly at the harmonic frequencies as well as at the fundamental tone. A recommended matching network is shown in Figure 5-22. Component values for various frequencies are given in Table 5-8. Component values for other frequencies can be found using the SmartRF™ Studio software.

As can be seen from Figure 5-22 and Table 5-8, the 433 MHz network utilizes a T-type filter, while the 868/915 MHz network has a π-type filter topology.

It is important to remember that the physical layout and the components used contribute significantly to the reflection coefficient, especially at the higher harmonics. For this reason, the frequency response of the matching network should be measured and compared to the response of the TI reference design. Refer to Figure 5-24 and Table 5-9 as well as Figure 5-25 and Table 5-10.

The use of an external T/R switch reduces current consumption in TX for high output power levels and improves the sensitivity in RX. A recommended application circuit is available from the TI web site (CC1020EMX). The external T/R switch can be omitted in certain applications, but performance will then be degraded.

The match can also be tuned by a shunt capacitor array at the PA output (RF_OUT). The capacitance can be set in 0.4 pF steps and used either in RX mode or TX mode. The RX_MATCH[3:0] and TX_MATCH[3:0] bits in the MATCH register control the capacitor array.

Table 5-8 Component Values for the Matching Network Described in Figure 5-22

ITEM 433 MHz 868 MHz 915 MHz
C1 10 pF, 5%, NP0, 0402 47 pF, 5%, NP0, 0402 47 pF, 5%, NP0, 0402
C3 5.6 pF, 5%, NP0, 0402 10 pF, 5%, NP0, 0402 10 pF, 5%, NP0, 0402
C60 220 pF, 5%, NP0, 0402 220 pF, 5%, NP0, 0402 220 pF, 5%, NP0, 0402
C71 DNM(1) 8.2 pF 5%, NP0, 0402 8.2 pF 5%, NP0, 0402
C72 4.7 pF, 5%, NP0, 0402 8.2 pF 5%, NP0, 0402 8.2 pF 5%, NP0, 0402
L1 33 nH, 5%, 0402 82 nH, 5%, 0402 82 nH, 5%, 0402
L2 22 nH, 5%, 0402 3.6 nH, 5%, 0402 3.6 nH, 5%, 0402
L70 47 nH, 5%, 0402 5.1 nH, 5%, 0402 5.1 nH, 5%, 0402
L71 39 nH, 5%, 0402 0 Ω resistor, 0402 0 Ω resistor, 0402
R10 82 Ω, 5%, 0402 82 Ω, 5%, 0402 82 Ω, 5%, 0402
DNM = Do Not Mount
CC1021 input_output_ntwrk_swrs045.gifFigure 5-22 Input and Output Matching Network
CC1021 typ_lna_input_impdnc_200_1000_mhz_swrs045.pngFigure 5-23 Typical LNA Input Impedance, 200 to 1000 MHz
CC1021 typ_opt_pa_load_impd_433_mhz_swrs045.pngFigure 5-24 Typical Optimum PA Load Impedance, 433 MHz.
The frequency is swept from 300 MHz to 2500 MHz.
Values are listed in Table 5-9

Table 5-9 Impedances at the First 5 Harmonics (433 MHz Matching Network)

FREQUENCY
(MHz)
REAL
(Ohms)
IMAGINARY
(Ohms)
433 54 44
866 20 173
1299 288 –563
1732 14 –123
2165 5 –66
CC1021 typ_opt_pa_load_impd_868_915_mhz_swrs045.pngFigure 5-25 Typical Optimum PA Load Impedance, 868/915 MHz.
The frequency is swept from 300 MHz to 2800 MHz.
Values are listed in Table 5-10

Table 5-10 Impedances at the First 3 Harmonics
(868/915 MHz Matching Network)

FREQUENCY
(MHz)
REAL
(Ohms)
IMAGINARY
(Ohms)
868 15 24
915 20 35
1736 1.5 18
1830 1.7 22
2604 3.2 44
2745 3.6 45