ZHCSMY7L July   2021  – September 2025 BQ77216

PRODUCTION DATA  

  1.   1
  2. 特性
  3. 应用
  4. 说明
  5. 器件比较表
  6. 引脚配置和功能
  7. 规格
    1. 6.1 绝对最大额定值
    2. 6.2 ESD 等级
    3. 6.3 建议运行条件
    4. 6.4 热性能信息
    5. 6.5 直流特性
    6. 6.6 时序要求
  8. 详细说明
    1. 7.1 概述
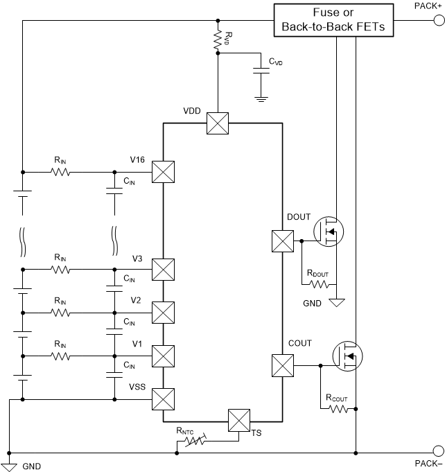
    2. 7.2 功能方框图
    3. 7.3 特性说明
      1. 7.3.1 电压故障检测
      2. 7.3.2 开路故障检测
      3. 7.3.3 温度故障检测
      4. 7.3.4 振荡器运行状况检查
      5. 7.3.5 Vx 的检测正输入
      6. 7.3.6 输出驱动,COUT 和 DOUT
      7. 7.3.7 锁存功能
      8. 7.3.8 电源电压,VDD
    4. 7.4 器件功能模式
      1. 7.4.1 正常模式
      2. 7.4.2 故障模式
      3. 7.4.3 客户测试模式
  9. 应用和实施
    1. 8.1 应用信息
      1. 8.1.1 设计要求
      2. 8.1.2 详细设计过程
        1. 8.1.2.1 电池连接顺序
    2. 8.2 系统示例
  10. 电源相关建议
  11. 10布局
    1. 10.1 布局指南
    2. 10.2 布局示例
  12. 11器件和文档支持
    1. 11.1 第三方产品免责声明
    2. 11.2 接收文档更新通知
    3. 11.3 支持资源
    4. 11.4 商标
    5. 11.5 静电放电警告
    6. 11.6 术语表
  13. 12修订历史记录
  14. 13机械、封装和可订购信息

封装选项

机械数据 (封装 | 引脚)
散热焊盘机械数据 (封装 | 引脚)
订购信息

说明

BQ77216xx 产品系列提供了多种电压和温度监测功能,包括适用于锂离子电池组系统的过压 (OVP)、欠压 (UVP)、开路 (OW)、欠温 (UT) 和过热 (OT) 保护。可独立监控每节电池是否具有过压、欠压和开路情况。通过增加外部 NTC 热敏电阻,该器件可以检测到欠温和过热情况。

当检测到存在过压、欠压、开路、欠温或过热情况时,BQ77216xx 器件将立即启动内部延迟计时器。延迟计时器过期时,将触发相应的输出进入其工作状态(根据配置的不同,为高电平或低电平状态)。

如果检测到过压故障,将触发 COUT 引脚;如果检测到欠压故障,将触发 DOUT 引脚。如果检测到过热或开路故障,则同时触发 DOUT 和 COUT 引脚。为了实现更快速的产品线测试,BQ77216xx 器件可提供延迟时间大幅缩短的客户测试模式 (CTM)。

封装信息
器件型号 封装 本体尺寸(标称值)
BQ77216xx (1) TSSOP (24) 4.40mm × 7.80mm(6.40mm × 7.80mm,含引线)
如需了解可用封装和预编程器件版本,请参阅数据表末尾的可订购产品附录和“器件比较表”。
BQ77216 简化版原理图简化版原理图